Типовые подключения регистраторов, или введение
Штатное использование любого регистратора выглядит так: К регистратору подключается адаптер питания от прикуривателя. При включении адаптера в прикуриватель на регистратор подается внешнее питание, он включается и начинается запись.Минусы : лишние телодвижения, можно забыть включить/выключить, гнездо прикуривателя занято когда включен регистратор.
Перед тем как мы продолжим, давайте вначале подумаем, при каких событиях регистратор должен включаться/выключаться автоматически? Разумеется – после запуска/остановки двигателя. Событие начала/остановки движения – ни о чем (например, регистратор отключится, когда Вы остановитесь на светофоре). Событие включения зажигания – чуть лучше, чем ничего. Еще вариант – при пристегивании/отстегивании ремня безопасности водителя. Логика такая — регистратор включается, когда водитель садится в машину и пристегивается. Интересно, кому-нибудь еще кроме меня идея увязки с пристегиванием ремня приходила в голову? Т.к. прогуглив русские и английские ключевые слова, не нашел никого, кто бы так делал подключение регистратора. Уточняю — регистратор должен включаться при пропадании сигнала массы с датчика ремня безопасности. А так многие берут питание регистратора с контактов подсветки ремня безопасности, по сути это вариант подключения к плюсу зажигания.
Таймер циклического включения-выключения. Циклическое реле времени своими руками
схема на 12 и 220 вольт
В современном оборудовании часто необходим таймер, т. е. устройство, которое сработает не сразу, а через промежуток времени, поэтому его еще называют реле задержки. Прибор создает временные задержки включения или выключения других устройств. Его не обязательно приобретать в магазине, ведь грамотно сконструированное самодельное реле времени будет эффективно выполнять свои функции.
Сфера применения реле времени
Области использования таймера:
- регуляторы;
- датчики;
- автоматика;
- различные механизмы.
Все данные устройства делятся на 2 класса:
- Циклические.
- Промежуточные.
Первое считается самостоятельным прибором. Он подает сигнал через заданный временной промежуток. В автоматических системах циклическое устройство включает и отключает необходимые механизмы. С его помощью управляют освещением:
- на улице;
- в аквариуме;
- в теплице.
Циклический таймер является неотъемлемым устройством в системе «Умный дом». Его применяют для выполнения следующих задач:
- Включение и выключение отопления.
- Напоминание о событиях.
- В строго указанное время включает необходимые устройства: стиральную машинку, чайник, свет и др.
Кроме вышеуказанных, есть еще отрасли, в которых эксплуатируется циклическое реле задержки:
- наука;
- медицина;
- робототехника.
Промежуточное реле используется для дискретных схем и служит вспомогательным устройством. Оно осуществляет автоматическое прерывание электрической цепи. Сфера применения промежуточного таймера реле времени начинается там, где необходимы усиление сигнала и гальваническая развязка электрической цепи. Промежуточные таймеры разделяются на виды в зависимости от конструктивного исполнения:
- Пневматические. Срабатывание реле после поступление сигнала не происходит мгновенно, максимальная время срабатывания — до одной минуты. Используется в цепях управления металлорежущих станков. Таймер управляет приводами для ступенчатой регулировки.
- Моторные. Диапазон установки временной задержки начинается с пары секунд и заканчивается десятками часов. Реле задержки являются частью цепей защиты воздушных линий электропередач.
- Электромагнитные. Предназначены для цепей постоянного тока. С их помощью происходят разгон и торможение электропривода.
- С часовым механизмом. Основной элемент — взведенная пружина. Время регулирования — от 0,1 до 20 секунд. Используются в релейной защите воздушных линий электропередач.
- Электронные. Принцип действия построен на физических процессах (периодические импульсы, заряд, разряд емкости).
Схемы различных реле времени
Существуют разные варианты исполнения реле времени, схема каждого вида имеет свои особенности. Таймеры можно изготовить самостоятельно. Перед тем как сделать реле времени своими руками, необходимо изучить его устройство. Схемы простых реле времени:
- на транзисторах;
- на микросхемах;
- для выходного питания 220 В.
Опишем каждую из них более подробно.
Схема на транзисторах
Необходимые радиодетали:
- Транзистор КТ 3102 (или КТ 315) — 2 шт.
- Конденсатор.
- Резистор номиналом 100 кОм (R1). Также понадобится еще 2 резистора (R2 и R3), сопротивление которых будет подбираться вместе с емкостью в зависимости от времени срабатывания таймера.
- Кнопка.
При подключении схемы к источнику питания начнет заряжаться конденсатор через резисторы R2 и R3 и эммитер транзистора. Последний откроется, поэтому на сопротивлении будет падать напряжение. В результате откроется второй транзистор, что приведет к срабатыванию электромагнитного реле.
При заряде емкости ток будет уменьшаться. Это вызовет снижение эммитерного тока и падения напряжения на сопротивлении до того уровня, которое приведет к закрытию транзисторов и отпускания реле. Чтобы запустить таймер заново, потребуется кратковременное нажатие кнопки, которое вызовет полную разрядку емкости.
Для увеличения временной задержки используют схему на полевом транзисторе с изолированным затвором.
На базе микросхем
Применение микросхем уберет необходимость разряжать конденсатор и подбирать номиналы радиодеталей для выставления необходимого времени срабатывания.
Необходимые электронные компоненты для реле времени на 12 вольт:
- резисторы номиналом 100 Ом, 100 кОм, 510 кОм;
- диод 1N4148;
- емкость на 4700 мкФ и 16 В;
- кнопка;
- микросхема TL 431.
Положительный полюс источника питания должен соединяться с кнопкой, параллельно к которой подключен один контакт реле. Последний также подключается к резистору 100 Ом. С другой стороны рези
Что такое реле времени?
Надо полагать, что читатель этой статьи — не специалист в вопросах электротехники, а лишь пытливый пользователь, старающийся расширить свой кругозор и применить полученную информацию в повседневной жизни. Поэтому для начала будет полезно вспомнить, что же скрывается под общим термином «реле»?
Не будем приводить длинную «научную» формулировку этого понятия – она может быть не вполне понятна начинающему. А если говорить простыми словами, то реле – это электромеханическое или электронное устройство, которое производит коммутацию (соединение или разрыв) электрической цепи при получении внешнего управляющего сигнала. Если точнее, то срабатывание происходит, когда внешнее воздействие достигает какой-то заданной величины.
Первые реле были изобретены, изготовлены и применены еще в середине XIX века – они стали незаменимым компонентом аппаратов бурно развивающейся в те времена телеграфной связи. С тех пор, безусловно, эти устройства прошли длинный путь доработок и усовершенствований, повысилась их надежность, появились новые типы, способные работать в самых разных условиях эксплуатации. Но принцип остался неизменным – внешнее управляющее воздействие руководит замыканием, размыканием или переключением электрических цепей.
На схеме очень наглядно показан основной принцип работы электромеханического реле. Ну а количество контактов и схема их переключения при срабатывании устройства далеко не ограничивается этими двумя примерами.
По большей части реле управляются электрическими сигналами – когда показатели силы тока или напряжения достигают определенной величины. Но, кстати, управляющее воздействие вовсе не обязательно является электрическим. Существуют реле, срабатывание которых вызывается изменением давления в трубопроводе, температуры окружающей среды, освещенности объекта и другие. Все это открывает очень широкие возможности автоматизации и обеспечения безопасности эксплуатации разнообразной электрической техники.
Реле давления – в бытовых условиях обычно ставится в цепи питания насосного оборудования, что позволяет автоматизировать работу систем автономного водоснабжения или отопления.
Можно добавить, что в наше время наряду с электромеханическими реле все шире используются «твердотельные» — электронные ключи, в которых переключение контактов происходит за свет использования каскадов полупроводниковых элементов или интегральных микросхем.
Теперь – к вопросу о том, что же такое реле времени.
А подсказка кроется в самом названии. Это в принципе такое же реле, но срабатывание которого происходит с определенной задержкой после подачи (или снятия) управляющего сигнала. Или же коммутация цепей производится с определенным алгоритмом по времени.
Такие устройства нашли очень широкое применение в автоматизации промышленного оборудования. Но их широко используют и в бытовых условиях. Например, на них можно переложить часть забот по управлению осветительными приборами, климатическим оборудованием или системами вентиляции, с получением весьма впечатляющего эффекта экономии электроэнергии. Появляется возможность производить в заданное время необходимые действия с бытовыми электрическими приборами даже в отсутствие хозяев или без их вмешательства. Одним словом, реле времени способны значительно упростить жизнь владельцам дома.
Электромеханическое аналоговое реле времени в корпусе под установку на стандартную DIN-рейку. Даже внешне некоторые приборы такого предназначения напоминают обычные часы.
Это была, так сказать, общая информация. А теперь перейдем к более пристальному рассмотрению разнообразия этих устройств и алгоритмов их работы.
Это интересно: Принцип работы датчиков давления, расхода и уровня: объясняем во всех подробностях
Циклическое реле времени
При подборе реле времени для «одной поделки» были куплены несколько разных модификаций. В обзоре вариант циклического реле времени Началось все с поиска реле с определенным типом работы (по коду PS — требовался режим FE). Наверное будет лишним вдаваться в подробности этого режима работы в данном обзоре (позже будет более интересный обзор с детализацией типов и построенного устройства), поэтому перескочу чуть далее… В процессе поиска понял, что добиться от продавцов диаграмм работы реле или даже простого ответа на вопрос БУДЕТ ЛИ РАБОТАТЬ в заданном режиме практически нереально. Поэтому были сделаны несколько пробных заказов разных модификаций реле, с целью протестировать их возможности и постараться собрать из них необходимое мне устройство. Ниже описание одного их купленных образцов. Это вариант реле с циклическим переключением состояния в течении всего времени подачи питания. Варианты использования всякого рода включения термостатов, освещения и пр. После покупки и тестирования понял ряд ошибок при выборе, так одна из них, например, необходимость выбора платы реле с тремя контактами по входу, для возможности подачи управляющих импульсов чтобы получить необходимый мне результат. Но что получил — то получил, решил поделиться подробностями работы — возможно будет полезно кому-нибудь при выборе подобных реле под свои цели.
Внешний вид реле и его размеры

Собрано на STC15W202S, для интеграции в схемы установлены удобные клеммники для проводов.

размеры… Качество пайки среднее — имеются пустоты, и вообще впечатление «сухой пайки» с недостаточным количеством флюса.

В первую очередь была проверена работоспособность устройства.

В принципе все нормально, пришлось немного разобраться с управлением, ниже опишу функции и назначение кнопок.
имеются две кнопки подписанные как К1 и К2. В начальном положении К1 вход в установки а К2 переключение диапазона времени задержки, имеются несколько вариантов выбираются циклически по кругу — 99.9сек, 999 сек, 9999сек. Т.е. можно выбрать от 0.1 сек до 9999 сек как время включенного, так и выключенного состояния реле. При входе в режим установок (однократного нажатия К1) кнопка К1 начинает выполнять функцию «ввода» и выбора настройки режима (включенного или выключенного состояния реле) а кнопка К2 прокрутки значений. Короче все предельно просто и легко к пониманию.
Данное реле по коду PS — относится к LI (Асимметричный повтор цикла (начальный импульс ВКЛ)) Питание подается на таймер. Выходные контакты срабатывают немедленно и переключаются между положениями ВКЛ и ВЫКЛ до тех пор, пока подается питание. Время пребывания в замкнутом (Тa) и разомкнутом (Тr) состоянии настраивается независимо. Диаграмма работы данного реле

Ta и Tr как Выше писал есть возможность настроить от 0.1 сек до 9999сек. При работе реле на индикаторе постоянно присутствуют показания оставшегося времени до смены режима работы и индикация работы (синий светодиод) и питания 12в (красный светодиод). Реле имеет нормально замкнутый и нормально разомкнутый контакт с заявленным током коммутации до 10А. Ниже короткое видео работы. Минусы -пайка, отсутствие инструкции и диаграмм работы. Плюсы — Вполне работоспособное циклическое реле с гуманным ценником. Можно рекомендовать к использованию в различной автоматике с использованием его возможностей. Удобные клеммники для подсоединения в схемы. Относительно большой коммутируемый ток нагрузки. Возможность коммутации с «развязкой» по питанию.
Схема работы манометра ЭКМ вместе с пускателем и реле
С появлением на рынке все большего числа технических новинок, появляется куча вопросов о том, как их применять. Вот об одном таком устройстве, а именно электроконтактном манометре ЭКМ, я и расскажу в своей статье.
Этот прибор используется для того, чтобы контролировать давление в системах водоснабжения (водопровод можно рассматривать в качестве частного случая).
Узлы, имеющие в своем составе этот прибор, кроме того, помогают управлять активными элементами системы (к примеру, насосами).
Прибор этот легко может выступить в качестве альтернативы реле давления. Им запросто можно менять реле контроля давления, ведь ЭКМ в полной мере может справиться с задачей включения-выключения того же насоса.
Прежде, чем рассматривать схему включения манометра, весьма неплохо будет ознакомиться с самим манометром и его принципом действия, а так же разобрать его положительные и отрицательные стороны по отношению к реле, контролирующему давление.
Как работает электронный таймер
В отличие от самых первых таймеров с часовым механизмом, современные реле времени действуют гораздо быстрее и эффективнее. Многие из них сделаны на основе микроконтроллеров (МК), способных выполнять миллионы операций в секунду.
Для включения и отключения такая скорость не нужна, поэтому микроконтроллеры были соединены с таймерами, способными подсчитывать импульсы, возникающие внутри МК. Таким образом, центральный процессор выполняет свою основную программу, а таймер обеспечивает своевременные действия в определенные промежутки времени. Понимание принципа действия этих устройств понадобится даже при изготовление простого емкостное реле времени своими руками.
Принцип работы реле времени:
- После команды запуска таймер начинает считать с нуля.
- Под действием каждого импульса, содержимое счетчика увеличивается на единицу и постепенно приобретает максимальное значение.
- Далее происходит обнуление содержимого счетчика, поскольку он становится «переполненным». В этот момент как раз и заканчивается выдержка времени.
Такая простейшая конструкция позволяет получить максимальную выдержку в пределах 255 микросекунд. Однако в большинстве устройств требуются секунды, минуты и даже часы, в связи с чем и возникает вопрос, как создать требуемые временные промежутки.
Выход из этого положения довольно простой. Когда таймер переполняется, это событие приводит к прерыванию действия основной программы. Далее происходит переход процессора к соответствующей подпрограмме, складывающей из небольших выдержек любой промежуток времени, который требуется в настоящий момент. Данная подпрограмма, обслуживающая прерывание, очень короткая, состоящая не более чем из нескольких десятков команд. По окончании ее действия, все функции возвращаются в основную программу, продолжающую работать с того же места.
Обычное повторение команд происходит не механически, а под руководством специальной команды, резервирующей память и создающей короткие временные выдержки.
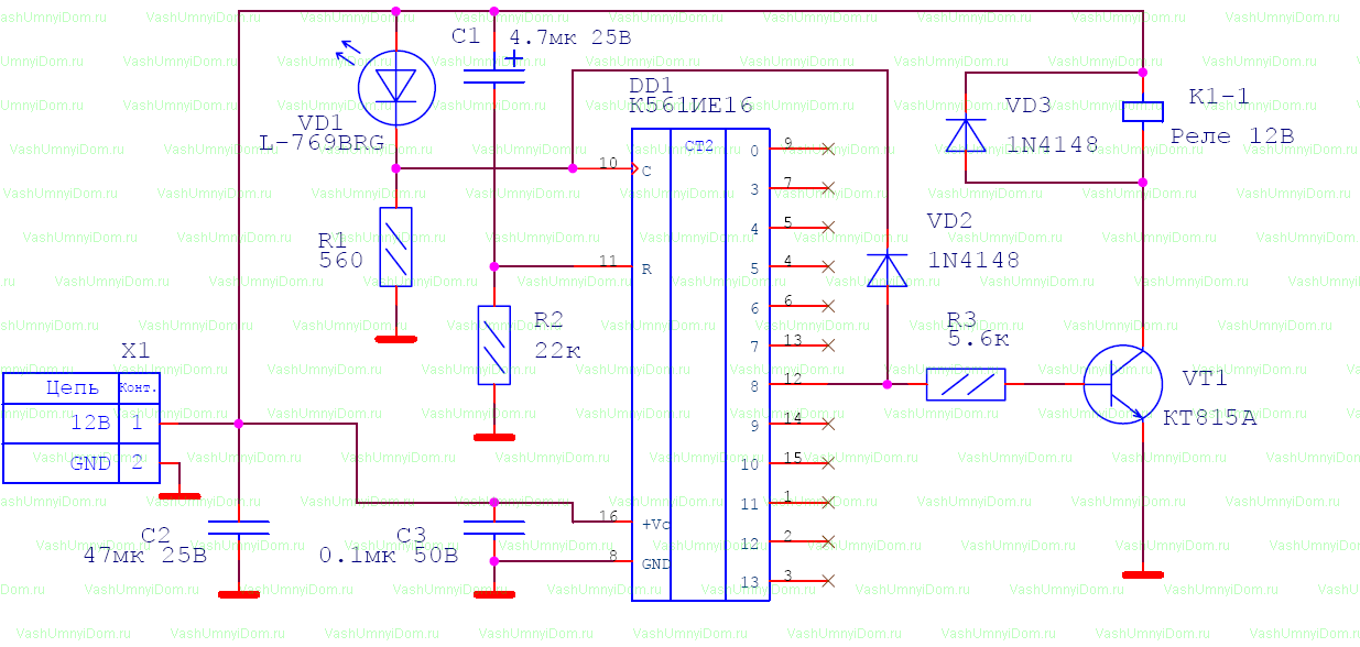
Самый простой таймер 12В в домашних условиях
Наиболее простое решение — это реле времени 12 вольт. Такое реле может быть запитано от стандартного блока питания на 12v, каких очень много продается в различных магазинах.

На рисунке ниже приведена схема устройства включения и автоматического выключения осветительной сети, собранная на одном счетчике интегрального типа К561ИЕ16.

Рисунок. Вариант схемы 12v реле, при подаче питания включающего нагрузку на 3 минуты.
Данная схема интересная тем, что в качестве генератора тактирующих импульсов выступает мигающий светодиод VD1. Частота его мерцаний составляет 1,4 Гц. Если светодиод конкретно такой марки найти не удастся, то можно использовать подобный.
Рассмотрим исходное состояние срабатывания, в момент подачи питания 12v. В начальный момент времени конденсатор С1 полностью заряжается через резистор R2. На выводе под №11 появляется лог.1, делающий данный элемент обнуленным.
Транзистор, подсоединенный к выходу интегрального счетчика, открывается и подает напряжение 12В на катушку реле, через силовые контакты которого замыкается цепь включения нагрузки.
Дальнейший принцип действия схемы, работающей на напряжении 12В, состоит в считывании импульсов, поступающих с индикатора VD1 с частотой 1,4 Гц на контакт №10 счетчика DD1. С каждым снижением уровня поступающего сигнала происходит, так сказать, приращение значения счетного элемента.
При поступлении 256 импульса (это равняется 183 секундам или 3 минутам) на контакте №12 появляется лог. 1. Такой сигнал является командой для закрывания транзистора VT1 и прерывания цепи подключения нагрузки, через контактную систему реле.
Одновременно с этим, лог.1 с вывода под №12 поступает через диод VD2 на тактовую ногу C элемента DD1. Этот сигнал блокирует в дальнейшем возможность поступления тактовых импульсов, таймер срабатывать больше не будет, вплоть до пересброса питания 12В.
Исходные параметры для таймера срабатывания задаются разными способами подсоединения транзистора VT1 и диода VD3, указанных на схеме.
Немного преобразив такое устройство можно сделать схему, имеющую обратный принцип действия. Транзистор КТ814А следует поменять на другой тип — КТ815А, эмиттер подключить к общему проводу, коллектор к первому контакту реле. Второй контакт реле следует подключить к напряжению питания 12В.

Рисунок. Вариант схемы 12v реле, включающего нагрузку через 3 минуты после подачи питания.
Теперь после подачи питания реле будет отключено, а открывающий реле управляющий импульс в виде лог.1 выхода 12 элемента DD1 будет открывать транзистор и подавать на катушку напряжение 12В. После чего, через силовые контакты будет происходить подключение нагрузки к электрической сети.
Данный вариант таймера, функционирующий от напряжения 12В, на отрезке времени 3 минуты будет держать нагрузку в отключенном состоянии, а затем подключит её.
При изготовлении схемы, не забудьте расположить конденсатор ёмкостью 0.1 мкФ, на схеме имеющий обзначение C3 и напряжением 50В как можно ближе к питающим выводам микросхемы, иначе счетчик будет часто сбоить и время выдержки реле будет иногда меньше, чем должно быть.
В частности, это программирование времени выдержки. Применив, к примеру, такой DIP-переключатель как показано на рисунке, вы можете соединить одни контакты переключателей с выходами счетчика DD1, а вторые контакты объединить вместе и подключить к точке соединения элементов VD2 и R3.

Таким образом, с помощью микропереключателей вы сможете программировать время выдержки реле.
Подключение точки соединения элементов VD2 и R3 к различным выходам DD1 изменит время выдержки следующим образом:
| Номер ноги счётчика | Номер разряда счётчика | Время выдержки |
|---|---|---|
| 7 | 3 | 6 сек |
| 5 | 4 | 11 сек |
| 4 | 5 | 23 сек |
| 6 | 6 | 45 сек |
| 13 | 7 | 1.5 мин |
| 12 | 8 | 3 мин |
| 14 | 9 | 6 мин 6 сек |
| 15 | 10 | 12 мин 11 сек |
| 1 | 11 | 24 мин 22 сек |
| 2 | 12 | 48 мин 46 сек |
| 3 | 13 | 1 час 37 мин 32 сек |
Как сделать диодный мост видео
Для того чтобы не возиться с диодами и пайкой, промышленность выпускает готовые диодные мосты в одном корпусе с четырьмя контактами, отечественные — побольше, а импортные покомпактнее. На диодных мостах советского производства промаркированы и контакты постоянного тока, и контакты для переменного напряжения.
Если подключить импортный диодный мост к переменному напряжению и осциллографу, вы увидите, что эта радиодеталь отлично работает, выдавая пульсирующий постоянный ток. Сам диодный мост если проверять, то только прозвонив каждый из четырех диодов.
Итак, теперь вы знаете для чего нужен в радиоэлектронике диодный мост схема и принцип действия которого описаны в данной статье. Следует отметить, что это весьма популярная деталь, широко применяемая в самой разнообразной радиоаппаратуре, подключаемой к электрической сети. Магнитофон, телевизор, зарядное устройство для мобилки — везде используется диодный мост.
Простейшим преобразователем переменного тока в постоянный является диодный мост. Им называется такой элемент электрической цепи, который состоит из нескольких диодов, соединённых друг с другом по специальной схеме. Придуманный ещё в 1895 году такой способ включения до сих пор успешно применяется в электроцепях. Практически ни один блок питания не обходится без его использования, ведь фактически все электронные схемы запитываются от источников постоянного тока.
На транзисторах
Схема на транзисторе наиболее проста в сборке и наименее затратна из всех вариантов. Самый простой включает всего 8 элементов, которые можно разместить без платы путем пайки. Часто такое простое реле времени создается и используется для освещения: после нажатия на тумблер лампа перегорает на заданный промежуток времени, затем гаснет сама по себе.
Что вам нужно:
- транзисторы КТ973А, тоже подходят аналогичные, например 973Б;
- микровыключатель («микрик», кнопка или с курсором);
- 3 резистора: на 100 Ом; 2,2 мОм и переменная на 820 Ом (время паузы будет регулироваться этим);
- э / м реле 250 В, 5 А, допускаются более высокие параметры;
- диод КД105Б или другой подходящий;
- конденсатор 3300 мкФ, 25 В.
Самоделки можно использовать, например, для активации вентиляции в гараже.
Алгоритм работы:
- Изменить исходное положение S1 – «выключено». Конденсатор С1 все еще разряжается, и когда первый элемент переключается в другое положение, он начинает заряжаться.
- Пер. VT1 все еще открыт, так как заряженный ток C1 течет через его базу. Во время зарядки оно уменьшается, и VT1 выходит из насыщения через небольшой интервал (из состояния, когда сопротивление «эмиттер-коллектор» наименьшее, вход насыщения композитных транзисторов, кажется, не происходит).
- Коллекторный ток VT1 падает быстрее, в момент его нехватки, так что в исполнительном исполнении К1 контакты К1.1 остаются замкнутыми, они размыкаются.
- Для нового запуска реле переводят в положение «выключено», чтобы конденсатор разрядился и через 5-10 секунд. – «Вверх» Продолжительность задержки зависит от мощности этого элемента (чем она выше, тем длиннее пауза) и положения регулятора триммера R1 (сопротивление увеличивается – чем дольше пауза). Диод VD1 предназначен для защиты транс. VT1.
Заключительный аспект:
Простой монтаж на биполярный транзистор
Запасные части для реле задержки выключения на 12 В:
- конденсатор 3,3 мФ, 25 В;
- диод КД105Б (или аналог);
- резисторы: 1 кОм; от 1 до 100 Ом, в нашем случае 18 Ом;
- э / м выпуск 10 А, 250 В;
- выключатель.
Мультиметром определяем выводы диода:
Определите сопротивление обмотки реле. Соотношение между напряжением питания и напряжением не должно превышать максимального тока на коллекторе Iкmax, приложенного транс. (КТ315 Iкmax = 100 мА = 0,1 А).
Проверяем транзистор мультиметром:
Кроме того, самодельное реле времени на 12 В спроектировано по схеме:
Поэтапная сборка на иллюстрациях:
Вот и другие похожие предельно простые схемы (первая имеет задержку от 2 секунд до 9 минут 20 секунд.):
Как это работает
Алгоритм для первой описанной схемы (он аналогичен другим, проанализированным в разделе):
- Выключатель. S1 в позиции заряда – конд. C1 сохраняет энергию через резистор R1 (сопротивление не должно быть слишком низким).
- При “полном” С1 “микрик” переводится во “включено”. – начинает разряжаться через резистор R2 и базу транзистора VT1.
- Пока идет разряд, контакты реле замкнуты. Когда ток становится достаточно слабым, они открываются.
Элементарно эффективный вариант с задержкой 10 минут
Рассмотренный далее вариант пользователи считают одним из лучших среди простых самоделок подобного типа.
Задержка – 10 минут. Можно обойтись без комиссии. Регулировка – стандартное сопротивление. A1, проверьте товар по контактам. Также можно создать сайт, верстка будет следующая:
С двумя транзисторами, также для включения нагрузки
В схеме 2 транзистора:
- первый (В1) – регулировка, контроль паузы. Запустить таймер;
- второй – электронный ключ, активация и деактивация обслуживаемого устройства.
Сложность заключается в выборе сопротивления R3. Нам нужно, чтобы реле замыкалось только при поступлении импульса от B2. Обратное включение нагрузки происходит только при включении B1; этот параметр нужно подбирать экспериментально.
Электромагнитные реле прямого действия
Рис. 13-3. Встроенное реле тока мгновенного действия.
Наиболее широкое распространение в устройствах электроснабжения реле прямого действия получили в качестве приборов защиты максимального тока и минимального напряжения, встраиваемых в привод масляных выключателей (см. §3-5). Рассмотрим принцип действия и устройство реле максимального тока (рис. 13-3).
Реле имеет вертикально расположенную катушку 3; внутри которой свободно перемещается якорь 5 с короткозамкнутым витком 4, предотвращающим вибрацию якоря и его прилипание к полюсу 1. При превышении током катушки определенного заданного значения якорь притягивается к неподвижному полюсу 1 и, ударом бойка 2 воздействуя на расцепитель привода, отключает выключатель. Реле крепится к корпусу привода 6. Для плавного изменения тока срабатывания (уставка реле) служит регулировочный винт 7, помещающийся в стакане 9. Изменяя высоту первоначального положения якоря, можно влиять на величину тока срабатывания реле. Для фиксации положения регулировочного винта служит гайка 8.
В иной модификации реле (тип РТМ) уставка тока срабатывания регулируется ступенями, путем переключения числа витков обмотки. Реле РТМ выпускаются в четырех исполнениях, со следующими ступенями тока срабатывания: PTM-I — 5; 7,5; 10; 15 А; РТМ-II — 10; 15; 20; 25 А; РТМ-III — 30; 40; 50; 60 A; PTM-IV — 75; 100; 125; 150 А. Рис. 13-4. Встроенное реле тока с выдержкой времени срабатывания.
Встроенные реле тока прямого действия могут содержать элемент, обеспечивающий определенную выдержку времени от момента срабатывания реле до его отключающего воздействия на выключатель. На рис. 13-4 показано реле максимального тока типа РТВ с элементом времени. Отличие такого реле от рассмотренного заключается в том, что связь якоря с бойком осуществляется пружиной 1 и движение якоря не происходит свободно, как в предыдущем случае, а заторможено часовым механизмом 2, с которым якорь связан тягой 3.
При превышении заданного значения тока якорь втягивается в катушку и движется в соответствии с действием часового механизма (см. рис. 2-16). В некотором положении якоря, по отработке заданного времени, часовой механизм освобождает тягу и боек с силой толкает рычаг отключающего валика 4 выключателя. Скорость отработки времени часовым механизмом зависит от втягивающего усилия катушки. В связи с этим время срабатывания реле зависит от тока в катушке. Пружина I рассчитана таким образом, что при кратности тока реле по отношению к току срабатывания, она не сжимается, образуя жесткую связь якоря с бойком. При кратности k>3 якорь мгновенно поднимается до упора, полностью сжимая пружину; при этом реле срабатывает с неизменной выдержкой времени, которую можно регулировать изменением зацепления зубчатых передач часового механизма реле. Характеристика времени рассмотренного реле имеет ту особенность, что в некоторой части ее время срабатывания зависит от величины тока. В другой же ее части, при значениях тока, превышающих определенную величину, время срабатывания от тока не зависит. Такая характеристика носит название ограниченно зависимой характеристики. Катушка имеет несколько отпаек для ступенчатого изменения тока срабатывания. Реле РТВ выпускаются в пяти вариантах с нижеследующими значениями тока срабатывания:
Выдержка времени реле РТВ всех модификаций в независимой части может плавно регулироваться от 0 до 4 с1. На рис. 13-5 показаны характеристики реле для различных установок времени (1, 2, 3 и 4 с) в независимой части. Рис. 13-5. Кривые зависимости времени срабатывания реле типа РТВ от кратности тока реле к току уставки.
Аналогично рассмотренному устроены реле минимального напряжения прямого действия, с той разницей, что здесь нормальным положением якоря является его втянутое в катушку состояние. При исчезновении или уменьшении напряжения ниже заданного напряжения якорь падает, воздействуя на отключающую защелку привода выключателя. Реле минимального напряжения также выполняются о мгновенным действием (РИМ) и с выдержкой времени (РНВ), обусловленной действием часового механизма.
Реле тока питаются от вторичных обмоток трансформаторов тока, а реле напряжения — от измерительных трансформаторов напряжения или силовых трансформаторов собственных нужд электрической установки. Электромагнитные реле описанной конструкции отличаются простотой и надежностью, но имеют значительный разброс по параметрам срабатывания и низкий коэффициент возврата.
Создаем реле времени на 12 и 220 вольт
Транзисторные и микросхемные таймеры работают при напряжении 12 вольт. Для использования при нагрузках 220 вольт устанавливают диодные устройства с магнитным пускателем.
Для сборки контроллера с выходом на 220 вольт запасаются:
- тремя сопротивлениями;
- четырьмя диодами (током более 1 А и обратным напряжением 400 В);
- конденсатором с показателем 0,47мФ;
- тирристором;
- кнопкой пуска.
После нажатия кнопки замыкается сеть, и конденсатор начинает заряжаться. Тирристор, который во время зарядки был открыт, закрывается после зарядки конденсатора. В результате подача тока прекращается, техника отключается.
Коррекция проводится выбором сопротивления R3 и мощностью конденсатора.
Изготовление на диодах
Для монтажа системы на диодах необходимые элементы:
- 3 резистора;
- 2 диода, рассчитанные на ток 1 А;
- тиристор ВТ 151;
- пусковое устройство.
Выключатель и один контакт диодного моста подключают к питанию на 220 вольт. Второй провод моста подсоединяют к выключателю. Тирристор соединяют с сопротивлениями на 200 и 1 500 Ом и диодом. К конденсатору подключают вторые выводы диода и 200-го резистора. Сопротивление на 4300 Ом включают параллельно конденсатору.
С помощью транзисторов
Для сборки схемы на транзисторах необходимо запастись:
- конденсатором;
- 2 транзисторами;
- тремя резисторами (номинал 100 кОм К1 и 2 модели R2, R3);
- кнопкой.
После включения кнопки заряжается конденсатор через резисторы r2 и r3 и эммитер транзистора. При этом на сопротивлении падает напряжение, так как транзистор открывается. После открытия второго транзистора срабатывает реле.
По мере зарядки емкости ток падает, а с ним напряжение на сопротивление до того показателя, при котором закрывается транзистор и отпускается реле. Для нового запуска необходима полная разрядка емкости, ее выполняют нажатием кнопки.
Создание на базе микросхем
Чтобы создать систему на основании микросхем потребуются:
- 3 резистора;
- диод;
- микросхема TL431;
- кнопка;
- емкости.
Контакт реле подключают параллельно кнопке, к которой подключают «+» источника питания. Второй контакт реле выводят на резистор 100 Ом. Резистор также соединяют с сопротивлениями.
Второй и третий вывод микросхемы соединяют с резистором на 510 Ом и диодом соответственно. Последний контакт реле также подключается к полупроводнику, с исполняющим устройством. «–» источника питания подключают к сопротивлению на 510 Ом.
С использованием таймера ne555
Наиболее простая в исполнении схема с интегральным таймером NE555, поэтому такой вариант используется во многих элекросхемах. Для монтажа контроллера времени потребуются:
- плата 35х65;
- файл программы Sprint Layout;
- резистор;
- винтовые клеммники;
- точечный паяльник;
- транзистор;
- диод.
Схема монтируется на плате, резистор располагается на ее поверхности либо выводится проводами. В плате есть места для винтовых клеммников. После впаивания комплектующих, излишки пайки удаляют и проверяют контакты. Для защиты транзистора параллельно реле монтируется диод. В устройстве устанавливается время срабатывания. Если к выходу подключить реле, можно корректировать нагрузку.
- пользователь нажимает кнопку;
- схема замыкается и появляется напряжение;
- загорается лампочка и начинается отсчет времени;
- после истечения установленного периода лампочка гаснет, напряжение становится равным 0.
Пользователь может регулировать интервал работы часового механизма в пределах 0 – 4 минуты, с конденсатором – 10 минут. Транзисторы, используемые в схеме – биполярные устройства малой и средней мощности типа n-p-n.
Задержка зависит от сопротивлений и конденсатора.
Многофункциональные устройства
Многофункциональные контроллеры времени выполняют:
- отсчет времени в двух вариантах одновременно в течение одного срока;
- параллельный отсчет временных отрезков постоянно;
- обратный отсчет;
- функцию секундомера;
- 2 варианта автозапуска (первый вариант после нажатия кнопки пуск, второй – после подведения тока и истечения установленного периода).
Для работы устройства в нем устанавливается блок памяти, в котором сохраняются установки и последующие изменения.





































