Вспомогательные компоненты сети
Выделяют несколько видов вспомогательных компонентов сети, в частности, заглушки, соединители и углы.
Неизбежно формирование поворотов и стыковочных зон у каналов, поэтому без связующих компонентов нельзя обойтись.
Однако повороты можно создавать самостоятельно посредством подрезания полочек (верхней и нижней боковинок) канала.
Но все же лучше приобрести углы и тройники, так как сеть с самостоятельно созданными поворотами будет смотреться менее эстетично, и данные работы отнимут больше времени.
После формирования единой системы следует установка модулей и распаечных коробок.
Первые представляют собой вставки в канал и имеют особые защелки.


Следует отметить, что розеточные модули отличаются размерами от таковых для выключателей.
Количество электрических точек может быть разным, что позволяет подобрать оптимальный вариант.
Получается, что регуляторы тока размещаются непосредственно в канале. Эта дает преимущества эксплуатации отрытой проводки.
Допускается применение обычных розеток, которые следует подсоединять с маленькими по размеру каналами.

Популярное у читателей — как установить розетку в ванной комнате.
Если короб для кабеля имеет крупные размеры, то непосредственно к нему не получится подсоединить электрические точки, поэтому требуется применение распределительных коробок, ассортимент которых отличается разнообразием размеров.

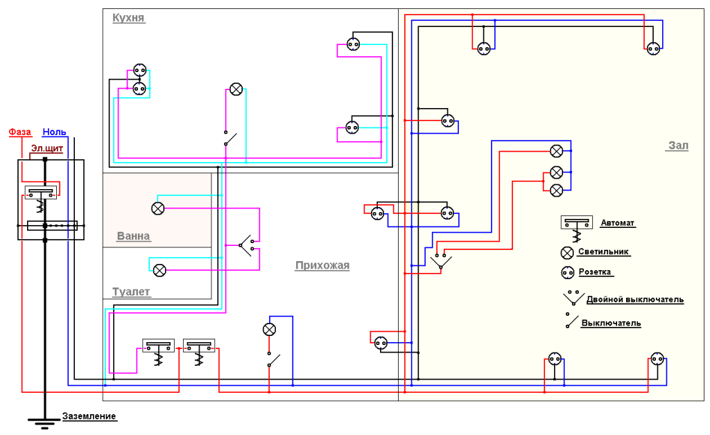
Составление схемы электропроводки
Схема
Начальный этап разработки схемы обуславливается выбором способа прокладки проводки.
Различают два вида:
- открытый способ;
- скрытая проводка;
- комбинированная прокладка проводов.
После определения типа прокладки готовят чертеж квартиры с отметкой мест расположения бытовой техники, розеток, светильников и выключателей. Для жилых комнат розетки размечают с расчетом 1 штука на шесть квадратных метров, а на кухне количество увеличивается в 3 раза, так как здесь располагаются холодильник и много другой необходимой и мощной электрической техники. Для электрической плиты следует установить розетку с сечением кабеля 4 кв. мм.
Для грамотного расчета количества розеток и выключателей нужно точно определить общую мощность электрических приборов. В случаях наличия приборов с большой мощностью потребления электроэнергии рекомендуется подводить отдельные линии с автоматическими выключателями. После размещения розеток и выключателей на схеме нужно определить места расположения распределительных коробок таким образом, чтобы они были в легкой досягаемости для человека.

Следующим этапом является распределение потребителей электричества по группам. Часто распределение происходит по следующему принципу:
- розетки;
- освещение;
- кухонное электроснабжение;
- группа мощных электрических приборов – электрическая плита, кондиционер;
- группа опасных электроприборов – ванная комната, стиральная машинка.
При выделении групп планируют монтаж силовых кабелей. На схеме указываются маршрут проводов, тип сечения и материал.
После нанесения на чертеж мест установки розеток и выключателей необходимо проверить грамотность и достоверность данных.
При выборе скрытого способа проводки нужно подготовить стеновые поверхности и нанести маршрут прокладки с помощью маркера или карандаша.

Для работы по замене используются следующие инструменты:
- угловая шлифовальная машинка;
- ударная машина (перфоратор);
- розетки, отвертки, пассатижи, плоскогубцы;
- прибор для пайки;
- крепежи (клеммники, скобы, зажимы);
- монтажный нож;
- шпатель;
- нивелир.
Установка автоматов защиты
На каждую отдельную линию устанавливается свой автомат защтиты, с номиналом в зависимости от сечения кабеля. Вставлять в один автомат более двух линий нельзя по правилам, если вы пытаетесь запитать более трех линий с одного автомата, необходимо устанавливать специальную разветвляяющую шину.
Сегодня существует много способов защиты электропроводки, даже на бытовом уровне. Самые необходимое условие — это установка автоматов защиты от перегрузок и токов короткого замыкания (обычные однополюсные автоматы). Также рекомендуется устанваливать дополнительное устройство защитного отключения — УЗО (защита от утечек тока).
УЗО лучше всего устанавливать на линии зон повышенной опасности: влажные помещения, детские комнаты. Устанавливать одно общее УЗО на всю квартиру не нужно! Устанавливают одно общее УЗО только с в целбю экономии. Послдедсствия такой экономии — это сложная диагностика неисправности при утечке, + вся квартира остается без света при его срабатывании. На некоторых линиях, например на освещение или уличные линии — УЗО не ставится.
Установка дополнительных видов защиты, это уже роскошь: термореле (защита от нагрева кабеля), молниезащита, стабилизатор или защита от перепадов напряжения (спасает от 380В), пожарная сигнализация и т.п.
Проходной выключатель
Проходной выключатель отличается от обычного количеством контактов. Если у обычного одноклавишного их 2, то у проходного 3 контакта. К одному подключается входящий провод, к другому — идущий к источнику света, третий идет к другому такому же выключателю.

На схеме показан принцип работы проходных выключателей
У двухклавишного выключателя 4 контакта. На рисунках хорошо видно, как управлять источником освещения при помощи проходных выключателей из 3 разных мест. На колодке специальными обозначениями показано, какой контакт чему соответствует
Важно не перепутать порядок подключения при монтаже

Схема соединения выключателей между собой: посередине — крестовой с 4 контактами для соединения остальных переключателей между собой

Схема подключения двухклавишных проходных выключателей

Различные варианты схем для подключения 3 проходных выключателей
Поэтапный монтаж электропроводки в квартире
Рассмотрим основные этапы монтажа электропроводки своими руками, что из чего состоит, и перед чем идёт.
Составление схемы электропроводки
Составить схему электропроводки несложно и самому, главное заранее знать, что и где будет стоять, сколько розеток и выключателей понадобится. Также неплохо будет подсчитать суммарную мощность всех электроприборов. Например, вы знаете, что на кухне у вас будет электроплита мощностью в 2 кВт, а также электрический чайник, примерно такой же мощности.

Составление схемы электропроводки
Плюс ко всему, иногда будет включаться микроволновка (порядка 1 кВт), электродуховка (1,5-2 кВт). Суммируя мощность всех электроприборов на кухне, стоит понимать, что кабель в это помещение, должен прокладываться сечением не менее 6 мм². В таком случае, можно будет одновременно включать в работу электрочайник и печь, а также остальные потребители электроэнергии. Если уверенности в правильном подборе сечения кабеля, нет, то лучше будет пригласить для подсчета опытного электрика.
Расчёт количества провода для электропроводки
На следующем этапе, когда со схемой разобрались, можно будет уже подсчитать количество требуемых материалов для монтажа электропроводки в квартире:
- Распределительные коробки;
- Розетки и выключатели;
- Кабеля.
Что при этом важно знать? Как правило, в каждую из комнат подводится свой отдельный кабель, на розетки, группу освещения и т. д

Провода должны идти ровно по стене, верх или вдоль. Наискось укладывать электропроводку нельзя.
Устройство штроб под электропроводку
На следующем этапе осуществляется резка штроб для проводов и их последующая укладка. Для устройства штроб используется специальное приспособление — штроборез. Если его под рукой нет, то можно воспользоваться болгаркой с диском по бетону и перфоратором.

При укладке кабелей в штробы, нужно использовать быстросхватывающийся раствор: алебастр или гипсовую шпаклевку. «Заморозив» провода в штробе, только после этого можно приступать к выполнению следующих работ. Таким образом, монтируются кабеля и распределительные коробки.
Установка электроточек
После того, как провода уложены в штробы, можно приступать к их соединению. Ранее уже рассказывалось о том, какие способы соединения проводов и кабелей наиболее предпочтительны. В первую очередь, это сварка и пайка. На сегодняшнее время, согласно ПУЭ, запрещено использовать скрутку проводов. Провода разрешается скручивать только для того, чтобы затем их спаять.

На заключительном этапе монтажа электропроводки своими руками, осуществляется установка и подключение электроточек. Для этого монтируются розетки и выключатели, подключаются светильники и люстры. Как правило, данная работа осуществляется электриками до того, как будет сделана окончательная отделка помещения (стен и потолков под обои).
Шаг №4 — Монтаж
Когда всё готово, можно приступить к прокладке проводки в квартире.
Что лучше сделать сначала — ставить щит или разводить кабели
В первую очередь вводят кабель. Он идет со щита лестничной площадки от счётчика в квартирный распределительный щит. Который, естественно, нужно предварительно установить, как и основное УЗО. Придётся установить и розетку, хотя бы временную, для питания удлинителя. К нему будут подключены электроинструменты для проведения монтажных работ.
Прокладка кабеля
Делать разводку проводки совместно с её подключением в распределительных коробках неправильно. Жилы соединяют только тогда, когда в коробку выведены все концы кабелей. Поэтому необходимо делать метки, например, изолентой. Для этого лучше использовать цвета, соответствующие принятым обозначениям линий на схеме. Такой вариант исключит путаницу при последующих соединениях в цепи.
Установка коробок

Коробки, как распределительные, так и установочные, монтируются после штробления. Это защитит их от повреждений. После монтажа коробок осуществляется разводка электропроводки.
Расключение и соединение жил в коробках
Если метки делались на жилах концов кабелей изолентой, процесс расключения упростится. В любом случае это делают согласно схеме, несколько раз проверяя правильность монтажа. О том, чем и как делать соединение, вы узнаете из следующего видео:
Собираем электрощит
Для сборки щита необходимы все указанные в его схеме элементы. Также потребуются контактные колодки для подключения проводников нуля и земли (см. Рис. 2). Если разводку в щите делают гибким проводом, то его концы нужно залудить или оконцевать наконечниками типа НШВИ.
Устанавливаем щит и подключаем провода от проводки
Если щит не был установлен, а инструментами пользовались, подключая с лестничного щита, то делают его монтаж и подключают к нему ввод. При этом напряжение на вводной кабель подают, только когда он уже подключен к УЗО квартирного щита, которое должно находиться в выключенном состоянии. Все работы по воплощению электрической схемы делают с отключенным УЗО.
Материалы и инструменты
Порядок замены электропроводки
Подготовительные работы для замены проводки
Сначала разрабатывают план действий. В нем пошагово расписывают весь объем работ.
Составление схемы снабжения
Домашнюю сеть делят на несколько сегментов:
- Розеточные группы.
- Освещение.
- Потребители повышенной мощности: водонагреватель, стиральная и посудомоечная машины, духовой шкаф и т.д. К каждому ведут собственную линию.
Розетки устанавливают в следующем количестве:
- в жилой комнате — 1 шт. на 5-7 кв. м;
- на кухне — в 3 раза больше.
Каждый сегмент защищают автоматическим выключателем. Розеточные группы и мощные электроприемники, кроме кондиционера, подсоединяют к сети через УЗО.
Санузел тоже рекомендуется запитать отдельно.
В частном доме силовую проводку разбивают на фрагменты. В случае аварии строение будет обесточено лишь частично.
Готовый чертеж
Схему изображают на бумаге, используя принятые условные обозначения. Они приведены в ГОСТ 2.702-2011.
На чертеже отображают следующую информацию:
- Местоположение светильников, розеток и выключателей с указанием высоты и привязкой к углам помещения.
- Оборудование в распределительном щите, пока без указания номинального тока.
- Кабельные трассы. Рисками обозначают количество жил.
Правила укладки проводов:
- Параллельно углам помещения. Укладка по диагонали не допускается.
- От потолка и границы проемов отступают 15 см.
- Минимальное расстояние до газопровода и радиаторов отопления — 40 см.
Разрешена диагональная укладка проводов за подвесным потолком.
Расчет необходимой мощности
Сечение жил проводов зависит от того, какой ток потребляют электроприемники. Этот показатель определяется мощностью устройства. Для однофазных приборов расчет ведут по формуле:
I = W / 220, где I — потребляемый ток (А), W — мощность электроприемника (Вт).
Например, микроволновка мощностью 2,2 кВт потребляет ток I = 2200 / 220 = 10 А.
Вычислив номинальный ток, сечение проводов подбирают по таблице 1.3.4 ПУЭ-7.
Значения для стандартных 2-фазных электроприемников приведены в таблице:
| Потребитель | Сечение жил, кв. мм | Номинальный ток, А | Максимальная мощность прибора, кВт |
| Квартира (вводный кабель) | 3х10 | 40 | 12,1 |
| Электроплита, варочная поверхность | 3х6 | 32 | 9,24 |
| Бойлер, стиральная машина, кондиционер | 3х4 | 25 | 7,7 |
| Розеточные группы | 3х2,5 | 16 | 5,5 |
| Осветительные приборы | 3х1,5 | 10 | 4,1 |
По номинальному току подбирают автоматические выключатели. Для УЗО этот показатель должен быть на ступень выше. Например, на линии, защищаемой автоматом на 16 А, устанавливают устройство защитного отключения на 32 А.
Трехфазные потребители подключают проводом 5х2,5.
Итоговый план
В завершение на чертеже указывают следующую информацию:
- Сечения проводов.
- Марки коммутационных устройств, отображающие номинальный ток и класс. Для УЗО дописывают величину утечки.
- Модели розеток и выключателей с указанием номинального тока.
В квартирах и частных домах устанавливают автоматические выключатели класса B или C. Первый вариант обходится дороже.
Класс УЗО:
- АС — для потребителей на переменном токе, например водонагревателя или варочной поверхности;
- А — для бытовой техники, работающей на переменном и постоянном токе.
УЗО должно срабатывать при утечке тока:
- 30 мА — в сухих помещениях;
- 10 мА — в сырых.
Итоговый план согласовывают и регистрируют в энергослужбе.
Подготовка материалов
Как составить схему электропроводки в квартире
Перед тем как преступить к замене проводки в помещении, необходимо подобрать максимально подходящую схему электричества. Этот документ составляется с учетом расположения всех элементов сети. В нем указываются розетки, выключатели, осветительные приборы, расположенные в каждой комнате. Схема обязательно должна содержать пути (линии), соответствующие местам прокладки кабелей.
Во время составления схемы электропроводки квартиры потребуется рассчитать такие параметры:
- необходимую мощность (для каждого помещения отдельно);
- запас мощности (для каждой комнаты);
- мощность бытовых электроприборов.
Для создания системы электрообеспечения квартиры необходимо вначале создать ее проект
Схема является самым главным документом при монтаже новой электрики в жилище. При ее составлении важна каждая мелочь. Поэтому специалисты советуют быть внимательными при создании данного чертежа.
Схема должна включать в себя информацию о количестве розеток и выключателей, а также об их расположении. Места, в которых будут монтироваться важные электроприборы, должны в обязательном порядке отмечаться на чертеже. Подбираются точки установки в зависимости от индивидуальных особенностей квартиры или частного дома.
Расположение светильников и их количество тоже указывается при составлении схемы электрической проводки дома или квартиры
Важно запомнить, что недочеты, допущенные при создании этого документа, приводят к недостатку необходимых элементов электросети или, наоборот, их переизбытку. А самым неблагоприятным исходом в этом случае является неисправная система. Схема электропроводки в квартире
Схема электропроводки в квартире
Расположение всех отдельных элементов электросети, а также размещение бытовой техники должно подбираться максимально грамотно. Розетки, выключатели и приборы, продуцирующие свет, не должны мешать другим составляющим интерьера (например, мебели).
Выбор типа разводки производится в зависимости от индивидуальных особенностей помещения. На это оказывают влияние следующие факторы: количество комнат, планировка, число и мощность бытовых электроприборов. Для наиболее мощной техники, как правило, предусматривается монтаж отдельной линии.
Особенности составления схемы электропроводки
Особое внимание рекомендуется уделить составлению схемы санузла. Электроприборы в данной ситуации располагаются в непосредственной близости к источнику воды, поэтому нужно быть внимательными и соблюдать правила безопасности. Размещение розеток в этом случае осуществляется с учетом того, чтобы дистанция до источника воды была не менее 100 см
Размещение розеток в этом случае осуществляется с учетом того, чтобы дистанция до источника воды была не менее 100 см.
Для каждой группы проводки прокладывается отдельный кабель питания, идущий непосредственно от электрощитка
Для каждой из групп прокладывается отдельный кабель питания, идущий непосредственно от электрощитка. Такой вариант монтажа позволяет правильно распределить нагрузку по всей квартире. Помимо осветительной и электротехнической группы, традиционно принято прокладывать отдельные ветки для санузла и кухонного помещения.
Каждая отдельная группа, как правило, имеет разные показатели мощности. Поэтому для подключения ванны и туалета может использоваться кабель с сечением, отличающимся от размера провода, предназначенного для бытовой техники. Разделение проводки на группы имеет следующие преимущества: экономию средств (за счет подбора оптимального размера кабелей для каждой линии) и независимость одной ветки от другой. Такая автономность позволяет при выходе из строя одной группы использовать другие без всякого вреда для системы в целом.
Схема электрического щитка для подводки электричества в ванную
Это интересно: Розетка выпадает из стены – как закрепить ее в бетоне и гипсокартоне — во всех подробностях
Сборка щита
Один из самых ответственных моментов — это сборка щита. Если вы используете мягкий кабель, то перед вставкой провода в автомат его необходимо обжать (для увеличения площади контакта). В одномодульные автоматы вставляются только фазные провода (маркировка фазы L — могут быть любого цвета кроме синего и желтого), все остальные (ноль N синий цвет, земля PEN желто-зеленый) вставляются в свои шины. При использовании УЗО или дифавтоматов (автомат и УЗО «в одном флаконе»), нулевой провод вставляется в свой паз (маркировка N – нейтраль, синий цвет. Общая фаза соединяет все автоматы между собой, для этого вместо перемычек из проводов, лучше и надежнее использовать специальные гребенки.
Наружные электропроводки
План электропроводки
Схема электропроводки
До того, как поменять проводку в квартире своими руками, нужно составить схему новой. И она не обязательно должна совпадать со старой, которая часто противоречит требованиям пожарной безопасности.
Схема составляется произвольно с использованием условных обозначений. Вам понадобится различать пометки для розеток, выключателей, распределительных и соединительных коробок. Для них обозначения придумываете сами. А вот трассу, по которой будет проложен провод, обозначайте линией. Причем для каждого провода (ноль, фаза, земля) придумайте свой цвет.
Может получиться примерно так.

Фантазия, которую вы можете применить при составлении схемы новой электропроводки, ограничивается правилами:
- Нельзя соединять заземляющие розеточные контакты с трубами водоснабжения и отопления, с общим проводом. Для этого должен предусматриваться заземляющий кабель;
- Трассу электропроводки прокладывают только вертикально или горизонтально, допускаются углы только в 90 градусов;
- Провода не должны пересекаться, а между ними нужно оставить хотя бы 0,3 см;
- От трассы до пола/потолка расстояние не должно быть менее 15 см, а между ней и дверным/оконным проемом – 10 см;
- Выключатели с внешней или внутренней стороны комнаты, но обязательно со стороны ручки.
Все, что вы видите ниже – только рекомендации, к которым желательно прислушаться, но выполнять их необязательно:
- Выключатели и розетки располагают в ряд на одном уровне;
- Старый стандарт: установка розеток на высоте 0,8-0,9 м, а выключателей – 1,5 м. Новый стандарт: все на уровне 0,8-0,9 м, но на кухне обязательно между нижним и верхним ярусом гарнитура с отступом от столешницы в 10 см. Допускаются розетки на расстоянии 15 см от пола;
- Для комнаты на каждые 6 квадратов – 1 розетка. Для кухни – 1 розетка на каждые 2 квадрата;
- В соседних комнатах розетки и выключатели делайте друг напротив друга.
Наглядно правила составления схемы представлены на рисунке ниже.

Этапы проведения работ по монтажу электропроводки
Монтаж электропроводки – это заключительная стадия целого комплекса работ, включающих в свой состав не только проектирование системы, но и такие важные этапы, как:
Выбор способа прокладки электрического кабеля при заданном типе питания (220 или 380 Вольт).
Определение суммарной мощности, на которую должна быть рассчитана проводка, а также составление схемы распределения нагрузок по отдельным потребительским группам.
Перед началом монтажных работ важно определиться со способом ввода силового кабеля в дом, после чего необходимо прорисовать подробную схему монтажа электропроводки на плане жилого строения.
Каждый из перечисленных пунктов нуждается в более подробном рассмотрении. Однако сначала следует ознакомиться с основными положениями ПУЭ, касающимися монтажа электропроводки в домах, расположенных за пределами города.
Основные причины замены кабеля
Существует несколько причин, почему необходимо проводить замену проводки в однокомнатной квартире.
Основная причина заключается в том, что схема проводки и свойства электрического кабеля в новостройке не рассчитаны на большое количество мощных электроприборов. Алюминиевый провод перегревается, кабель плавится, что может привести к пожару.
Замена электропроводки своими руками в хрущевках производится из-за истечения эксплуатационного срок кабеля.
Оптимальное значение этого параметра – 20 лет. По истечению этого срока изоляция разрушается, провод искрится и замыкается. Отсутствие заземления — один из стимулов для обновления электропроводки в вашей квартире.
Электропроводку следует заменять полностью, до щитка. При этом устанавливают новые розетки и выключатели. Допускается частичная замена электропроводки в случае обрыва провода на определенном участке цепи.
Как необходимо монтировать кабельно-проводниковую продукцию (электрические кабеля)

Профессиональные электрики рекомендуют монтировать электропроводку исключительно в гофре. Естественно возникает вопрос почему? Ответ очень прост. При прокладке кабеля в гофре, Вы получите следующие преимущества:
- При возникновении короткого замыкания в электропроводке поврежденный кабель Вы сможете заменить, не осуществляя демонтаж отделки, поскольку из гофры легко будет достать кабель и заменить его на новый.
- Если разводка электропроводки в квартире выполнена в гофре, то у кабеля появляется дополнительная защита, и даже в случае, если Вас затопят соседи, то электропроводка останется не поврежденной поскольку гофра герметична.
- При протяжке кабеля через металлические профиля на которых крепится гипсокартон, может повредится только гофра, а защитная оболочка кабеля станется без повреждений.
Выбор способа прокладки проводов
Инструменты
Перед тем, как поменять проводку в квартире, надо будет запастись не только материалами, но и достаточно большим количеством инструмента. Если у вас нет всех нужных приспособлений, то может быть имеет смысл всё-таки обратиться к профессионалам. Ознакомьтесь со списком всего, что вам понадобится для монтажа новой разводки, а потом уже принимайте для себя решение.

Идеальный вариант – взять электроинструмент на прокат.
- Перфоратор и к нему набор свёрл по бетону (а также бетонный бур, корончатое сверло и долото). Этот инструмент необходим для монтажа отверстий под розетки, выключатели и коробки.
- Уровень, отвес и шнур для разметки прокладывания проводов.
- Болгарка (и к ней круг по камню) или штроборез для проделывания в стенах борозд под провода.
- Шпатель и гипс (или алебастр) для замазки штроб после того, как в них будут уложены провода.
- Монтажный нож или специальное устройство для снятия изоляционного слоя на проводах (стриппер).
- Пассатижи, набор плоских и крестообразных отвёрток, бокорезы.
- Паяльник с припоем и канифолью для соединения проводов.
- Индикаторная отвёртка для определения фазы и ноля.
- Длинная переноска. Во время ремонтных работ для запитки электроинструмента вы будете пользоваться времянкой, и её длины должны хватать до самых отдалённых комнат и углов.
Подготовительные работы займут больше времени, чем сам монтаж
Подготовка к этому мероприятию – самая важная часть процесса, которая включает в себя:
- Составление схемы разводки.
- Подготовка материалов и инструментов.
- Демонтаж старой проводки.
- Установка щитка.
Только после этого можно начинать монтировать новую проводку. Несмотря на то, что многие люди предпочитают обращаться к специалистам, так как переживают, что не справятся сами, заменить проводку можно и самому, это сэкономит немало денег, главное – соблюдать определенные правила.
Рассматривать будет только монтаж проводки скрытого типа, так как открытая проводка имеет ряд недостатков:
- Портит декоративный вид помещения.
- Иногда мешает установить мебельный фурнитур или бытовую технику в запланированное место.
- Уступает скрытой проводке с точки зрения безопасности.
Схему проводки – лучше нарисовать на плане квартиры
Возможно, у кого-то остался план квартиры из БТИ, он отлично подойдет для этих целей. Можно сделать ксерокопию или просто перерисовать на чистый лист. Если же нет – просто «от себя» рисуем приблизительный план квартиры, на рисунке отображаем места, где будет стоять габаритная мебель и самые мощные потребители электроэнергии (бойлер, электроплита, стиральная машина и т.д.)
А теперь стоит одна из самых сложных задач – изобразить план проводки. Большинство квартир построены еще в далеком советском прошлом, а тогда были совсем другие потребности у населения в электроэнергии, а о таких понятиях, например, как бойлер или посудомойка вообще мало кто слышал, поэтому закладывать «штроба в штробу» – гиблая идея. Лучше сразу все переделать.
Итак, первым делом рисуем вводный кабель, который проходит в квартиру. Он пойдет в щиток, а дальше через автоматы к потребителям.
Настоятельно рекомендуется делать отдельные выводы для самых мощных потребителей
Пустить индивидуальный кабель нужно (это важно) на:
- Стиральную машину.
- Водонагревательный бак.
- Посудомоечная машина.
- Электроплиту.
Эти приборы могут потреблять до 3-4кВт электроэнергии, что уже создает ток до 18А, поэтому перегружать их не следует. Индивидуальный кабель подключается в щитке к отдельному 25-ти амперному автомату.
Также следует учитывать, что провода должны идти либо строго горизонтально, либо строго вертикально. Это защитит их от переломов и лишних скручиваний (перегибов).
Отмечаем на рисунке план проводки, отдельно выделяя провод для освещения по всей квартире, и отдельно для розеток (здесь можно выделить несколько проводов, в зависимости от целей, которые должны преследовать розетки, если они будут перегружаться избыточной мощностью – лучше разделить все розетки на две или даже три группы. Это так же зависит от площади помещения).
Размечаем места распределительных коробов (коробок) и планируем установку розеток. Количество розеток рассчитывается индивидуально. Лучше устанавливать их с запасом, так как потом это сделать будет очень проблематично.
Освещение и нюансы подключения осветительных приборов. Ноль – прямо, фаза – мимо
А теперь внимание, если ко всем потребителям должны подходить как фаза, так и ноль, вместе, то с осветительными приборами так не получится. Почему? Да потому что ни у кого ж из нас не горит свет 24/7? Мы его включаем выключателями, ими же и выключаем
Именно в выключателях и фишка – они коммутируют фазу. Выключая выключатель мы искусственно делаем разрыв фазного провода. Этот нюанс стоит учитывать при планировании распределения проводки.
Сечение проводника – вопрос, на котором нельзя экономить
Еще один важный момент – необходимо приобрести качественные проводники. Во-первых, использование алюминиевых проводников мы сразу отметаем – они морально устарели, да и имеют огромное количество недостатков, относительно медных. Поэтому лучше сразу использовать высококачественные медные проводники необходимого сечения:
- Для осветительной разводки – 1,5 мм2.
- Для индивидуального питания мощных приборов – 4 мм2.
- Для питания розеток – 2,5 мм2.
В 1,5 мм2 проводнике, при подключении к нему мощного электроприбора, может оплавиться изоляция, что приведет к КЗ или даже возгоранию.
Демонтаж старой проводки. «Попробуй найди»
Когда все подготовлено, можно начинать демонтировать старую проводку. Начинать это нужно с обязательного отключения квартиры от вводного кабеля с помощью вводного автомата. После этого нужно убедиться, что все обесточено с помощью индикатора.
Начинать демонтаж проще всего с розеток, коробок и осветительных приборов. Разбираем розетку, провода часто легко получается вытащить через коробку. Если нет – не беда, стены все равно придется штробить. Нужно отдать должное электрикам СССР, провода что в хрущовках, что в сталинках всегда расположены горизонтально или вертикально, с единичными перегибами под прямым углом, что позволяет интуитивно определить местонахождение кабеля.
Разобрав розетки переходим к осветительным приборам, снимаем сам светильник, и спокойно вытаскиваем через коробку ноль. Чтобы демонтировать фазный провод – придется разобрать выключатель.





































