Использование селективных фильтров
Сделать такой глубинный металлодетектор своими руками не просто. Основная проблема заключается в том, что в устройство нельзя установить обычный конденсатор. Также стоит отметить, что пластина для модификации подбирается размером от 25 см. В некоторых случаях стойки устанавливаются с расширителем. Многие эксперты советуют начинать сборку с установки блока управления. Он обязан работать при частоте не более 50 Гц. При этом проводимость зависит от контроллера, который используется в оборудовании.
Довольно часто его подбирают с обкладкой для повышения защищенности модификации. Однако такие модели часто перегреваются, и не способны работать с высокой точностью. Для решения данной проблемы рекомендуется использовать обычные переходники, которые устанавливаются под конденсаторные блоки. Катушка для металлодетектора своими руками изготавливается из блока трансивера.

Примеры находок
Полный багажник чёрного металла — таков хабар ведущего канала СЕРЫЙ КОПАТЕЛЬ 12. Как выдержит нагрузку задняя подвеска автомобиля — большой вопрос. Но результаты работы Пирата впечатляют.
Килограмм монет — в основном российские ходячки — накопал за один раз с Пиратом камрад victor partizan. Рублёвые, двухрублёвые, пятирублёвые, десятирублёвые — похоже, что половину стоимости металлоискателя камрад отбил за один коп.
Канал Копаем Вместе снял специальное видео о находках Пиратами. Смотрим.
Монеты в ассортименте, в том числе империя, коп по войне также результативен — накопали ржавый ТТ — ну не ради же восстановления оружия такие находки делают, наши читатели с законом в ладах.
Как избежать 4 ошибок
Металлодетектор Пират — простой прибор, а потому у него не может возникнуть много неисправностей и они быстро устраняются.
- Когда возникает перегрев или некорректная работа прибора, необходимо сразу же удостовериться в правильности номиналов всех деталей, сборки.
- Бывают ситуации, когда звук от прибора исходит, но на металлы он не реагирует. Причина в Т1, или диоде D1. Чтобы устранить неисправность, то детали придется заменить на исправные.
- Происходит нагрев IRF740. Нужно осмотреть резистор R6. Если на нем верный номинал, то понижаем его. К примеру, когда был 150ом, то ставим на 100ом. Чтобы более качественно решить проблему, используем переменный резистор с показателем в 200ом. Далее следует выбрать такое сопротивление, чтобы IRF740 перестал нагреваться. После нужного подбора сопротивления, производим запайку.
- Нагревается Т3, или же сгорел. Такая неприятность случается из-за того, что мастер выбрал неверный динамик. Сопротивление хорошего динамика должно составлять 8ом, мощность – о,5 w.
Применение подобных советов в большинстве случаев помогает справиться со всеми проблемами.
Создание
Металлоискатель своими руками, подробная инструкция:
- Первым делом делается печатная плата на принтере. Ее нужно распечатать и протравить на медной плате. Для этого используется метод перевода тонера на плату. Принцип заключается в следующем: нужно распечатать зеркальное изображение платы на принтере, после чего перенести его на медную часть платы утюгом. В процессе тонер будет действовать как маска, которая сохранит дорожки, а другие части растворятся в химическую ванну. Вот как выглядит схема платы.
- Дальше следует наполнить плату металлоискателя имеющимися транзисторами и конденсаторами. Сперва требуется припаять 6 NPN транзистора. Потом припаиваются другие элементы, как показано на схеме.
- Теперь поподробней о схеме. Вот как припаиваются 6 транзисторов.
- После этого нужно добавить два конденсатора, как на фото ниже.
- Теперь плата металлоискателя заполняется полиэфирными конденсаторами и резисторами. Сперва добавляются 5 конденсаторов, емкость которых 0,1μF. После чего в ход идут другие конденсаторы (0, 01μF). Упрощает задачу то, что они не являются поляризованными, а значит, к плате они припаиваются в любом направлении ножек.
- Осталось добавить остальные резисторы.
- Создание платы продолжается. Вот как он должен выглядеть в готовом виде:
- Теперь, когда плата готова, можно намотать ветки на катушки металлоискателя. У нас их будет 2, они часть цепи LC генератора. Первой будет эталонная катушка. Для ее создания используется провод, сечением 0,4 мм. Нужно отрезать кусок деревянного дюбеля, чтобы он получился 5 см длиной и 13 мм диаметром. В нем сверлится три отверстия, через которые будут проходить проводки. Один из них проходит через середину продольно, а другие два на каждом конце перпендикулярно. Медленными и осторожными движениями нужно намотать максимальное количество витков на дюбеле в один слой. Не нужно наматывать до конца, требуется оставить 3–4 мм древесины на концах.
- Не стоит крутить провод, хотя это кажется логичным. Требуется наматывать по такой технологии: провод остается на месте, а вращается сам дюбель. Он будет наматывать провод на себя, как лебедка.
- Теперь следует протянуть каждый конец проводка в отверстия, сделанные перпендикулярно, после чего один из концов сквозь продольное отверстие. Осталось закрепить провод лентой после завершения работ. Дабы снять покрытие на торцах катушки, которая открыта, нужно использовать наждачку.
- Теперь можно делать поисковую катушку металлоискателя. Она будет большая, чтобы максимально улавливать металл. Для ее создания потребуется вырезать держатель. Он делается из фанеры, толщина которой 6–8 мм. Ниже на рисунке будет схема, благодаря которой можно выполнить работу. Достаточно нанести на фанеру разметку и используя лобзик или ножовку вырезать детали конструкции.
- После чего взяв все тот же провод, сечением 0,4 мм, следует намотать примерно 10 витков на корпус конструкции. Катушка с нашего примера имеет в диаметре 15 см.
- Теперь к корпусу конструкции присоединяется ручка. Ее размер должен выбираться в зависимости от роста пользователя. При помощи деревянного колышка 6 мм, рукоятка прикрепляется к корпусу. Использовать для этого металлический саморез или болт запрещается. Любые металлические изделия в конструкции будут нарушать работу металлоискателя. Он постоянно будет сигнализировать об обнаружении металла.
Настраиваем эталонную катушку конструкции из деревянного дюбеля. Ее частота в цепи настраивается до 100 кГц. Для этой цели нужен осциллограф или мультиметр, оборудованный частотометром. Все начинается с подключения катушки к цепи. После чего нужно включить питание будущего металлоискателя. Осталось подключить щупу от прибора к каждому концу катушки и вымерять частоту. Показатель не должен превышать 100 кГц. Если частота недостаточная, то катушка может быть укорочена. Благодаря этому индуктивность уменьшается, а частота наоборот, повышается. И снова выполняется измерение. В нашем примере снизив частоту меньше 100 кГц, размер катушки составил 31 мм.
Вот и все, теперь можно проверить конструкцию на работоспособность. Подобные металлоискатели являются довольно сложными и новичку будет тяжело справиться с созданием. Однако, есть и простой вариант создания металлоискателя.
Подготовка “Пирата” к работе
Плату металлодетектора необходимо защитить от внешних воздействий. Для этого нужно поместить ее в пластиковую коробочку.
Штангу можно изготовить из отреза ПВХ трубы. Если сделать несколько соединяющихся друг с другом отрезов, получится портативная складная штанга.
ПВХ трубки для изготовления штанги металлоискателя
Катушку следует туго стянуть изоляционной лентой. Ее так же можно поместить в самодельную защиту.
Штангу можно не изготавливать вовсе. Ваш металлодетектор будет состоять из коробочки с платой и катушки с проводом. Его при необходимости можно крепить к любой подручной “палке” скотчем непосредственно на месте.
Инструкция по сборке
В задачу редакции не входит предоставление максимально подробной инструкции
Осветим основные нюансы, на что стоит обратить внимание кладоискателю, взявшемуся за изготовление палки-копалки своими руками
Отметим, что схема металлоискателя Пират — несложная, с монтажом справится даже начинающий радиолюбитель. Но прямые руки и элементарный набор инструментов всё-таки необходим.

Пират можно собрать как на микросхеме, так и на транзисторах. Умные люди советуют таки взять микросхемы, ибо транзисторы надо подбирать, результат работы с ними менее стабилен и, при нарушении характеристик, гораздо сложнее настраивается. Опять же для подбора транзистора нужен осциллограф, а он есть далеко не у каждого радиолюбителя.
Итак, как сделать металлоискатель Пират своими руками.
Необходимые детали
В список деталей для металлоискателя Пират входят:
- 15 постоянных резисторов;
- 2 переменных резистора;
- 5 электролитических конденсаторов;
- 2 плёночных конденсатора;
- один керамический конденсатор;
- 2 микросхемы;
- 3 транзистора;
- 1 диод;
- заготовка печатной платы;
- динамик на 8 Ом;
- катушка 2 Ом;
- питание.

Ознакомиться с конкретными номиналами прибора, а также подробнейшей инструкцией по его сборке можно на сайте https://sdelaysamodelku.ru/metalloiskatel-pirat-svoimi-rukami/.
На сайте md-kit.ru набор для сборки металлоискателя Пират на К157УД2 стоит 500 руб. Печатная плата и весь набор навески, можно не заморачиваться беготнёй по магазинам и радиорынкам.
Читай также: Не знаешь что такое частотность металлоискателя? Подробная статья про частоту металлоискателей. Переходи!
Схема металлоискателя пират
Даже при наличии печатной платы и набора компонентов, необходима принципиальная схема.
На первом рисунке представлена схема металлоискателя Пират на К157УД2.

Обратите внимание на левую часть. В ней присутствует микросхема NE555. В принципе, её можно заменить двумя транзисторами, как показано на рисунке ниже
Но с транзисторами есть заморочки, о которых мы уже писали — их нужно подбирать под требуемые характеристики, для чего понадобиться осциллограф. Если сборщика этот момент не пугает, вот схема без NE555
В принципе, её можно заменить двумя транзисторами, как показано на рисунке ниже. Но с транзисторами есть заморочки, о которых мы уже писали — их нужно подбирать под требуемые характеристики, для чего понадобиться осциллограф. Если сборщика этот момент не пугает, вот схема без NE555.

Важно! Микросхему NE555 можно заменить на аналог — КР1006ВИ1. И вообще провести импортозамещение — транзисторы можно брать отечественные. А можно пойти другим путём и заменить усилитель К157УД2 на импортный TL072 или LM358
А можно пойти другим путём и заменить усилитель К157УД2 на импортный TL072 или LM358.

Сборка металлоискателя Пират
Опишем алгори — когда есть только заготовка печатной платы и набор деталей. Если печатная плата куплена в наборе, переходим сразу к шагу 4.
- В программе для трассировки плат, например, Sprint Layout, рисуем печатную плату металлоискателя Пират.
- Печатаем трассировку и переносим на заготовку.
- Сверлим отверстия под монтаж и протравливаем плату.
- Аккуратно паяем детали.
- Подбираем корпус и помещаем схему в него.
- Соединяем готовый корпус с батарейным блоком — готовые блоки под любое количество AA или колодку для Кроны можно купить в радиомагазине или на Aliexpress.
- Наматываем катушку.
Сборка закончена, правильно собранная схема работает без дополнительных настроек.
Внешний вид собранного металлоискателя
В результате должна получиться коробочка с динамиком, из которой наружу выведены две рукоятки потенциометров. Питание может располагаться в той же коробочке, а может и в отдельной.

На штанге блок управления можно разместить так же, как у Tesoro Compadre) или же как у Golden Mask Deep Hunter Pro 3 SE. Вторая компоновка более традиционна для PI-приборов.
Важно! Блок управления не стоит намертво прикручивать к штанге. На случай использования рамки вместо катушки лучше сделать его быстросъёмным. Читай также: Залог успешного поиска, правильный подбор аксессуаров! Переходи и узнаешь как выбрать лопату для копа!
Читай также: Залог успешного поиска, правильный подбор аксессуаров! Переходи и узнаешь как выбрать лопату для копа!
Основные параметры
Метод поиска
Индукционные металлодетекторы (МД) состоят из приемопередающей катушки индуктивности.
Излучаемый сигнал при попадании на металлический предмет отражается обратно и регистрируется приемником. Эти устройства достаточно просты в изготовлении своими руками, но их чувствительность сильно зависит от типа грунта и качества катушки.
Импульсные МД возбуждают в поисковой зоне вихревые токи и измеряют вторичное затухающее электромагнитное поле. Чувствительность этих приборов выше и не зависит от типа грунта. Однако они потребляют много электроэнергии, что не позволяет работать в автономном режиме продолжительное время.
Фазочувствительные МД могут быть:
- Импульсными. Приемник и передатчик здесь – один и тот же элемент. Он фиксирует сдвиг фаз отраженного от металла сигнала. Нарастание сдвига фаз вызывает в наушниках щелчки: чем ближе МД к металлу, тем чаще они становятся, в итоге сливаясь в единый звук. На этом методе основана работа популярного металлоискателя «Пират».
- Двухконтурными. Состоят из 2 симметричных генераторов и 2 детекторов. Металлический предмет нарушает синхронизацию генераторов, и возникают те же щелчки, сливающиеся в непрерывный тон.
- Параметрические МД не имеют ни приемной, ни передающей катушки, что делает их простыми, дешевыми и популярными для сборки своими руками. LC-генератор создает электромагнитное поле звуковой частоты. Любой металл рядом с металлоикателем изменяет параметры катушечного детектора, что влияет на частоту и амплитуду генерируемых сигналов. Схему таких приборов легко найти. Однако чувствительность их низкая и не позволяет вести сложные поиски. Параметрические МД делятся на:
- Частотные МД. Излучают многочастотные сигналы. При приближении к металлам прибор фиксирует изменение частоты.
- Металлоискатели, регистрирующие изменение добротности контура. Когда расстояние между прибором и металлом уменьшается, прибор фиксирует это.
Глубина обнаружения
Глубина обнаружения зависит от диаметра катушки, электронной схемы и частоты работы. Чем больше диаметр мотка провода, мощнее излучаемое электромагнитное поле и ниже его частота, тем глубже зона обнаружения металлоискателя, сделанного своими руками.
Однако с увеличением глубины поиска ухудшается чувствительность металлоискателя к мелким предметам, селективные возможности также снижаются. Возрастает энергопотребление и вес устройства, что усложняет длительное удержание металлоискателя в руках.
Частота работы
По частоте работы МД делятся на:
- Высокочастотные. Работают на частотах нескольких сотен кГц. Применяются в приборах, рассчитанных на поиски золота, так как имеют отличную дискриминацию. Но резко теряют чувствительность на мокрых и магнитных грунтах, а также на глубине больше 40 см.
- Среднечастотные. Частота работы до нескольких десятков кГц. Требования к качеству катушки ниже, хорошая чувствительность. Глубина обнаружения до 1,5 метров при условии, что грунт сухой и маломинерализованный.
- Низкочастотные. Работают на частоте от сотен Гц до нескольких кГц. Это глубинные металлоискатели, обнаруживающие предметы до 5 метров под землей. Они просты в изготовлении своими руками. Из недостатков: низкая чувствительность и высокое энергопотребление. Подходят в качестве магнитодетекторов, а также для поиска крупных предметов из черного металла (арматура, проводка).
- Сверхнизкочастотные. Не подходят для любительского поиска, так как имеют высокое энергопотребление и большие габариты, а для обработки сигнала требуются специальные программы. Частота работы до нескольких сотен Гц. Эти металлоискатели невозможно удерживать на руках, поэтому они устанавливаются на автомобиле.
Методы поиска
В настоящее время применяется больше 10 методов поиска предметов посредством ЭМП. Однако если говорить о непосредственной оцифровке ответного сигнала, то чаще всего такое решение практикуется лишь представителями разных профессиональных сфер, которые применяют самую дорогую технику.
Что касается самодельных металлоискателей, то они бывают следующих типов:
- Параметрические.
- Приемопередающие.
- С накоплением фазы.
- На биениях.
Параметрические изделия не оснащены специальным приемником, поэтому их нельзя назвать очень популярными. Чтобы определить нахождение металлической конструкции, используется влияние самого предмета на параметры катушки — индуктивность и добротность. При этом показатели ЭМп здесь незначительны. Любые изменения параметров приводят к изменению частоты и амплитды вырабатываемых колебаний.
Несмотря на простоту сборки и дешевизну, такие металлоискатели отличаются хорошей помехоустойчивостью, но нуждаются в особом подходе и навыках.
Модели с приемником обеспечивают максимальную эффективность работы в конкретном диапазоне частот, правда, их схемотехнические свойства остаются очень сложными. Для продуктивной работы приходится покупать качественные катушки. Приемопередающие металлоискатели, у которых одна катушка — называются индукционными. Они обладают хорошей повторяемостью, а проблема правильного размещения катушек отсутствует. Тем не менее схемотехника такого решения гораздо сложнее.
Принцип работы
При создании самодельных металлодетекторов особое внимание уделяется приборам «Пират», которые характеризуются простым принципом действия и простотой в изготовлении. Да и качественные характеристики такого прибора соответствуют многим фирменным моделям в ценовом диапазоне 300−400 долларов
Схемотехника и устройство модели очень простые. А настроить такой детектор и начать поиск металла сможет даже необученный человек.
Устройство функционирует по принципу электромагнитной индукции. Общая схема включает в себя передатчик электромагнитных колебаний, который отдаёт и принимает сигнал, передающую катушку, приёмную катушку, приёмник, дискриминатор, а также индикационный прибор. Другие рабочие узлы являются дополнительными и устанавливаются по желанию пользователя.
Задача катушки заключается в создании электромагнитного поля с определенным температурным показателем. Если в зоне действия появляется предмет, проводящий электрической ток, в нём наводятся вихревые токи или токи Фуко, которые способствуют образованию собственного ЭМП. В конечном итоге структура поля катушки меняет свою конфигурацию. Если же предмет не проводит ток, но имеет ряд ферромагнитных свойств, при попадании в поле зрения катушки он искажает исходные показатели посредством экранирования. В обоих случаях задача приёмника заключается в улавливании отличия ЭМП и преобразования его в акустический или оптический сигнал.
По сути, для металлоискателя необязательно, чтобы предмет проводил ток
Важно, чтобы электрические или магнитные характеристики были разными
Коммерческие источники ставят особый акцент на дорогостоящих металлодетекторах с высокой чувствительностью и точностью работы. В их числе — профессиональный прибор Teppa — H, который часто называют геосканером. Однако это название ошибочное, т. к. принцип действия геосканеров заключатся в измерении электропроводности почвы с учётом разных направлений и разной глубины. Такое действие принято называть боковым каротажем. Согласно данным каротажа, компьютер создаёт на экране картинку всего, что происходит в верхних слоях земли, включая всевозможные по свойствам геологические слои.
Как сделать металлоискатель своими руками – схема МИ ШАНС, подробная инструкция

Собранный своими руками металлоискатель ШАНС с катушкой диаметром 25 сможет найти обручальное кольцо на расстоянии 18 см, а каску – 40–45 см. Максимальная глубина поиска – 1 метр.
Схема металлоискателя ШАНС
Схема кнопок управления металлоискателя ШАНС
Необходимые компоненты для сборки металлоискателя ШАНС своими руками
Схема МИ ШАНС содержит микроконтроллер, поэтому для его успешной сборки понадобится внутрисхемный программатор. Также в схеме имеется ряд достаточно дорогих компонентов: экран, процессор и АЦП.
По самой сборке прибор не сложнее, чем Tracker PI-2 и Clone PI-W, а по настройке – даже проще, поскольку в нём нет даже традиционного подстроечника для балансировки ОУ.
Особое внимание следует уделить именно АЦП MCP3201, только после его приобретения можно переходить к дальнейшей сборке прибора, поскольку найти его весьма непросто. По схеме – МСР3201, но есть и аналоги – ADS7816, ADS7817, ADS7822, LTC1285, LTC1286, SP8528 (могут чем-то отличаться)
По схеме – МСР3201, но есть и аналоги – ADS7816, ADS7817, ADS7822, LTC1285, LTC1286, SP8528 (могут чем-то отличаться).
После этого, следующим важным пунктом идёт ЖКИ-индикатор, как самая дорогая деталь, его цена – около 10 долларов. Подходят любые индикаторы на встроенном контроллере HD44780 (почти все именно такие), их выпускают многие фирмы, поэтому давать конкретную маркировку очень сложно. Лучше всего просто выбрать ЖКИ-индикатор со встроенным контроллером на две строки по 16 символов
Будет он с поддержкой кириллицы или нет – не важно. Будет у него подсветка или нет – тоже не важно, если не планируется использование в тёмное время суток или в подвалах/катакомбах
Но в любой маркировке нужного индикатора будет иметь место «1602» – обозначающее, что это знакосинтезирующий индикатор с двумя строками по 16 символов.
Если вы такой индикатор держите в руках впервые, с ним лучше сразу «ближе познакомиться». Хорошо, если найти на него даташит, но можно обойтись и без него, если внимательно осмотреть. Подключаем от внешнего источника +5 В на вывод 2 индикатора, а землю – на выводы 1 и 5. Обычно, отверстия и экран самого индикатора сидят на массе, а печатные проводники питания шире, чем сигнальные – это тоже поможет лучше и правильнее разобраться.
Вывод 3 индикатора через подстроечный резистор 22 кОм садим на массу (как на схеме прибора). Включаем и вращением этого подстроечника добиваемся красивого отображения всей верхней строки индикатора. Желательно разобраться и с подсветкой – она выведена на противоположную сторону индикатора двумя отдельными выводами, может быть продублирована и на выводы 15 и 16 (обычно). Находим, где «плюс», где «минус», пробуем запитать от +5 В, желательно через резистор 200 Ом (как на схеме). Вот теперь с индикатором вы хорошо знакомы, настроили контрастность и можно быть уверенными, что из-за него у вас уже проблем не будет.
Теперь, что касается остальное комплектации, из ОУ (по схеме он ОР37) пока что рабочей оказалась только NE5534P, которая намного дешевле указанной ОР37 и более распространённая. Преобразователь положительного напряжения с +12 В в отрицательное -12 В можно применить без буквы S в названии. Вместо полевичка КП505 идёт КП501А.
Подробная инструкция по сборке металлоискателя ШАНС своими руками
Процесс сборки металлодетектора ШАНС нужно начать с изготовления печатной платы. Скачать рисунок печатной платы и другие материалы для сборки металлоискателя ШАНС своими руками от можно ниже.
Файлы для скачивания:
Собранная плата металлоискателя ШАНС выглядит так:
Плата металлоискателя ШАНС 2D
Плата металлоискателя ШАНС 3D
Все версии прошивок для скачивания:
Для прошивки микроконтроллера биты конфигурации расставляем как на рисунке ниже:

А вот так выглядит уже собранный блок:

Металлоискатель ШАНС своими руками – изготовление катушки

После подключения катушки, вы уже можете полностью проверить металлоискатель. Но для полноценной работы с металлоискателем, его стоит засунуть в корпус и изготовить для него штангу.

В работе ШАНС показал себя, как простой и надежный металлоискатель, но с дискриминацией все не очень радужно. Реально прибор отсеивает только мелкий железный мусор и небольшие гвозди, а вот пивные пробки уже вызывают трудности. Также прибор, как и другие импульсные металлоискатели, плохо видит золотые цепочки.
Видео с запуском МИ ШАНС на столе:
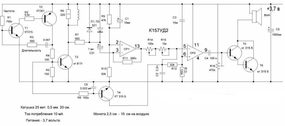
Самодельный металлоискатель «Пират»: схема и подробное описание сборки
Самоделки на базе металлоискателя серии «Пират» одни из самых востребованных среди радиолюбителей. Благодаря хорошим рабочим качествам прибора, он может «засечь» предмет на глубине от 200 мм (для мелких вещей) и 1500 мм (крупные элементы).
Детали для сборки металлоискателя
Металлодетектор «Пират» является прибором импульсного типа. Для изготовления прибора вам потребуется приобрести:
- Материалы для изготовления корпуса, штанги (можно использовать пластиковую трубу), держателя и так далее.
- Проводы и изоленту.
- Наушники (подойдут от плейера).
- Транзисторы – 3 штуки: ВС557, IRF740, ВС547.
- Микросхемы: К157УД2 и NE
- Керамический конденсатор − 1 нФ.
- 2 плёночных конденсатора − 100 нФ.
- Электролитные конденсаторы: 10 мкФ (16 В) – 2 штуки, 2200 мкФ (16 В) – 1 штука, 1 мкФ (16 В) – 2 штуки, 220 мкФ (16 В) – 1 штука.
- Резисторы – 7 штук на 1; 1,6; 47; 62; 100; 120; 470 кОм и 6 штук на 10, 100, 150, 220, 470, 390 Ом, 2 штуки на 2 Ом.
- 2 диода 1N148.
Схемы металлодетектора для изготовления своими руками
Классическая схема металлоискателя серии «Пират» построена по микросхеме NE555. Работа устройства зависит от компаратора, один выход которого присоединён к генератору импульсов ИМС, второй − к катушке, а выход − к динамику. В случае обнаружения металлических предметов сигнал от катушки поступает на компаратор, а после − на динамик, который оповещает оператора о наличии искомых предметов.

Плату можно разместить в простой распределительной коробке, которую возможно купить в магазине электрики. Если вам недостаточно такого инструмента, вы можете попробовать сделать прибор более совершенного плана, в помощь вам схема для изготовления металлоискателя с ориентиром на золото.

Как собрать металлоискатель без использования микросхем
В этом устройстве для генерирования сигналов используются транзисторы советского образца КТ-361 и КТ-315 (можно воспользоваться аналогичными радиодеталями).
Как собрать печатную плату металлоискателя своими руками
Импульсный генератор собирается на микросхеме NE555. Через подбор С1 и 2 и R2 и 3 производится регулировка частоты. Полученные в результате сканирования импульсы передаются на транзистор Т1, а он передаёт сигнал транзистору Т2. Усиление звуковой частоты происходит на транзисторе ВС547 к коллектору, и подключаются наушники.

Для размещения радиодеталей используется печатная схема, которую можно легко изготовить самостоятельно. Для этого используем кусок листового гетинакса, покрытого медной электротехнической фольгой. На неё переносим соединяющие детали, размечаем места креплений, просверливаем отверстия. Дорожки покрываем защитным лаком, а после высыхания опускаем будущую плату в хлорное железо для травления. Это необходимо для удаления незащищённых участков медной фольги.
Как сделать катушку для металлоискателя своими руками
Для основы потребуется кольцо с диаметром порядка 200 мм (в качестве основания могут использоваться обычные деревянные пяльцы), на которое наматывается проволока 0,5 мм. Чтобы повысить глубину обнаружения металлов, каркас катушки должен быть в пределах 260−270 мм, а количество витков – 21−22 об. Если у вас нет под рукой ничего подходящего, можно намотать катушку на деревянной основе.
Катушка из медной проволоки на деревянной основе
| Иллюстрация | Описание действия |
![]() | Для намотки приготовьте доску с направляющими. Расстояние между ними равно диаметру основания, на которое вы будете крепить катушку. |
![]() | Намотайте проволоку по периметру креплений в 20−30 витков. Скрепите обмотку изолентой в нескольких местах. |
![]() | Снимите обмотку с основания и придайте ей округлую форму, при необходимости скрепите дополнительно обмотку ещё в нескольких местах. |
![]() | Подсоедините контур к устройству и протестируйте его работу. |
Катушка из витой пары за 5 минут
Нам понадобятся: 1 витая пара 5 cat 24 AVG (2,5 мм), нож, паяльник, припой и мультитестер.
| Иллюстрация | Описание действия |
![]() | Сверните провод в два мотка косичкой. Оставляем по 10 см с каждой стороны. |
![]() | Зачистите обмотку и освободите жилы для соединения. |
![]() | Соединяем жилы согласно схеме. |
![]() | Для лучшего крепления спаяйте их паяльником. |
![]() | Протестируйте катушку в том же порядке, что и устройство из медной проволоки. Выводы обмотки нужно припаять к многожильному проводу с диаметром в пределах 0,5−0,7 мм. |
Кто изобрел металлоискатель
На вопрос, какой именно прибор стал первым, дать однозначный ответ трудно, так как примерно в одно и то же время многие изобретатели в разных уголках планеты осуществляли собственные разработки названного агрегата.
Но если говорить об одном конкретном лице, которое можно считать родоначальником приспособления, то это, несомненно, английский геолог и горный инженер Фокс. Он открыл свойство прохождения электричества через металлические руды и предметы. Примерно в 1830 году он осуществил разработку первого унифицированного локатора, который включал батарею, несколько металлических прутьев и провода подходящей длины.
Начнем с механических конструкций глубинных рамок для металлоискателя.
Глубинные рамки небольших размеров, устанавливают на штангу как и обычную катушку, но есть ограничения по весу и габаритам. Поэтому такая конструкция подходит для рамок диаметром до 60-70см. Большая рамка становится слишком тяжелой и ее уже неудобно носить таким способом.
Каркас глубинной катушки для металлоискателя изготавливают из пластиковых труб, без использования металлических элементов. Трубу выбираете в зависимости от способа которым вы ее будит соединять, и в зависимости от размеров вашей рамки, чтобы труба обеспечивала достаточную жесткость конструкции!
Небольшие катушки обычно делают неразборными в форме кольца или квадрата.
Вот несколько фотографий таких рамок:
Для рамок больших размеров, неразборная конструкция, уже неудобна для транспортировки, да и носить на штанге такую рамку уже тяжело. Наиболее распространенным решением для больших рамок, это разборный квадратный каркас с накладной поисковой петлей или петлей пропущенной вовнутрь трубного каркаса.
В таком случае, каркас рамки изготавливается из пластиковых труб, а поисковая катушка мотается многожильным проводом в изоляции! ПРОВОД ДОЛЖЕН БЫТЬ ОБЯЗАТЕЛЬНО МНОГОЖИЛЬНЫМ, так как при разборке и транспортировке глубинной катушки, провод будит гнуться и одножильный провод в итоге может переломиться!
Такие рамки носят обычно вдвоем:
Но есть варианты конструкций глубинного металлоискателя для самостоятельной переноски:
Вот еще несколько вариантов конструкций глубинных металлодетекторов и их катушек:
Намотка глубинной рамки
Для намотки глубинных рамок рекомендуется использовать многожильный провод в изоляции, диаметром 0,5-0,75мм.
Таблица количества витков для глубинных рамок различного размера и их максимальная глубина обнаружения с металлоискателями ПИРАТ и Кощей 5И:
| 40*40см | 60*60см | 90*90см | 120*120см | 150*150см | |
| Количество витков | 19 | 16 | 13 | 11 | 10 |
| Дальность обнаружения каски с МД ПИРАТ | 0,8м | 0,9м | 1м | 1,1м | 1,25м |
| Максимальная дальность обнаружения с металлоискателем ПИРАТ | 1,7м | 2,3м | 2,6м | 3м | 3,5м |
| Дальность обнаружения каски с металлоискателем Кощей 5ИГ | 1м | 1,2м | 1,25м | 1,5м | 1,6м |
| Максимальная дальность обнаружения с металлоискателем Кощей 5ИГ | 2,3м | 3м | 3,5м | 4м | 5м |
Желательно после намотки рамки, витки стянуть между собой изолентой или скотчем, это уменьшит межвитковую емкость и сделает петлю более прочной. Провод от рамки к электронному блоку можно изготовить из того же провода, которым и намотана рамка, свив его с шагом 1 виток на 1 см. А затем обжать термоусадочной трубкой или замотать изолентой.
Вот так можно легко изготовить глубинную рамку для импульсного металлоискателя, и получить полноценный глубинный металлоискатель не уступающий по глубине фирменным металлодетекторам.
Как сделать металлоискатель своими руками?
Сделать собственный самодельный металлоискатель не слишком сложно, даже если нет определённых навыков в электрике и в самой системе. На сегодняшний день существует достаточно большое количество металлоискателей, которые можно собрать в домашних условиях. Они отличаются по схемам, которые приходится использовать для создания блока управления, материалами и сложностью сборки.
Как правило, самый сложный металлоискатель собирается по схеме, где необходимо установить в структуру системы сразу два генератора. Это достаточно сложно для новичка. Есть и более простой вид металлоискателя, который можно спокойно сделать в домашних условиях, при этом использовать только подручные материалы.
Корпус
Сборку самодельного металлоискателя нужно начинать с разработки корпуса. Он должен собой представлять простую штангу, которая может быть сварена или соединена крепежами
. Фактически определённых рамок корпуса нет
Тут каждый человек может сделать штангу под себя, но важно помнить о некоторых факторах
В первую очередь, материал, который подбирается для изготовления корпуса, должен быть достаточно прочным, чтобы долгое время выдерживать вес взрослого человека. Кроме того, нельзя забывать и о размерах такой штанги, ведь если неправильно подобрать длину под свой рост, при каждом поиске металлических объектов придётся по несколько минут стоять в согнутом состоянии.
Многие люди упрощают себе задачу по созданию корпуса используя простой костыль, который к тому же имеет сразу и подлокотник. Костыль можно легко подобрать под свой рост, и стоит он не слишком дорого.
Поисковая катушка
Сделать самодельную катушку для поиска достаточно сложно, но можно. Первым делом необходимо приступить к созданию устройства для наматывания катушки. Для начала нужно взять простую доску размером 18 на 18, гвозди и кембрик.
После этого на доске нужно нарисовать ровный круг и вбить по его диаметру не меньше 16 гвоздей
, так чтобы они немного выпирали примерно на 2 см. После этого на гвозди устанавливаются кембрики, которые прочно обматываются медной проволокой. В конце работы весь медный круг закрепляется прочно нитками, которые нужно намотать по всему диаметру и обработать эпоксидной смолой.
Надо оставить длиной 4 см вывод, затянуть катушку изолентой и экранировать с помощью фольги. Медный провод нужно облужить длиной 1,25 см и после этого опять намотать его на катушку. Дальше действие повторяется, а, точнее говоря, катушка обматывается изолентой. К выводу катушки ещё нужно будет припаять контактную площадку.
Блок управления
Для создания блока управления потребуется:
Все необходимые детали можно найти в старом приёмнике транзисторного типа. Для сборки блока управления необходимо будет найти подходящий корпус и монтировать все детали.
Схема и катушка соединяются вместе при помощи экранированного провода
. Кабельный экран припаивается к выводу катушки, устанавливается изоляция, а кабель фиксируется к корпусу при помощи изоленты.














































