Как подключить частотный преобразователь
Для подключения частотного преобразователя к оборудованию, прежде всего необходимо убедиться в том, что характеристики такого прибора подходят для работы с конкретным электродвигателем
Также важно, чтобы напряжение питающей сети позволяло использовать данный частотный преобразователь
При установке и подключении ЧП необходимо, чтобы условия эксплуатации соответствовали классу защищённости от влаги и пыли, а также были выдержаны все расстояния от движущихся частей машин и механизмов, от людских проходов и электрооборудования и аппаратуры.
Схема подключения ПЧ

Частотные преобразователи бывают как для трехфазных сетей, так и для однофазных. При этом к однофазной сети также можно подключать и трехфазный частотный преобразователь по схеме «треугольник», который дополнительно оснащен специальным конденсаторным блоком (при этом значительно падает мощность и понижается КПД устройства). Подключение же трехфазного преобразователя в соответствующей сети производится по схеме «звезда».
Управление частотным преобразователем может осуществляться с использованием контакторов, встроенных в различные релейные схемы, микропроцессорных контроллеров и компьютерного оборудования, а также вручную. Поэтому при подключении автоматизированных систем требуется участие специалистов по наладке такого оборудования.
Принцип подключения частотных преобразователей в целом одинаковый, но может несколько отличаться для разных моделей. Поэтому правильным решением будет перед подключением изучить инструкцию, сопоставить характеристики устройств и убедиться в том, что устройство подключается по схеме, предложенной производителем.
Для трехфазного электродвигателя
Для трехфазного электродвигателя принцип подключения следующий: к клеммным колодкам на выходе трехфазного частотного преобразователя подключаются фазные проводники к каждому выводу, а на вход подключаются фазы питающего напряжения. В данном случае всегда реализуется схема подключения «звезда» в двигателе. При подключении трехфазного двигателя через частотный преобразователь к однофазной сети применяют схему «треугольник».

Для однофазного электродвигателя
Для однофазного электродвигателя необходимо подключить фазный и нулевой проводник к преобразователю частоты, а обмотки двигателя подключаются к соответствующим клеммам на выходе частотного преобразователя. Например, обмотка L1 будет подключаться к клемме А преобразователя, обмотка L2 к клемме B, а общий провод к клемме C. Если применяется конденсаторный двигатель, то от частотного преобразователя фаза подключается к двигателю, а конденсатор обеспечивает сдвиг фаз.
Во всех случаях, при подключении частотных преобразователей и электродвигателей, всегда следует применять устройства защиты: автоматические выключатели и УЗО, рассчитанные на высокие пусковые токи, а также обязательно подключать заземляющий проводник к корпусам устройств
Также важно обратить внимание на сечение проводников электрокабеля, которым будет производится подключение – сечение должно соответствовать параметрам подключаемого частотного преобразователя и нагрузки
Watch this video on YouTube
Что такое частотный преобразователь, основные виды и какой принцип работы
Как подключить 3 фазный электродвигатель к сети 220 вольт через конденсатор
Схема работы устройства плавного пуска, его назначение и конструкция
Устройство, виды и принцип действия асинхронных электродвигателей
Как подключить однофазный электродвигатель — схема с конденсатором
Проверка электродвигателей разного вида с помощью мультиметра
Подключение однофазного синхронного электродвигателя
Несмотря на сложность конструкции синхронных двигателей, они имеют много преимуществ перед асинхронными. Главное – это низкая чувствительность к скачкам напряжения, ведущих к резкому уменьшению или увеличению силы тока. Не менее значим и тот факт, что синхронные моторы могут работать даже с перегрузкой, не говоря уже об оптимальном режиме реактивной энергии и вращении вала с постоянной скоростью. Однако подключение – трудоемкий процесс, и это уже недостаток.
Метод разгона
Нельзя пустить в ход однофазный синхронный двигатель, просто подав питание на его обмотки. Потому что в момент включения направление питающего тока в статорных намотках соответствует рисунку (а). В это время на ротор, который еще находится в состоянии покоя, действует пара сил, которая будет пытаться крутить вал по часовой стрелке. Но через половину периода в статорных намотках ток поменяет свое направление. Поэтому пара сил будет уже действовать в обратном направлении, поворачивая вал против часов стрелки, как на рисунке (б). Поскольку ротор обладает большой инертностью, он так и не сдвинется с места.
Чтобы заставить ротор вращаться, необходимо, чтобы он успевал сделать хотя бы половину оборота, чтобы изменение направления тока не повиляло на его вращение. Это возможно, если разогнать вал при помощи посторонних сил. Это можно сделать двумя путями:
- Вручную;
- С использованием второго двигателя.
Собственной силой рук можно разогнать только маломощные синхронные электродвигатели. А для средне- и высокомощных агрегатов придется использовать другой мотор.
При разгоне с посторонней силой ротор начинает вращаться со скоростью, близкой к синхронной. Потом только включается обмотка возбуждения, и затем – статорная намотка.
Асинхронный пуск синхронного мотора
Если в наконечниках на полюсах ротора уложены стержни из металла, и они соединены между собой по бокам кольцами, то мотор должен запускаться асинхронным методом. Эти стержни играют роль вспомогательной обмотки, которая есть у асинхронного двигателя. При этом намотку возбуждения закорачивают с помощью разрядного резистора, а статорную обмотку подключают к сети. Только так можно обеспечить такой же разгон, как и у асинхронного электродвигателя. Но после того, как скорость вращения максимально приблизится к синхронной (достаточно 95% от нее), намотку возбуждения соединяют с источником постоянного тока. Скорость становится полностью синхронной, что влечет за собой снижение ЭДС индукции вспомогательной обмотки вплоть до нуля. И она отключается автоматически.
Схема и способ подключения вашего двигателя будет зависеть от того, какой он у вас: синхронный или асинхронный. В учет идет также мощность мотора, а также способ пуска: с нагрузкой или без. Разобраться в рисунках вам поможет элементарное понимание механики и электромагнитных явлений.
Подбор емкости конденсатора
Рабочее напряжение конденсатора должно быть не меньше 300 В. Лучше всего для схемы подходят конденсаторы марок БГТ, МБЧГ, МБПГ и МБГО. Все данные (тип, Uраб, емкость) указаны на корпусе.
Для расчета необходимой емкости следует воспользоваться формулой:
- для подключения «треугольником» С = (I/U)x4800;
- для подключения «звездой» С = (I/U)x2800.
Где С — емкость конденсатора в микрофарадах (мкФ), I — номинальный ток в обмотках (по паспорту), U — напряжение питания (220 В), а цифры — коэффициенты для разных типов подключения обмотки.
Что касается пусковых конденсаторов, то их емкость необходимо подбирать путем эксперимента. Обычно она составляет 2-3 от рабочего номинала.
Приведем пример расчета
Соединение — треугольник. Потребляемый номинальный паспортный ток — 3 А. Подставляя значения в формулу, получаем С=(3/220)х4800 = 65 мкФ. В этом случае емкость пускового конденсатора нужно выбирать в пределах 130-180 мкФ. Однако конденсаторов на 65 мкФ в продаже не бывает, поэтому собираем набор из 6 шт. по 10 мкФ и добавляем еще один — 5 мкФ.
Нужно учитывать, что при расчете использовались данные на номинальную мощность. Если двигатель будет работать с недогрузом, он будет перегреваться. В этом случае необходимо уменьшить емкость конденсаторов, чтобы снизить ток в обмотке. Но со снижением емкости уменьшится и мощность, которую может развить двигатель.
Поэтому при подключении рекомендуется действовать методом подбора. Начинать с минимально необходимой емкости, а затем постепенно увеличивать ее до получения оптимальных показателей.
Дополнительные замечания и предостережения:
- Следует помнить, что двигатель, переделанный с 380 на 220 В, при работе без нагрузки может просто сгореть.
- Двигатели мощнее 3 кВт не рекомендуется подключать к стандартной проводке жилого дома. Из-за высокой потребляемой мощности он будет выбивать пробки и автоматы, а если поставить более мощные автоматы, то может просто расплавиться изоляция на проводах. Это может привести к пожару или поражению током.
- Даже после отключения конденсаторы долго сохраняют напряжение на выводах. Поэтому при монтаже они должны быть ограждены, чтобы не допустить случайного касания. Перед работой с конденсаторами обязательно проводите их «контрольную» разрядку.
Переключение на нужное напряжение
Для начала необходимо убедиться в том, что наш двигатель имеет нужные параметры. Они написаны на бирке, прикрепленной у него сбоку. Там должно быть указано, что один из параметров – 220в. Далее, смотрим подключение обмоток. Стоит запомнить такую закономерность схемы: звезда – для более низкого напряжения, треугольник – для более высокого. Что это означает?
Увеличение напряжения
Предположим, на бирке написано: Δ/Ỵ220/380. Это значит, что нам нужно включение треугольником, так как чаще всего соединение по умолчанию – на 380 вольт. Как это сделать? Если электродвигатель в борне имеет клеммную коробку, то несложно. Там есть перемычки, и все, что нужно – переключить их в нужное положение.
В данной ситуации это сложностей не вызывает. Главное помнить, что есть начало и конец катушек. К примеру, возьмем за начало концы, которые были выведены в борно электродвигателя. Значит то, что спаяно – это концы
Теперь важно не перепутать
Подключаем так: начало одной катушки соединяем с концом другой, и так далее.
Как видим, схема простая. Теперь двигатель, который был соединен для 380, можно включать в сеть 220 вольт.
Уменьшение напряжения
Предположим, на бирке написано: Δ/Ỵ 127/220. Это означает, что нужно подсоединение звездой. Опять же, если есть клеммная коробка, то все хорошо
А если нет, и включен наш электродвигатель треугольником? А если еще и концы не подписаны, то как их правильно соединить? Ведь здесь тоже важно знать, где начало намотки катушки, а где конец. Есть некоторые способы решения этой задачи
Для начала разведем все шесть концов в стороны и омметром найдем сами статорные катушки.
Берем обычную батарейку и подсоединяем к концам а1-а2. К двум другим концам (в1-в2) подсоединяем омметр.
В момент разрыва контакта с батарейкой стрелка прибора качнется в одну из сторон. Запомним, куда она качнулась, и включаем прибор к концам с1-с2, при этом не меняем полярность батарейки. Проделываем все заново.
Если стрелка отклонилась в другую сторону, тогда меняем провода местами: с1 маркируем как с2, а с2 как с1. Смысл в том, чтобы отклонение было одинаковым.
Теперь батарейку с соблюдением полярности соединяем с концами с1-с2, а омметр – на а1-а2.
Добиваемся того, чтобы отклонение стрелки на любой катушке было одинаковым. Перепроверяем еще раз. Теперь один пучок проводов (например, с цифрой 1) у нас будет началом, а другой – концом.
Берем три конца, например, а2, в2, с2, и соединяем вместе и изолируем. Это будет соединение звездой. Как вариант, можем вывести их в борно на клеммник, промаркировать. На крышку наклеиваем схему соединения (или рисуем маркером).
Переключение треугольник – звезда сделали. Можно подключаться к сети и работать.
Общие схемы подключения двигателей с 380В на 220В через конденсатор
Чаще всего при необходимости решения такой задачи используют рабочий и пусковой конденсаторы (батареи конденсаторов). Базовые схемы подключения треугольником и звездой на 380В можно видеть на следующей иллюстрации:

Нефиксированная кнопка «Разгон» используется для активации параллельно подключенного пускового конденсатора. Ее необходимо удерживать до тех пор, пока двигатель не наберет максимальных оборотов. После этого пусковую цепь необходимо обязательно разъединить, чтобы предотвратить перегревание обмоток. Если мощность двигателя мала, пусковым конденсатором можно пренебречь, работая только через рабочий.
Расчет емкости конденсаторов ведется по следующим формулам:

Емкость пускового конденсатора при этом должна быть вдвое выше рабочей. Если не прибегать к расчету по формулам, то можно воспользоваться значением 7 мкФ/кВт.
Практическое применение показывает, что более эффективным является подключение треугольником, так как при этом распределение напряжения в обмотках будет более равномерным, да и мощность снижается меньше. Есть правда одно ограничение, которое касается компоновки клеммного блока двигателя. Если под его крышкой находится лишь три вывода на 380, то имеет место заранее предустановленная схема соединения, которую не изменишь. Если же там располагается шесть выводов, то можно выбирать, какой вариант организовать. Характерное обозначение наносится на металлическую табличку с характеристиками.
Если 380-вольтовый двигатель предполагается использовать на 220В в режиме с частыми пусками и остановками, то базовую схему можно доработать с организацией цепи динамического торможения:

Здесь можно видеть включение двигателя треугольником через емкостную цепь конденсаторов С1 (пускового) и С2 (рабочего). Дополнительно организована цепь на транзисторе и элементе сопротивления, которая подключается трехпозиционным ключом. Когда он находится в положении «3», напряжение сети 220В поступает на обмотки статора и кнопкой К1 можно совершить его запуск. Для остановки двигателя ключ переводится в положение «1», после чего на обмотки подается постоянный ток и осуществляется торможение. Следует отметить, что этот переключатель имеет только два фиксированных положения «2» и «3». Для использования обычного двухпозиционного ключа в эту цепь необходимо будет добавить еще один конденсатор. Выглядит это следующим образом:

Ранее уже упоминался тот факт, что однофазный ток приводит к организации разнонаправленных эквивалентных магнитных полей статора и ротора, которые можно сдвинуть (заставить вращаться) в ту или иную сторону. Следовательно, можно реализовать на практике схему реверсного подключения электродвигателя на 380В:

Схема является в некотором роде комбинацией двух предыдущих, только здесь использованы сдвоенный переключатель и пуск через реле Р1.
https://youtube.com/watch?v=tqwz6Uv7mlE
Рассмотренные в статье схемы являются базовыми, но в зависимости от конкретного случая их можно модифицировать как угодно, чтобы добиться включения в однофазную сеть 220В трехфазного асинхронного электродвигателя на 380В.
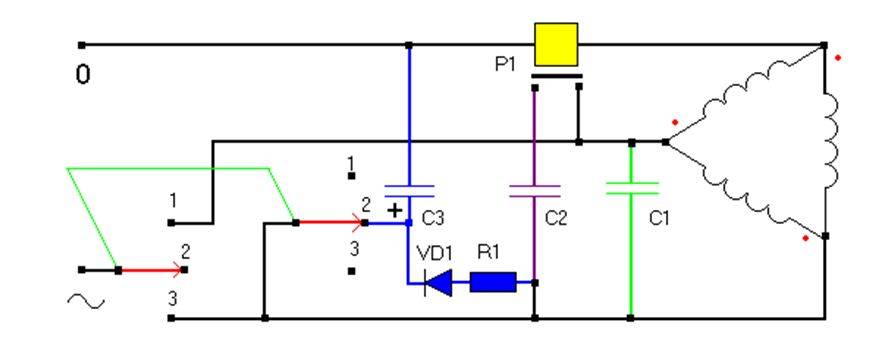
Схема подключения однофазного двигателя через конденсатор
Во втором случае, для моторов с рабочим конденсатором, дополнительная обмотка подключена через конденсатор постоянно.
По информации на бирке мотора можно определить какая система в нем использована. Сложность схемы заключается в том, что емкость конденсатора для выравнивания магнитного поля подбирается с учетом токовых нагрузок.
Здесь каждая обмотка используется на свое рабочее напряжение, отсюда и мощность. Расчёт емкости производится исходя из рабочего напряжения и тока, или паспортной мощности мотора. Кратковременным подключением пускового конденсатора на валу двигателя создается мощный стартовый вращающий момент, время запуска сокращается в разы.
Из-за сложности формул расчёта принято выбирать емкости, исходя из приведённых выше пропорций. Расчет емкости конденсатора мотора Существует сложная формула, с помощью которой высчитывают необходимую точную емкость конденсатора. В этих двигателях, рабочая и пусковая — одинаковые обмотки по конструкции трехфазных обмоток. После списания прибора в утиль в большинстве случаев электродвигатели сохраняют работоспособность и могут еще довольно долго послужить в виде самодельных электронасосов, точил, станков, вентиляторов и газонокосилок.
Статья по теме: Виды электромонтажных работ по смете
Заключение
В результате получается два разнонаправленных потока с отличной от основного поля скоростью вращения. Это схема обмотки звездой Красные стрелки — это распределение напряжения в обмотках мотора, говорит о том, что на одной обмотке распределяется напряжение единичной фазы в В, а двух других — линейного напряжения В.
После запуска двигателя, конденсаторы содержат определенное количество заряда, потому прикасаться к проводникам запрещается. В этой обмотке которая еще имеет название рабочей магнитный поток изменяется с такой частотой, с которой протекает по обмотке ток. Вычислить, какие провода к какой обмотке относятся, можно путем измерения сопротивления. Обмотка, у которой сопротивление меньше — есть рабочая. В статоре однофазного электродвигателя находится однофазная обмотка, что отличает его от трехфазного.
Двигатели с высотой вращения более 90 мм представлены в чугунном исполнении. Такая схема исключает блок электроники, а следовательно — мотор сразу же с момента старта, будет работать на полную мощность — на максимальных оборотах, при запуске буквально срываясь с силой от пускового электротока, который вызывает искры в коллекторе; существуют электромоторы с двумя скоростями. Это необходимый запас для компенсации потерь мощности при старте — создании вращающегося момента магнитного поля. После она выключается специальным устройством — центробежным выключателем или пускозащитным реле в холодильниках.
Генератор может исполнять роль двигателя, а он в свою очередь — генератора. На корпусе однофазного асинхронного электродвигателя должна быть схема подключения, где указываются выводы основной и дополнительной обмотки, а также емкость конденсатора. В этом случае движок гудит, ротор остается на месте.
Подключение однофазного электродвигателя
Однофазные и трехфазные д0вигатели асинхронного типа
Договорились – трехфазные коллекторные двигатели достать сложно, текущий раздел речь ведет касательно асинхронных машин. Разновидности перечислим:
- Трехфазные асинхронные двигатели снабжены числом выводов три-шесть рабочих обмоток за вычетом различных предохранителей, внутренних реле, разнообразных датчиков. Катушки статора внутри объединяются звездой, делая невозможным напрямую включение в однофазную сеть.
- Однофазные двигатели, снабженные пусковой обмоткой, помимо прочего снабжаются парой контактов, ведущих к концевому центробежному выключателю. Миниатюрное устройство обрывает цепь, когда вал раскручен. Пусковая обмотка катализирует начальный этап. Дальнейшим действием будет мешать, снижая КПД двигателя. Принято конструкцию называть бифилярной. Пусковая обмотка наматывается двойным проводом, снижая реактивное сопротивление. Помогает уменьшить емкость конденсатора – критично. Ярким примером однофазных двигателей асинхронного типа с пусковой обмоткой выступают компрессоры бытовых холодильников.
Конденсаторная обмотка, отличаясь от пусковой, работает непрерывно. Двигатели найдем внутри напольных вентиляторов. Конденсатор дает сдвиг фаз 90 градусов, позволяя выбрать направление вращения, поддержать нужную форму электромагнитного поля внутри ротора. Типично на корпусе двигателя конденсатор крепится.
- Мелкие асинхронные двигатели, применяемые вытяжками, вентиляторами, способны запускаться без конденсатора вовсе. Начальное движение образуется махом лопастей, либо искривлением проводки (бороздок) ротора в нужном направлении.
Научимся, как отличить однофазные двигатели асинхронного типа от трехфазных. В последнем случае внутри всегда имеется три равноценных обмотки. Поэтому можно найти три пары контактов, которые при исследовании тестером дают одинаковое сопротивление. Например, 9 Ом. Если обмотки объединены звездой внутри, выводов с одинаковым сопротивлением будет три. Из них любая пара дает идентичные показания, отображаемые экраном мультиметра. Сопротивление каждый раз равно двум обмоткам.
Поскольку ток должен выходить, иногда трехфазный двигатель имеет вывод нейтрали. Центр звезды, с каждым из трех других проводов дает идентичное сопротивление, вдвое меньшее, нежели демонстрирует попарная прозвонка. Указанные выше симптомы говорят красноречиво: двигатель трёхфазный, теме сегодняшнего разговора чуждый.
Рассматриваемые рубрикой моторы обмоток содержат две. Одна пусковая, либо конденсаторная (вспомогательная). Выводов обычно три-четыре. Отсутствуй украшающий корпус конденсатор, можно попробовать рассуждать, озадачиваясь предназначением контактов следующим образом:
Выводов четыре штуки – нужно измерить сопротивление. Обычно звонятся попарно. Сопротивление ниже – нашли основную обмотку, подключаемую к сети 230 вольт без конденсатора. Полярность не играет роли, направление вращения задается способом включения вспомогательной обмотки, коммутацией катушек. Проще говоря, осуществите подключение однофазного электродвигателя характерного типа с одной лишь основной обмоткой – в начальный период времени вал стоит стоймя. Куда раскрутишь, туда пойдет вращение. Остерегайтесь производить старт рукой – поломает.
- Видим три вывода. Внутри концы катушек соединены, образуя звезду. Подаётся нейтраль (схемный нуль). Касаемо двух других выводов, сопротивление попарное будет наибольшим (равняется обеим обмоткам, включенным последовательно). Самое маленькое значение, как прежде, будет рабочей обмотки, фазу пусковой проходит, минуя конденсатор. Обеспечит сдвиг в нужную сторону. Обычно такой двигатель вращается однонаправленно, нельзя физически изменить полярность включения емкости. Однако существуют сведения (проверим эпюры в другой раз): питая рабочую катушку напряжением через конденсатор, пусковую включив напрямую, выполним реверс. Возможность подключить электродвигатель 3-проводной, реализуя обратное вращение, литературой опускается.
Вариант 2: переподключение пусковой намотки (однофазный двигатель 220В)
Второй способ организовать реверс асинхронного мотора 220 Вольт – поменять местами начало и конец пусковой обмотки. Делается это по аналогии с первым вариантом:
- Из четырех проводов, выходящих из коробки мотора, выясните, какие из них соответствуют отводкам пусковой намотки.
- Изначально конец В пусковой обмотки соединялся с началом С рабочей, а начало А подключалось к пускозарядному конденсатору. Сделать реверс однофазного двигателя можно, подключив емкость к выводу В, а начало С с началом А.
Переподключение пусковой намотки
После описанных выше действий получаем схему, как на рисунке выше: точки А и В поменялись местами, значит ротор стал обращаться в противоположную сторону.
Схемы подключения
Варианты подключения двигателя через конденсатор:
- схема подключения однофазного двигателя с использованием пускового конденсатора;
- подключение электродвигателя с использованием конденсатора в рабочем режиме;
- подключение однофазного электродвигателя с пусковым и рабочим конденсаторами.
Все эти схемы успешно применяются при эксплуатации асинхронных однофазных двигателей. В каждом случае есть свои достоинства и недостатки, рассмотрим каждый вариант более подробно.
Схема с пусковым конденсатором
Идея заключается в том, что конденсатор включается в цепь только при пуске, используется пусковая кнопка, которая размыкает контакты после раскрутки ротора, по инерции он начинает вращаться. Магнитное поле основной обмотки поддерживает вращение длительное время. В качестве кратковременного переключателя ставят кнопки с группой контактов или реле.

Схема подключения пускового конденсатора
Поскольку схема кратковременного подключения однофазного двигателя через конденсатор предусматривает кнопку на пружине, которая при отпускании размыкает контакты, это дает возможность экономить, провода пусковой обмотки делают тоньше. Чтобы исключить межвитковое короткое замыкание, используют термореле, которое при достижении критической температуры отключает дополнительную обмотку. В некоторых конструкциях ставят центробежный выключатель, который при достижении определенной скорости вращения размыкает контакты.

Соединения, центробежный выключатель на валу ротора
Схемы и конструкции регулировки скорости вращения и предотвращения перегрузок электродвигателя на автомате могут быть различны. Иногда центробежный выключатель устанавливается на валу ротора или на других элементах, вращающихся от него с прямым соединением, или через редуктор.

Некоторые элементы
Под действием центробежных сил груз оттягивает пружины с контактной пластиной, при достижении установленной скорости вращения замыкает контакты, переключатель реле обесточивает двигатель или подает сигнал на другой механизм управления.
Бывают варианты, когда тепловое реле и центробежный выключатель устанавливаются в одной конструкции. В этом случае тепловое реле отключает двигатель при воздействии критической температуры или усилиями раздвигающегося груза центробежного выключателя.

Варианты схемы подключения конденсаторов
В связи с особенностями характеристик асинхронного двигателя конденсатор в цепи дополнительной катушки искажает линии магнитного поля, от круглой формы до эллиптической, в результате этого потери мощности увеличиваются, снижается КПД. Пусковые характеристики остаются хорошие.
Схема с рабочим конденсатором
Отличие этой схемы в том, что конденсатор после пуска не отключается, и вторичная обмотка на протяжении всей работы импульсами своего магнитного поля раскручивает ротор. Мощность электродвигателя в этом случае значительно увеличивается, форму электромагнитного поля можно попытаться приблизить от эллиптической формы к круглой подбором емкости конденсатора. Но в этом случае момент пуска более продолжительный по времени, и пусковые токи больше. Сложность схемы заключается в том, что емкость конденсатора для выравнивания магнитного поля подбирается с учетом токовых нагрузок. Если они будут меняться, то и все параметры будут не постоянными, для стабильности формы линий магнитного поля можно установить несколько конденсаторов с различными емкостями. Если при изменении нагрузки включать соответствующую емкость, это улучшит рабочие характеристики, но существенно усложняет схему и процесс эксплуатации.
Комбинированная схема с двумя конденсаторами
Оптимальным вариантом для усреднения рабочих характеристик является схема с двумя конденсаторами — пусковым и рабочим.

Рабочий конденсатор подключен постоянно в цепи обмоток, пусковой через выключатель запуска замыкается кратковременно
Трехфазный
Асинхронный двигатель переменного тока имеет очень простую конструкцию по сравнению с другими видами электрических машин. Он довольно надежен, чем и объясняется его популярность. К сети переменного напряжения трехфазные модели включаются звездой или треугольником. Такие электродвигатели также различаются значением рабочего напряжения: 220–380 в, 380–660 в, 127–220 в.
Как правило, такие электродвигатели применяются на производстве, так как трехфазное напряжение чаще всего используется именно там. И в некоторых случаях бывает, что вместо 380 в есть трехфазное 220. Как их включить в сеть, чтобы не спалить обмотки?
В заключение
В настоящее время, как ни странно, но все усложняется, в том числе и электродвигатели. Встречаются двигатели, особенно в стиральных машинах, которые самому подключить вряд ли удастся. Существуют и другие устройства со сложными двигателями, с количеством выводов, больше, чем 3 или 4. Остается только думать о том, какое их предназначение. Если нет соответствующих навыков, то очередное подключение такого двигателя может просто вывести его из строя, причем после этого вряд ли кто возьмется за его восстановление.

Что касается электроинструментов, в которых применяются в основном коллекторные двигатели, то устройство их настолько простое, что их может подключить любой человек, не будучи профессионалом в этом деле. При этом следует заметить, что их работой управляет электронная схема, которая позволяет регулировать частоту вращения. Что касается электронной схемы, то здесь не каждый может разобраться, хотя ее после поломки можно легко заменить на исправную.
В настоящее время тенденции развития бытовых электроприборов связаны с тем, чтобы их ремонтом занимались профессионалы. Скорее всего, что это правильно, поскольку каждый должен заниматься своим делом.

























































