Поиск поломок и их устранение
Самые распространенные поломки – это низкое напряжение на выходе или его отсутствие. Может такая неисправность в преобразователях напряжения 12/220 В возникнуть по следующим причинам:
- Поломка ШИМ-модулятора или полный отказ обоих плеч инвертора. Вторая поломка встречается крайне редко. Чтобы осуществить проверку, можно воспользоваться простейшим пробником на светодиоде. В том случае, если ШИМ-модулятор исправен, светодиод будет часто вспыхивать. Желательно проверить целостность всех соединений и обмотки трансформатора.
- Слишком низкое напряжение на выходе – это признак того, что вышло из строя одно плечо. Признак поломки транзистора – это низкая температура радиатора, на котором он установлен.
Все неисправности, которые возникают в схемах, приведенных в статье, устраняются достаточно быстро. И стоимость ремонта таких преобразователей напряжения 12/220 В низкая – все запчасти можно найти буквально на свалке.
Детали схемы преобразователя 12 – 220 вольт
Обмотка дросселя L1 выполнена на ферритовом кольце имеющее диаметр 28мм. Она намотана проводом ПЭЛ-2 0,6мм одним слоем до полного заполнения кольца. Трансформатор Т1 представляет из себя сетевой трансформатор на 220 вольт (мощностью не менее 100Вт) у которого две вторичные обмотки по 9В каждая.
Следует обратить внимание, что низковольтную часть автомобильного преобразователя можно выполнить на печатной плате, а высоковольтную (транзисторы, трансформатор, цепь питания, дроссель, стабилитроны) обязательно объемным монтажом (проводами достаточного сечения). Интегральную микросхему СD4001 можно поменять на К561ЛЕ5, а СD4013 применить отечественный аналог К561ТМ2
Какое освещение Вы предпочитаете
ВстроенноеЛюстра
Стабилитрон VD1 на напряжение от 5…7 вольт, может быть Д814А, КС156, КС168. Стабилитроны VD2 и VD3 большой мощности BZX85-33V или КС533. Конденсатор C4 на напряжение не ниже 100В, остальные могут быть на 15 вольт.
При рабочих деталях и верном монтаже автомобильный преобразователь не требует настройки. Можно лишь подстроить резистором R1 частоту выходного переменного тока.
Схема управления
И если подключение частотного преобразователя к электродвигателю выполнить просто, достаточно только соединить соответствующие выводы, то со схемой управления все куда сложнее. Все дело в том, что возникает необходимость в программировании устройства, чтобы добиться максимально возможных регулировок от него. В основе находится микроконтроллер, к нему производится подключение считывающих устройств и исполнительных. Так, необходимо наличие трансформаторов тока, которые будут постоянно следить за мощностью, потребляемой электроприводом. И в случае превышения должно произойти отключение частотника.
Самостоятельное изготовление устройства
Простой и надёжный инвертор
К выходам микросхемы, прямому и инверсному, подключаются мосфеты IRL2505. Сопротивление открытого канала IRL2505 составляет всего 0,008 Ом. Это даёт возможность не использовать радиаторы при требуемой мощности до 100 Вт.
Схема на транзисторах
В качестве основы для изготовления конструкции используется генератор, работающий на частоте 57 Гц. Задающий генератор управляет работой силовых ключей, выполненный на мощных полевых транзисторах. Эти транзисторы можно заменить на IRFZ40, IRF3205, IRF3808, а биполярные на КТ815/817/819/805.

Мощный повышающий прибор
Такие преобразователи изготавливаются по сложным схемам и сложны для повторения даже опытным радиолюбителям. Например, схема инвертора 12 в 220 на 3000Вт:
Своими руками выполнить такую схему практически невозможно, так как потребуется не только правильно рассчитать трансформаторы, но и верно настроить задающий генератор. А такие операции выполнить без специального оборудования затруднительно.
Генератор выполнен на микросхеме TL081. Его питание осуществляется девяти вольтовым стабилизатором. Сигнал в микросхеме преобразуется, уменьшается по частоте и подаётся на силовые ключи. В схеме реализована защита выхода от перегрузки, а вход защищается плавким предохранителем от перенапряжения.
Схема управления
И если подключение частотного преобразователя к электродвигателю выполнить просто, достаточно только соединить соответствующие выводы, то со схемой управления все куда сложнее. Все дело в том, что возникает необходимость в программировании устройства, чтобы добиться максимально возможных регулировок от него. В основе находится микроконтроллер, к нему производится подключение считывающих устройств и исполнительных. Так, необходимо наличие трансформаторов тока, которые будут постоянно следить за мощностью, потребляемой электроприводом. И в случае превышения должно произойти отключение частотника.
Полезные свойства аппаратов
Часто инверторы из 12 В в 220 В обеспечивают предохранение или ослабление функционирования информационных систем от качества сетей переменного тока. Если внезапно произойдет отключение электроэнергии, то с помощью запасной батареи и выпрямителя восстановится резервное питание и можно прекратить работу компьютера без потери необходимых данных.

Отличительной чертой в этом случае считается наличие высокой частоты напряжения — до 100 кГц. Для эффективной работы дополнительно используются полупроводниковые ключи, магнитные материалы и специальные контроллеры. Чтобы быть удобным для применения, инвертор должен обладать высоким коэффициентом полезного действия, надежностью и иметь компактные габаритные характеристики.
Электрик в доме
Преобразователь напряжения 12/220 своими руками
В настоящее время выпускается достаточно много преобразователей напряжения 12/220 В, рассчитанных на достаточно большие мощности. Но если вам нужен для дачи или гаража для освещения (телевизора,дрели,насоса) простой преобразователь напряжения 12/220, то его можно сделать своими руками. Предлагаемая схемы выгодно отличается от подобных наличием сигнализации разряда аккумулятора.
Это очень актуально, если для питания схемы использовать аккумулятор автомобиля. Хотя лучше, всё же, взять другой аккумулятор, или приобрести для машины новый аккумулятор, а старый использовать для преобразователя. В схеме использовано минимум деталей, но устройство вполне справляется со своей функцией. Такие устройства, которые преобразуют постоянное напряжение в переменное, ещё называют инверторами.
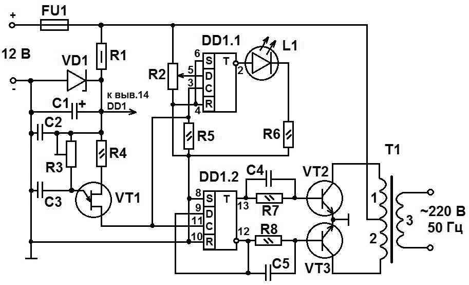
Схема преобразователя напряжения 12/220 В

В схеме обозначено:
- FU1 — предохранитель на 10А.
- R1 — резистор МЛТ-0,5, 150 Ом.
- R2 — переменный резистор СП-1, 22 кОм.
- R3 — подстроечный резистор СП3-16, 1 МОм
- R4 — резистор МЛТ-0,125, 330 Ом.
- R5, R7, R8 — резисторы МЛТ-0,125, 2кОм.
- R6 — резистор МЛТ-0,125 1,5 кОм.
- VD1 — стабилитрон КС 191А.
- C1 — конденсатор К53-1, 50 мкФ х 50 В.
- С2, С3 — конденсаторы КМ-5, 0,1 мкФ.
- С4,С5 — конденсаторы КМ-5, 510 пФ.
- VT1 — однопереходной транзистор КТ 117А.
- VT2, VT3 — транзисторы КТ 827А.
- L1 — светодиод АЛ 307А.
- DD1 — микросхема К561ТМ2.
- Т1 — трансформатор.
Описание работы схемы
Генератор, собранный на транзисторе VT1, генерирует колебания с частотой 100 Гц, частоту можно регулировать подстроечным резистором R3. Триггер DD1.2 делит частоту пополам и на выходах 12 и 13 триггера образуются противоположно направленные по амплитуде импульсы с частотой 50Гц. Импульсы попеременно открывают транзисторы VT2 и VT3, которые включены по схеме двухтактного усилителя мощности. Нагрузкой транзисторов VT1, VT2 являются обмотки 1 и2 повышающего трансформатора Т1, на вторичной обмотке 3 которого и образуется переменное напряжение 220В, 50 Гц.
Стабилизатор выполненный на VD1, R1 и сглаживающий конденсатор С1 служат для питания микросхемы и генератора и исключают влияние работы ключевых транзисторов VT1, VT2 на работу схемы, а конденсаторы С5,С4 уменьшают время переходного процесса (помогают быстрее переключатся этим транзисторам). Триггер DD1 включает сигнальный светодиод L1, при снижении напряжения на аккумуляторе до заданного значения, которое устанавливается переменным резистором R2.
Наладка схемы
- Отключить «+» от соединения обмоток 1 и 2.
- Проверить частоту на базах транзисторов VT2 и VT3 с помощью осциллографа, подстроить, при необходимости, резистором R3 до 50Гц.
- Снизить напряжение источника питания до 10-11В. Добиться постоянного свечения светодиода L1 с помощью переменного резистора R2.
- Подключить «+» обратно к точке соединения обмоток 1 и 2.
- Проверить работу устройства от полностью заряженного аккумулятора.
Детали схемы
Транзисторы VT2, VT3 КТ 827 можно взять с любым буквенным индексом, но желательно с самым большим коэффициентом передачи тока базы.
Стабилитрон VD1 можно заменить на любой другой с напряжением стабилизации 8-9В.
Трансформатор можно выполнить на базе магнитопровода ПЛМ 27-40-58. Первичные обмотки 1 и 2 намотать проводом ПБД-2 (ПСД-2) по 15 витков каждую. Вторичную обмотку 3 намотать проводом ПЭВ-2, 0,64 мм — 704 витка.
Конденсатор С2 установить непосредственно на выводах микросхемы DD1.
При отсутствии нужного номинала резисторов и конденсаторов можно составить требуемый из нескольких деталей, как это сделать описано в этой статье.
Печатную плату можно изготовить по технологии, описанной в этой статье.
Параметры преобразователя 12/220
Данный преобразователь напряжения испытывался нагрузкой 100 Вт. Потребляемый ток преобразователя не более 10А, потребляемый ток без нагрузки не более 1А. Преобразователь выдерживает пусковые токи электронасоса, электродрели. Максимальное падение напряжения на выходе — 10 В.
Для питания аппаратуры, требующей синусоидального сигнала, на выходе можно установить сглаживающий прямоугольность импульсов конденсатор, его ёмкость нужно подбирать для достижения наилучшего результата, подбор можно начать с ёмкости в 1 мкФ. Конденсатор должен быть рассчитан на напряжение не ниже 400В.
Будет интересно почитать:
Автоматическое включение света
Датчик движения для освещения в помещениях.
Ионизатор воздуха (люстра чижевского)
Рубрики: Полезные устройства, Электронные устройства, Электросхемы Метки: электроника, электроприборы, электросхема
Фильтрующие элементы

После выпрямителя идет фильтр. Его основное предназначение – это отсечка всей переменной составляющей выпрямленного тока. Для более ясной картины нужно составить схему замещения. Итак, плюс проходит через катушку. А затем между плюсом и минусом включен электролитический конденсатор. Вот он-то и интересен в схеме замещения. Если катушка замещается реактивным сопротивлением, то конденсатор при наличии различного тока может быть либо проводником, либо разрывом.
Как было сказано, в выпрямителе на выходе постоянный ток. А при подаче его на электролитический конденсатор не происходит ничего, так как последний является разрывом цепи. Но вот есть небольшая переменная в токе. А если течет переменный ток, то в схеме замещения конденсатор становится проводником. Следовательно, происходит замыкание плюса на минус. Данные выводы сделаны по законам Кирхгофа, которые являются основными в электротехнике.
Виды и типы
Инверторы различаются по схеме построения. Первые устройства были механического типа, пока на смену им не пришли полупроводниковые, а современные уже стали цифровыми. По классификации различают следующие основные схемы построения:
- Бестрансформаторная мостового типа. Применяется для устройств питания с мощностью 500 ВА и выше.
- Использующая трансформатор с нулевым выводом. Применяются для устройств питания с мощностью до 500 ВА.
- Трансформаторная мостовая схема. Применяется для устройств питания в широком диапазоне мощностей от единиц ватт до десяток киловатт.
А также разделяются на однофазные и трёхфазные. По виду выходного напряжения бывают:
- с прямоугольной формой;
- со ступенчатой формой;
- с синусоидальной формой.
Для устройств, которые не требуют правильного синусоидального сигнала, могут применяться преобразователи с прямоугольной, трапецеидальной, треугольной формой выходного напряжения. Основным преимуществом таких преобразователей является невысокая цена.
Для оборудования, требующего надёжного питания, необходимо использовать инверторы с правильной формой синусоиды. Такое оборудование стоит существенно дороже, но и стабильность работы у них выше.
Инвертор и емкость автомобильного аккумулятора
Если вы планируете подключать к аккумулятору электрические приборы, то учитывайте, что его емкости хватит ненадолго. Аккумулятор емкостью 45 ампер•часов способен выдать до полного разряда 540 ватт•часов или 0,54 киловатт•часа. То есть, подключив к нему устройство мощностью 100 ватт, вы сможете пользоваться им в течение 5 часов. Подключив суммарную нагрузку мощностью 1 киловатт, вы сможете пользоваться ей 20-30 минут. После чего аккумулятор полностью разрядится и вы не сможете завести двигатель. Если же двигатель автомобиля включен, то основная нагрузка ляжет на генератор, который способен вырабатывать до 1 киловатт•час электроэнергии. Если же вам необходима большая мощность, придется устанавливать нестандартный генератор.
Классификация
Основными критериями классификации этих приборов являются мощность, форма тока и входное напряжение. Выбор конкретной модели зависит от целей, с которыми приобретается устройство.
Для подключения к автомобильному прикуривателю используются простейшие компактные преобразователи небольшой мощности. От них могут получать питание гаджеты с низким потреблением электроэнергии (телефоны, ноутбуки, вентиляторы, фонарики).
Мощность инвертора, включаемого в прикуриватель, не должна превышать 150 Вт. В противном случае можно вывести из строя всю электропроводку автомобиля.
Преобразователи для питания приборов мощностью от 150 Вт присоединяют напрямую к клеммам аккумулятора. Чтобы снизить потери КПД, не рекомендуется использовать «крокодильчики», которые входят в комплектацию некоторых моделей. Для стабильного и надёжного подключения больше подойдут медные клеммы с винтовым соединением.
Номинальная и пиковая мощность

При выборе преобразователя следует суммировать мощность всех потребителей, которые будут к нему подключены. К полученному результату прибавляют ещё 20%, так как прибор не сможет долго работать на пределе возможностей. Кроме того, возможны потери вследствие плохого контакта в соединениях или низкого качества кабеля. Также нужно учитывать ёмкость аккумулятора.
Рассчитывать мощность инвертора необходимо по двум характеристикам: номинальной и пиковой. Первая из них определяет нагрузку, под которой прибор может работать длительное время. У бытовых моделей она обычно составляет от 60 до 1000 Вт. Однако существуют модификации, у которых этот показатель превышает 1 кВт. С их помощью можно обустроить мобильную мини-электростанцию. Их целесообразно покупать, например, для подключения электроинструментов.
Пиковая мощность характеризует максимальную нагрузку, которую инвертор может выдержать в течение короткого промежутка времени. Она варьируется в пределах 150 – 10000 Вт. Ток, потребляемый некоторыми электроприборами при начале работы, в несколько раз превышает номинальное значение
Выбирая преобразователь, нужно обязательно обратить внимание на этот момент, иначе подключенное к нему оборудование может не запуститься
Мнение эксперта Кузнецов Василий Степанович
Если устройство используется при работающем двигателе автомобиля, ток его нагрузки не должен быть выше тока, вырабатываемого генератором.
Для бытовых нужд (например, путешествий на автомобиле) обычно бывает достаточно инвертора мощностью до 600 Вт. Этого хватит, чтобы включить холодильник, зарядить телефон, ноутбук или фонарик. Ток нагрузки такого прибора составляет примерно 50 А, что значительно меньше показателей современных автомобильных генераторов.
Форма тока

Важным критерием выбора преобразователя является форма тока, получаемая на выходе. От этого параметра зависит, какие приборы к нему можно подключить.
Существует два вида формы:
- Чистая (непрерывная) синусоида. Диаграмма тока представляет собой ровную синусоиду. Такие приборы обеспечивают безопасное подключение любого оборудования. В схему этих устройств входят дорогостоящие комплектующие, поэтому цена на них достаточно высока.
- Модифицированная (изменённая) синусоида. Диаграмма тока – ступенчатая. Такие инверторы нельзя использовать для подключения электроинструмента с асинхронными двигателями, компрессоров и приборов, восприимчивых к помехам. Оборудование либо вообще не запустится, либо будет работать в экстремальном режиме, что приводит к снижению КПД и сокращению срока службы. Преобразователи с модифицированной синусоидой подходят для питания ламп, обогревателей, коллекторных двигателей, телефонов, ноутбуков, телевизоров. Повысить качество работы можно за счёт дополнительной установки устройства плавного пуска.
Стоимость инверторов с чистым синусом достаточно высока. Приобретать их целесообразно только при необходимости подключить оборудование, несовместимое с модифицированной синусоидой.
Преобразователи и их типы
Есть три типа преобразователей 12-220 В. Первый — из 12 В получают 220 В. Такие инверторы популярный у автомобилистов: через них можно подключать стандартные устройства — телевизоры, пылесосы и т.д. Обратное преобразование — из 220 В в 12 — требуется нечасто, обычно в помещениях с тяжелыми условиями эксплуатации (повышенная влажность) для обеспечения электробезопасности. Например, в парилках, бассейнах или ванных. Чтобы не рисковать, стандартное напряжение в 220 В понижают до 12, используя соответствующее оборудование.

Преобразователи напряжения есть в достаточном количестве в магазинах
Третий вариант — это, скорее, стабилизатор на базе двух преобразователей. Сначала стандартные 220 В преобразуются в 12 В, затем обратно в 220 В. Такое двойное преобразование позволяет иметь на выходе идеальную синусоиду. Такие устройства необходимы для нормальной работы большинства бытовой техники с электронным управлением. Во всяком случае, при установке газового котла настоятельно советуют запитать его именно через такой преобразователь — его электроника очень чувствительная к качеству питания, а замена платы управления стоит примерно как половина котла.
Разновидности преобразователей 12 на 220 вольт
Для правильного выбора, ознакомьтесь с основными видами преобразователей напряжения, представленными на рынке электротоваров:
По форме сигнала выходного напряжения
Устройства делятся на чистый синус и модифицированный синус. Разницу в форме сигнала видно на иллюстрации.
Дело в том, что преобразователи работают не так, как генераторы переменного тока. На входе в устройство подается постоянный ток определенной величины.
Сначала он преобразуется в импульсный (для обеспечения работы повышающего трансформатора), затем из полученного пульсирующего тока формируется синусоидальная кривая, привычная для большинства потребителей переменного напряжения 220 вольт.
Для получения гладкой кривой необходима дорогостоящая схема, а большинство производителей стараются предложить покупателю экономную цену.
Зарядным устройствам и блокам питания ноутбуков подойдет и модифицированная кривая. А звуковоспроизводящая аппаратура может работать с перебоями и сильными помехами. Некоторые блоки питания, например, в LED телевизорах, сильно греются при таком входном сигнале.
Имеются случаи выхода из строя блоков питания. Устройства с электродвигателями (например, компрессор холодильника или насос газового котла) также может работать со сбоями при подключении к преобразователю с модифицированным синусом.
По реализации повышающей функции. Способов получить переменное напряжение из постоянного достаточно много. Рассмотрим основные из них:
Трансформаторные преобразователи с 12 на 220
Имеют достаточно примитивную, но при этом эффективную конструкцию. Это самый простой преобразователь, который можно собрать своими руками.
Преобразователь на 220 из трансформатора
При помощи мультивибратора постоянный ток преобразуется в импульсный, с частотой 50 Гц. Затем повышающий трансформатор преобразует напряжение до уровня 220 вольт, на выходе монтируется стабилизатор.
Недостатком такой компоновки является большой размер и невозможность получить чистый синус. Но для простейших задач (работа зарядного устройства или паяльника) вполне сгодится.
Главная задача, которую нужно решить – как намотать трансформатор для преобразователя. Подойдет тороидальный сердечник (для компактности) от любого ненужного блока питания.
Понятное дело, во вторичной обмотке витков должно быть больше в соответствие с коэффициентом повышения. Мощность подобных устройств обычно не превышает 200 Вт.
Преобразователи на задающем генераторе
Обычно для этих целей используется микросхема КР1211ЕУ1. Главная деталь преобразователя отечественного производства, поэтому ее стоимость невысокая.
После того, как генератор задаст переменное напряжение – сигнал уходит на ключи, выполненные на транзисторах IRL2505.
Схема преобразователя с 12 на 220
Далее подключается повышающий трансформатор, на выходе которого сформировано переменное напряжение 220 вольт. Для снижения влияния высокочастотных импульсов, которые многократно усиливаются на вторичной обмотке – установлен подавляющий конденсатор.
Мощность преобразователя может достигать 500 Вт, в зависимости от трансформатора. Его подбирают с запасом, превышающим номинал в 2,5 раза.
Нагрузка на остальные элементы не такая высокая. Например, при выходной мощности, не превышающей значение 200 Вт, ключевые транзисторы работают без радиаторов.
Более совершенными с технической точки зрения являются преобразователи на ШИМ контроллерах. Такие устройства на выходе дают чистый синус, а также имеют высокий КПД.
Схема преобразователя на ШИМ контроллерах
Совершенная схема позволяет создать мощные устройства (1-2 кВт) при относительно компактных размерах. Габариты определяют радиаторы охлаждения и система вентиляции. Высокая стоимость элементной базы выводит прибор из разряда бюджетных.
Однако в сравнении с промышленными образцами, экономия при самостоятельной сборке существенная. Такой преобразователь осилит и питание холодильника.
А качественная форма выходного сигнала позволит подключать требовательные потребители – телевизоры и музыкальные центры.
Однако наибольшим спросом все же пользуются компактные устройства, предназначенные для питания гаджетов поменьше. Схема преобразователя 12 220 на транзисторах доступна каждому радиолюбителю, умеющему держать в руках паяльник.
Схема преобразователя 12 220 на транзисторах
Собрав такую схему в аккуратном корпусе, можно установить ее в автомобиле, и у вас будет настоящая бортовая розетка 220 вольт.
Модификации для систем сигнализации
Под системы сигнализации используются инверторы небольшой мощности. Параметр перегрузки преобразователей равняется не более 30 А. Если рассматривать инвертор 12 в 220 на 500 Вт, то коэффициент полезного действия в устройствах, как правило, не превышает 70%. Многие модификации продаются с системами защиты от импульсов. Показатель напряжения в среднем равняется 10 В. В подключении устройства данного типа очень просты.
Пороговая частота преобразователей не превышает 50 Гц. Если рассматривать инвертор 12 в 220 на 600 Вт, то он продается с линейным датчиком. В первую очередь устройство позволяет решить проблемы с перегрузками сети. Также инвертор помогает справляться с помехами. Система защиты от перезарядки установлена не во всех модификациях. Параметр выходного напряжения у моделей равняется 220 В. При этом предельная частота преобразователя колеблется в районе 30 Гц.































