Схемы подключения магнитного пускателя с катушкой на 220 В
Перед тем, как перейдем к схемам, разберемся с чем и как можно подключать эти устройства. Чаще всего, требуются две кнопки — «пуск» и «стоп». Они могут быть выполнены в отдельных корпусах, а может быть единый корпус. Это так называемый кнопочный пост.

Кнопки могут быть в одном корпусе или в разных
С отдельными кнопками все понятно — у них есть по два контакта. На один подается питание, со второго оно уходит. В посте есть две группы контактов — по два на каждую кнопку: два на пуск, два на стоп, каждая группа со своей стороны. Также обычно имеется клемма для подключения заземления. Тоже ничего сложного.
Подключение пускателя с катушкой 220 В к сети
Собственно, вариантов подключения контакторов много, опишем несколько. Схема подключения магнитного пускателя к однофазной сети более простая, потому начнем с нее — будет проще разобраться дальше.
Питание, в данном случае 220 В, полается на выводы катушки, которые обозначены А1 и А2. Оба эти контакта находятся в верхней части корпуса (смотрите фото).

Сюда можно подать питание для катушки
Если к этим контактам подключить шнур с вилкой (как на фото), устройство будет находится в работе после того, как вилку вставите в розетку. К силовым контактам L1, L2, L3 можно при этом подавать любое напряжение, а снимать его можно будет при срабатывании пускателя с контактов T1, T2 и T3 соответственно. Например, на входы L1 и L2 можно подать постоянное напряжение от аккумулятора, которое будет питать какое-то устройство, которое подключить надо будет к выходам T1 и T2.

Подключение контактора с катушкой на 220 В
При подключении однофазного питания к катушке неважно на какой вывод подавать ноль, а на какой — фазу. Можно провода перекинуть. Даже чаще всего на А2 подают фазу, так как для удобства этот контакт выведен еще на нижней стороне корпуса
И в некоторых случаях удобнее задействовать его, а «ноль» подключить к А1
Даже чаще всего на А2 подают фазу, так как для удобства этот контакт выведен еще на нижней стороне корпуса. И в некоторых случаях удобнее задействовать его, а «ноль» подключить к А1.
Но, как вы понимаете, такая схема подключения магнитного пускателя не особо удобна — можно и напрямую проводники от источника питания подать, встроив обычный рубильник. Но есть гораздо более интересные варианты. Например, подавать питание на катушку можно через реле времени или датчик освещенности, а к контактам подключить линию питания уличного освещения. В этом случае фаза заводится на контакт L1, а ноль можно взять, подключившись к соответствующему разъему выхода катушки (на фото выше это A2).
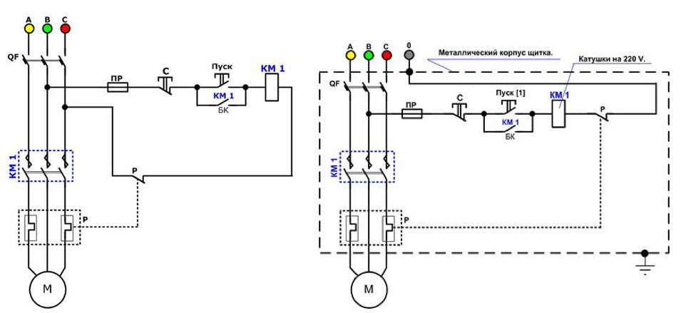
Схема с кнопками «пуск» и «стоп»
Магнитные пускатели чаще всего ставят для включения электродвигателя. Работать в таком режиме удобнее при наличии кнопок «пуск» и «стоп». Их последовательно включают в цепь подачи фазы на выход магнитной катушки. В этом случае схема выглядит как на рисунке ниже
Обратите внимание, что

Схема включения магнитного пускателя с кнопками
Но при таком способе включения пускатель будет в работе только то время, пока будет удерживаться кнопка «пуск», а это не то, что требуется для длительной работы двигателя. Потому в схему добавляют так называемую цепь самоподхвата. Ее реализуют при помощи вспомогательных контактов на пускателе NO 13 и NO 14, которые подключаются параллельно с пусковой кнопкой.

Схема подключения магнитного пускателя с катушкой на 220 В и цепью самоподхвата
В этом случае после возвращения кнопки ПУСК в исходное состояние, питание продолжает поступать через эти замкнутые контакты, так как магнит уже притянут. И питание поступает до тех пор, пока цепь не будет разорвана нажатием клавиши «стоп» или срабатыванием теплового реле, если такое есть в схеме.
Питание для двигателя или любой другой нагрузки (фаза от 220 В) подается на любой из контактов, обозначенных буквой L, а снимается с расположенного под ним контакта с маркировкой T.
Подробно показано в какой последовательности лучше подключать провода в следующем видео. Вся разница в том, что использованы не две отдельные кнопки, а кнопочный пост или кнопочная станция. Вместо вольтметра можно будет подключить двигатель, насос, освещение, любой прибор, который работает от сети 220 В.
Принципиальное устройство
Главными достоинствами данной схемы является дешевизна и простота сборки, к недостаткам же данной схемы можно отнести то, что автоматические выключатели не предназначены для частого коммутирования цепей это, в сочетании с пусковыми токами, приводит к значительному сокращению срока службы автомата, кроме того в данной схеме отсутствует возможность устройства дополнительной защиты электродвигателя. Включает контактор МП управляющий импульс, который исходит от пусковой кнопки после ее нажатия.
Так как если электромагнит будет рассчитан на постоянное напряжение, то понадобится именно такой источник. Примечание: В данной статье понятия пускателя и контактора не разделяются в связи с идентичностью их схем подключения подробнее читайте статью: Контакторы и магнитные пускатели. Пример схемы электропривода с использованием контактора и тепловых реле показан далее.
Для организации этого вводится шунтирующая пусковую кнопку катушка, которая ставится на самоподпитку, организовывая цепь самоподхвата.
Но поскольку пятого контакта, как правило, в пускателях нет, приходится ставить доп. Контактор выполняет ту же роль, что и пускатель. Это является важным аспектом, ведь при неверном подсоединении сердечник может сгореть или не будет запускать полностью нужные контакторы.
Двигатель 1,5кВт, ток по каждой фазе 3А, ток теплового реле — 3,5 А. Одновременно сердечник пускателя притягивает якорь, в результате чего происходит замыкание подвижных силовых контактов, после чего напряжение поступает на нагрузку.

Напряжение с обозначением — значит разные фазы. Устройство магнитного пускателя При отсутствии питания пружины отжимают верхнюю часть магнитопровода, контакты находятся в исходном состоянии. Снять напряжение можно с выходов с обозначением T1, T2 и T3, которое можно использовать для питания ветрогенератора, аккумулятора и других приборов. Если катушка питается постоянным током, на ее сердечнике располагается диэлектрическая прокладка для предотвращения слипания намагнитившихся деталей.
Устройство может работать от источника постоянного тока, и при одно- и трехфазном переменном токе, главное, чтобы его значения не превышали номинал, указанный заводом-изготовителем. Реализация этого алгоритма производится с помощью замыкания в МП вспомогательных контактов. Нажатие на кнопку включения замыкает цепь катушки. Контакты делятся на нормально-разомкнутые — контакты которые в своем нормальном положении, то есть до подачи напряжения на катушку магнитного пускателя или до механического воздействия на них, находятся в разомкнутом состоянии и нормально-замкнутые — которые в своем нормальном положении находятся в замкнутом состоянии. Так как если электромагнит будет рассчитан на постоянное напряжение, то понадобится именно такой источник.
Запуск нагрузки кнопкой на заданное время
По просьбе читателя Сергея публикуем схему, реализовав которую, появится возможность запускать нажатием кнопки исполнительное устройство на заданное время. Например, двигатель. Устройство задержки РВО-П2-15 выбрано случайным образом, подойдет любое другое со сходными параметрами.

Схема простая и приводится без пояснений:

Для правильной работы РВО-П2-15, необходимо выполнить его настройку согласно паспорту:
- Чтобы устройство задержки включалось одновременно с подачей питания, необходимо DIP-переключатель 4 перевести в положение 2.
- DIP-переключателями 1–3 выбрать диапазон времени.
- Установить заданное время выдержки.
Критерии выбора
Во время выбора пускателя следует руководствоваться его базовыми техническими характеристиками, а также некоторыми конструктивными особенностями, которые и рассмотрим ниже.
Напряжение (номинальное) в коммутируемой цепи
Подавляющее большинство магнитных пусковых устройств используется для запуска асинхронных электродвигателей, имеющих коротко замкнутый ротор и рассчитанных на внутризаводское напряжение 220 В/380 В. В случае, если используются электромоторы под вольтаж 380 В/660 В (что бывает значительно реже), то и пускатель надо выбирать соответствующий им по напряжению.
Номинальная величина тока основных контактов
Соотношение величин тока коммутационного устройства и тока подключаемой нагрузки – один из важнейших параметров при выборе пускателя. Для ПУ, производство которых ведется в соответствии с ГОСТами, применяется условное деление на классы.
Для того, чтобы произвести выбор устройства по этому параметру, можно воспользоваться следующей таблицей:

Характеристики ПМЛ
Износостойкость коммутационная
Ее величина равна гарантированному количеству срабатываний, заявленному фирмой-изготовителем. Все пусковые устройства в данном случае делятся на 3 класса износостойкости: А, Б, В. Первый из них – самый высокий. Он гарантирует, что пускатель выдержит не менее 1,5 млн циклов. Классу Б соответствует величина от 630.000 до 1,5 млн циклов. Класс В – самый низкий. Приборы, отнесенные к нему, выдерживают от 100.000 до 500.000 рабочих циклов.
Износостойкость механическая
Это не менее важная характеристика, которая показывает количество возможно допустимых включений/выключений аппарата без выхода из строя (при этом, все манипуляции в данном случае выполняются без нагрузки, а чисто механически). Величина этого параметра, в отличие от срабатывания под напряжением, значительно больше. В зависимости от типа ПУ она может составлять от 3 млн циклов до 20 млн циклов.
Количество полюсов
Для питания трехфазных электромоторов в большинстве случаев используются трехполюсные магнитные пускатели. Но, иногда возникают ситуации (например, когда источником нагрузки являются электронагревательные системы либо сети освещения), когда лучшим вариантом будет выбор многополюсного пускателя (среди таких устройств зарубежного производства встречаются аппараты с восемью и более полюсами).

Количество полюсов
Напряжение катушки (номинальное)
Большая часть пускателей, используемых при управлении электрооборудованием, имеют установленные в них катушки, рассчитанные на тоже напряжение, что и питающая сеть. При этом, иногда может возникнуть потребность в пускателе, имеющим катушку с напряжением, отличным от сетевого (к примеру, при обустройстве автоматических цепей). Производимые в настоящее время ПУ позволяют выбрать катушку под любое стандартное напряжение (9, 12,24,36…380 вольт, а некоторые и под более высокое).
Количество вспомогательных контактов и их параметры
Кроме главных контактов, служащих для коммутации основных электрических цепей, большинство магнитных пускателей также имеет и дополнительные (вспомогательные), срабатывание которых происходит одновременно со срабатыванием главных. Основное их предназначение – подключение сигнальных устройств, цепей блокировки, управления и других. Все эти дополнительные контакты делятся на два типа – нормально замкнутые и нормально разомкнутые. Первые замкнуты при выключенной главной катушке, и наоборот, а вторые синхронны с ней.
Возможность реверса
Для управления реверсивными электромоторами следует выбирать реверсивные ПУ, внутри которых находятся два отдельных пускателя, подсоединенных друг к другу.
Защита
В базовом исполнении магнитные пускатели, как правило, не имеют систем защиты электрооборудования. При необходимости этот блок можно приобрести дополнительно
Кроме этого, как и для всего электрооборудования, при выборе ПУ следует обратить внимание на величину его климатического параметра (IP) – чем хуже условия среды, в которых он будет работать, тем величина этого параметра должна быть выше

Пускатель в корпусе
Особенности конструкции пускателя

Асинхронный двигатель при включении имеет ток пуска в 6 раз больше номинала. Для предотвращения износа контактов и расшатывания подвижных частей применяется пускатель магнитного типа.
Обозначения секторов
Принцип работы прибора можно понять по информации из секторов:
- в первом указываются области применения и общие данные – частота переменного, номинал тока и условный тепловой ток;
- из второго сектора можно узнать максимальную мощность нагрузки при подсоединении силовых контактов;
- в третьем секторе имеется графическая схема с катушкой электрического магнита и контактами.
Группы контактов магнитного пускателя
Для обозначения силовых контактов используется следующая маркировка:
- 1L1, 3L2, 5L3 – элементы входа, предназначенные для подачи питания от линии постоянного или переменного тока;
- 2Т1, 4Т2, 6Т3 – контакты выхода для соединения с нагрузкой;
- 13НО–14НО – вспомогательные элементы для самоподхвата, помогают в момент работы двигателя постоянно не удерживать кнопку Пуск.
Нагрузку или источник питания допускается подключать к любой из групп.
Клавиша остановки

Клавиши Пуск и Стоп
Независимо от модификации управление пускателем для электродвигателя производится при помощи кнопки «Стоп» или «Пуск». У некоторых моделей есть режим реверса. Кнопку остановки можно опознать по красному цвету.
Для беспрепятственного протекания тока нормально замкнутые контакты механически соединяются со стоппером. Без нажатия клавиши производится замыкание контактов металлической планкой. Чтобы устройство остановилось, нужно нажать кнопку – произойдет размыкание. При отсутствии фиксации после опускания кнопки контакты замкнутся.
По этой причине управление электромотором осуществляется при помощи специальных схем. Для упрощения монтажа прибор устанавливают на дин-рейку.
Клавиша старта
Кнопка зеленого или черного цвета соединяется с нормально разомкнутыми контактами механическим способом. От клавиши остановки отличается состоянием контактов. После ее нажатия цепь замыкается, а по контактам поступает ток. Группа элементов придерживается пружиной, которая возвращает ее в исходное положение.
Реле времени
Реле времени представляет собой простое современное автоматическое устройство. Здесь все понятно на интуитивном уровне и такие приборы очень широко используются в самых разных схемах для автоматизации технологических операций.
В наше время задачи реле времени могут выполняться программируемыми логическими контроллерами, однако, «старые» приборы еще не полностью вытеснены.

Предназначение реле времени — коммутация электроцепей с предварительно установленной временной выдержкой.
Современные реле времени представляют собой временные контроллеры, которые можно запрограммировать для решения конкретных задач.
Эти приборы способны обеспечивать нужный интервал времени, учитывая определенный алгоритм подключения элементов в электроцепи. Чаще всего они применяются при необходимости автоматического запуска устройств через определенный интервал времени, после того, как поступил основной сигнал.
Самые разные конструкции реле времени определяют применение прибора на бытовом и промышленном уровне.
Схема подключения к магнитному пускателю
Если реле времени используется для контроля работы более мощной нагрузки, например, электродвигателя, понадобится подключение магнитного пускателя.
Этот прибор предназначен здесь для запуска, а также разгона до номинальной скорости электрического двигателя. Также пускатель обеспечивает непрерывность его работы, при необходимости отключает питание, обеспечивая защиту электродвигателю.
Магнитные выключатели могут использоваться не только для подключения электродвигателей. Их широко применяют и при других многокиловаттных нагрузках, для подключения обогревателей, уличного освещения и другого.
Для подключения выбран магнитный пускатель типа C-09D10. Схема подключения выглядит следующим образом:

Каждый пускатель содержит два контакта, которые используются для подключения выводов катушки. При подаче на катушку будет создано магнитное поле, втягивающее подвижный сердечник с подвижными контактами и траверсой, которые к нему закреплены. В зависимости от марки пускателя рабочее напряжение может составлять 110, 220 или 380 В.
Как и в предыдущей схеме, можно задействовать н.о. контакты 4–5 или н.з. 3–4.
Принципиальное устройство
На них попадает напряжение В, если сама катушка рассчитана на такое напряжение. Но двигатели — это не единственные потребители электроэнергии, с которыми контакторы могут использоваться.
На катушку пускателя — контакты A1 или A2 — заводится одна из фаз. Когда срабатывает КМ2, передислоцируются фазы В и С.
Когда усилие на ней В, двигателя В, в случае соединения в звезду, такая схема не подходит. Третий символ Х означает особенности конфигурации контактора.
Подробно показано в какой последовательности лучше подключать провода в следующем видео. В основном, это асинхронные электрические двигатели с короткозамкнутым ротором , а также различные типы нагрузок с малой индуктивностью. Слева: питание катушки отключено, силовые контакты разомкнуты.
Дистанционное расположение управляющих элементов позволяет расположить аварийную кнопку в удобном месте, что повышает безопасность эксплуатации. При обрыве какой-либо фазы и возникновении перегрузок, данный прибой срабатывает и защищает цепь. Энергетический узел обеспечивает формирование электромагнитного поля, достаточного для получения определенной однонаправленной силы. Однако контактор или магнитный пускатель такой защиты не имеют.
Чтобы соединить ее основные элементы используют 3-жильный кабель и два разомкнутых контакта в случае, если устройство выключено. Например, цифра 1 соответствует аппарату без оболочки и без реверса
Также обратите внимание, что провод от кнопки включения вправо или влево подается не сразу на катушку, а через постоянно замкнутые контакты другого пускателя. Особенности монтажа пускателя Неправильный монтаж магнитного пускателя, может иметь последствия в виде ложных срабатываний
Современные устройства серии КМИ обладают неплохими показателями надёжности и предназначены для общепромышленного применения.
Конструктивные элементы
При отсутствии подачи питания металлический сердечник под действием пружины возвращается в исходное положение, а цепь оказывается разомкнутой. При токе свыше 40 А устанавливаются две отдельные контактные группы — замыкающая и размыкающая. Диэлектрический держатель подвижных контактов.
Подключение электромагнитного пускателя часть№3
https://youtube.com/watch?v=eGxBcZf4Kzs
Контакторы и пускатели — в чем разница
При пропадании напряжения электромагнитное поле тоже исчезает, пружины отжимают подвижную часть магнитопровода вверх, контакты возвращаются в исходное состояние. Отличается только сборка контактной группы — подключаются все три фазы.
Удерживает их в таком состоянии возвратная пружина. В результате этого пружина легко выталкивает верхнюю часть магнитопровода, размыкая контакты, что приводит к прекращению подачи на нагрузку питания. Например, для работы лебедки, в некоторых других случаях.
Тоже ничего сложного. Контакторы, в большинстве случаев, корпуса не имеют, потому должны устанавливаться в защитных корпусах или боксах, которые защитят от случайного прикосновения к токоведущим частям, а также от дождя и пыли.
Это позволяет в том числе значительно снизить потребляемые пусковые токи. Реализация этого алгоритма производится с помощью замыкания в МП вспомогательных контактов.
Статья по теме: Паспорт энергоэффективности здания
Наглядные схемы МП и КМ
Потому в схему добавляют так называемую цепь самоподхвата. Когда усилие на ней В, двигателя В, в случае соединения в звезду, такая схема не подходит. Особенности силовой цепи Питание для МП подключают через контакты, обычно обозначаемые символами А1 и А2. На малые токи — до 10 А — выпускают исключительно пускатели.
Подавать на контакты и подключать к ним можно любое напряжение — хоть постоянное, хоть переменное. Только в ней добавилось тепловое реле, которое защитит двигатель от перегрева. Даже чаще всего на А2 подают фазу, так как для удобства этот контакт выведен еще на нижней стороне корпуса. Для кручения в обратном направлении стоит только при помощи пускателя КМ2 поменять дислокацию каких-то двух питающих фаз Предпринятое действие разъединит цепь, на дроссель КМ1 перестанет подаваться управляющая фаза А, а сердечник с контактами, посредством возвратной пружины, восстановится в исходном положении. Также обычно имеется клемма для подключения заземления.
Подключение пускателя по схеме звезда — треугольник
Контакты разъединятся, на двигатель М прекратится подача напряжения. Если они многожильные, их концы перед лужением скручивают. Из этого видно, что пускатель и контактор управляются подачей и отключением напряжения на их электромагнитной катушке. Таким образом реализуется электрическая блокировка, которая не дает одновременно подать питание на два контактора. Но так как подобный алгоритм работы подходит для многих устройств, то подключают через них самые разнообразные устройства — цепи освещения, различные устройства и приборы.
Например, для работы лебедки, в некоторых других случаях. Например для двигателя на 4кВт, можно ставить автомат на 10А. Например приставка ПКИ. На выходы категорически запрещается подавать ток большего значения по напряжению или силе, чем указано в маркировке. Кнопки маркируются названием и цветом.
Простая схема электромагнитного пускателя – что из себя представляет, как работает, из чего состоит.
Схема подключения
Изначально, как уже и упоминалось, необходимо определить номинал катушки (от этого будет зависеть и сама схема подключения магнитного пускателя), а также количество контактных пластин. Далее нужно понять, какое подключение требуется. Дело в том, что если подключается реверсивный двигатель, который будет работать в обе стороны, то будет необходимо 2 магнитных пускателя и минимум 3 кнопки управления, в одном или разных корпусах — значения не имеет, т.к. это личное дело каждого и зависит от ситуации, пожеланий и мест размещения управления.
Вообще, преимущество подобных устройств в том, что не имеет значения, сколько точек управления будет у двигателя, схема подключения от этого не изменится. Максимум у количества подключенных кнопок «пуск» и «стоп» отсутствует.
Для примера имеет смысл рассмотреть вариант подключения магнитного пускателя с катушкой 220 В на простой двигатель.
Пускатель электромагнитный 220В

Схема подключения пускателя 220 В
Схема подключения пускателя подобного типа является наиболее простой, т.к. номинал катушки — 220 В, а значит, питание на нее подается следующим образом: «ноль» на одну сторону, а «фаза» — на вторую. Причем нулевой провод должен идти как раз через кнопку «стоп», разрываясь при ее нажатии, но не напрямую, а через нулевые контакты пускателя.
Но здесь также важна разводка непосредственно в корпусе пульта управления. Нулевой провод, выходящий с кнопки «стоп», после разрыва идет не напрямую на пускатель 220 В, а к разрывающей клемме «пуск» и только оттуда — на контакт. Выходящий с замыкающей клеммы кнопки «пуск» идет непосредственно на нулевой контакт катушки, куда приходит и провод с другой стороны нулевого контакта самого пускателя. Таким образом, питание на кнопках отсутствует.
Далее фазный провод. Он идет на вторую сторону катушки с одной из питающих фаз на контактах пускателя. Таким образом, получается схема, при которой при нажатии кнопки «пуск» замыкается цепь и срабатывает электромагнит, притягивающий контакты пускателя, посредством чего подается питание на электромотор. Ноль при этом подается уже вне зависимости от кнопки «пуск» — она размыкает контакт, но значения это уже не имеет, т.к. второй нулевой провод при замкнутых контактах пускателя уже приходит на катушку постоянно.
Ну а при нажатии кнопки «стоп», которая разрывает окончательно ноль с катушкой, магнит перестает работать и пружина откидывает группу, размыкая контакты. Подробнее можно посмотреть на схематическом рисунке выше.
Катушка на 380 В

Нереверсивная схема подключения на 380 В
Как подключить магнитный пускатель подобного типа? Не намного сложнее предыдущего. Одна из сторон катушки запитана напрямую с подаваемой фазы (к примеру, С). Через пульт управления проходит фазный провод (к примеру, фаза А), далее подключение аналогично предыдущему.
Дело в том, что если номинал катушки магнита — 380 В, то эксплуатация становится не такой безопасной, как при 220 В, по той причине, что когда через пульт управления проходит напряжение, возможно поражение линейным током в случае сырости. Именно поэтому в помещениях с агрессивными средами используется в основном первый вариант катушек.
Сами магнитные пускатели имеют несколько видов, классификаций и вариантов исполнения. Попробуем разобраться, какие из них находят применение в той или иной области.
Схема подключения теплового реле
Подключение теплового реле к магнитному пускателю также не отличается особой сложностью. Устанавливается ТРН обычно рядом с пускателем на DIN-рейку, но также может подключаться непосредственно к пускателю, если имеет собственные жесткие выводы. Тепловое реле (его также называют термореле) включается в цепь между магнитным пускателем и электродвигателем. Обычно непосредственно на нем прорисована и схема его подключения.
Магнитный пускатель с тепловым реле намного надежней в эксплуатации, чем обычный. Подобное дополнительное оборудование спасет от перегрузок и нагрева, обесточив электромагнит. После, когда пластины самого реле остынут, пускатель снова будет готов к включению.

Подключение через тепловое реле
























































