Последовательность действий
Учитывая необходимость штробления стен, обычно замену проводки в двухкомнатной квартире делают совместно с капитальным ремонтом. Конечно, можно использовать открытый вариант, не предусматривающий нарушения целостности стены, но в этом случае возникают вопросы к эстетике помещений в квартире, теплоотдачи проводов и предотвращения их механических повреждений, а также к ряду других факторов.

Иногда в двухкомнатных хрущевках проводку прячут под стяжку пола. Но в старых домах такой вариант может привести к повреждению электропроводки соседей, поэтому действовать надо аккуратно.
В общем случае можно определить следующие шаги при замене электропроводки в двухкомнатной квартире:
- создание схемы электрической принципиальной;
- определение топологии схемы применительно к конкретной квартире (на этом этапе проводится согласование и утверждение как плана, так и схемы);
- выполнив предыдущие пункты, можно определиться с количеством и сортаментом требуемых материалов и устройств, что сформирует смету;
- собственно, монтаж проводки выбранным способом;
- установка устройств (выключатели, розетки, автоматы, УЗО и прочее).
В завершение проводится контроль правильности соединений обычным мультиметром. Замена электропроводки в хрущевке завершена и можно приступать к наклейке обоев или другим работам по благоустройству квартиры.
Требования, правила, нормы
В квартире или доме разводка электрики производится только в соответствии с регламентами ПУЭ и соблюдением норм безопасности.
Выбор кабеля
Образцы кабеля ВВГ различного сечения
Для предотвращения возгорания проводки, травм человека и поломок бытовой техники по требованиям ПУЭ используют:
- провода ВВГ-2 или ВВГ-5 сечением 6 мм2 – подключение квартирного ввода к распредщиту;
- кабель ВВГ-3 сечением 2,5 мм2 – основные линии сети и подводка к розеткам;
- провод ВВГ-3 сечением 1,5 мм2 – выключатели и осветительные устройства.
Сечение проводов позволяет выдержать максимально допустимую нагрузку.
Расположение элементов электросети
СНиП 23-05-25 указывает:
- монтаж выключателей производят на расстоянии 10 см от двери со стороны ручки;
- на каждые 6 квадратов устанавливают одну розетку, за исключением кухни;
- в ванной комнате используются приборы с влагозащитой IP44, подключенные через УЗО, на расстоянии 60 см от душа и раковины;
- розетки от газовой трубы удаляют на 50 см, от иных коммуникаций – на 4 см.
Минимальное удаление розеток от окна, двери, пола – 10 см, от потолка – 20 см.
Проводка, разводка, защита
Наружную проводку прокладывают в кабель-каналах
СНиП устанавливает следующее:
- прокладка кабеля осуществляется только по горизонтали или вертикали;
- скрытые провода монтируют под полом, в пустотах бетонных плит, маскируют штукатуркой или рукавом из металла;
- наружные линии проводят в кабель-каналах;
- защитные автоматы на 10 А подключаются на освещение, на 16 А – к розеткам, на 25 А – к мощной бытовой технике;
- качественный УЗО должен срабатывать при токовой утечке в 100 мА;
- разводка осуществляется шинами, радикальным и комбинированным способом.
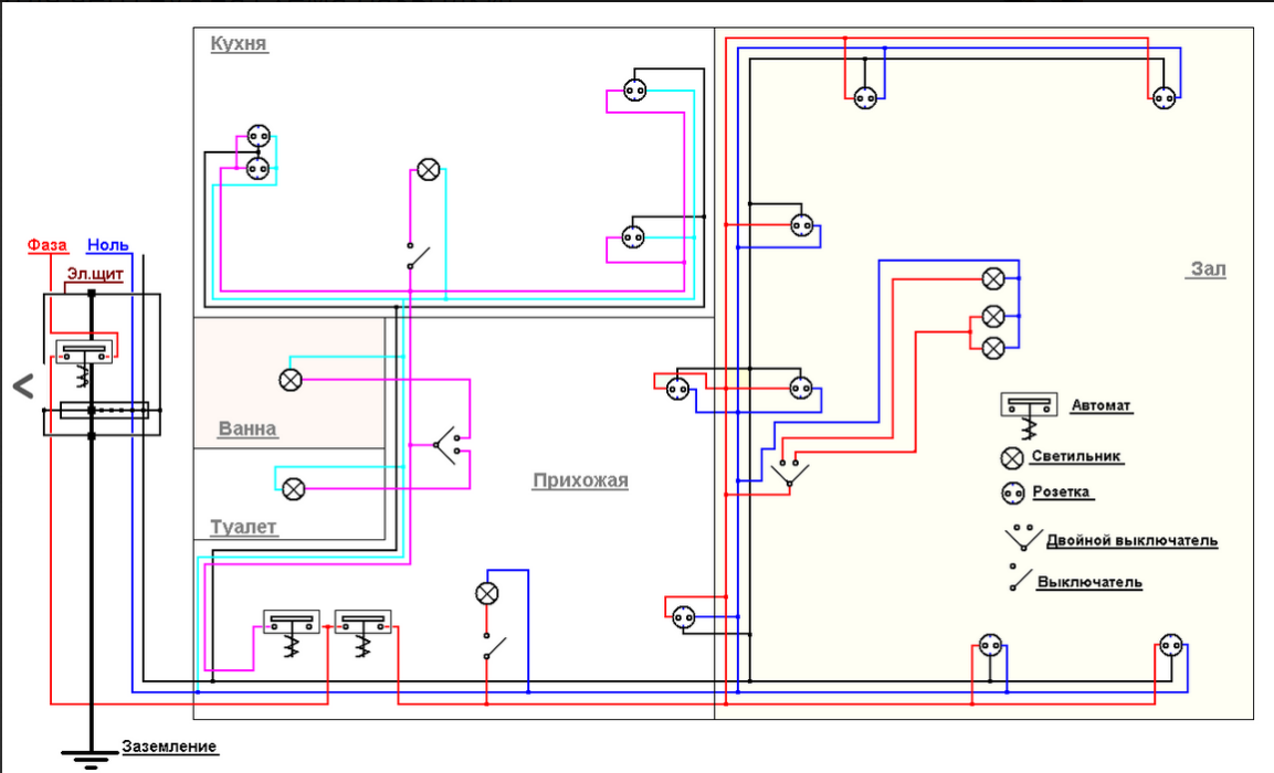
Принцип разделения внутриквартирной сети – зачем это нужно
В распределительном щитке частного дома или квартиры устанавливается вводный автомат, к которому подключается силовой кабель. Этот элемент управляет внутридомовой сетью. При отключении рубильника, электричество перестает подаваться ко всем точкам. Это удобно в том случае, когда надо быстро и без разбора обесточить провода, но крайне неудобно тогда, кода свет требуется отключить только в определенной комнате.
По этой причине внутридомовая сеть разделяется на несколько групп.
Разветвление внутридомовой сети.
Чаще распределение делаются по помещениям, но есть и другие принципы деления:
- Отдельная группа на освещение.
- Подключение мощной бытовой техники.
- Отдельная кухонная линия.
- Обособление туалета и ванны.
Причем сеть может разветвляться на нескольких уровнях, например, отдельное УЗО ставится на электродуховку, что позволит оставить в кухне другие бытовые приборы и освещение включенными, если защита сработает. Давайте разберем подключение каждой группы по отдельности.
Основные схемы электропроекта квартиры
Электропроект это основа электроснабжения квартиры. Без проекта невозможно получить разрешение на подключение новой квартиры к электросети, невозможно сделать новую электропроводку с подключением новых, дополнительных мощностей.
Все страницы типового электропроекта важны, от титульного листа, до описи документов и нормативных ссылок. Но есть три основные схемы электропроекта, но которых базируется, не только весь проект, но и вся будущая работа электромонтажников или электриков. Эти схемы называются так:
- Однолинейная расчетная схема электроснабжения квартиры;
- Схема электрооборудования;
- Схема электроосвещения.
Конечно, в разных проектах словосочетания в названиях могут меняться, но суть остается именно такой. Правда, если схему электрооборудования можно заменить на схему силового оборудования или схема размещения силовых розеток, то однолинейная расчетная схема, не может назваться по-другому.
Требования для дома
Устройство электрики в частном доме будет несколько сложнее, так как добавиться вводной электрический щиток с электросчетчиком, который уже будет находиться в вашей зоне ответственности.

В домовом распределительном щитке должны быть обязательно вводной выключатель нагрузки, УЗО, электросчётчик и группа автоматов защиты для каждой отходящей линии в отдельности.
Также потребуется в частном доме выполнить специальный контур заземления, к которому надо подключить главную заземляющую шину электрощита и все металлические части здания.
По такой же точно схеме выполняется электрическая проводка в дачном домике, но в уменьшенном объеме.
К проводке в кухонных помещениях предъявляется одно требование, заключающееся в расположении проводов и розеток в одном метре от проходящих трубопроводов.
Гаражная проводка должна иметь контур заземления, к которому подключаются все металлопроводящие части строений и оборудования с помощью металлосвязи. А также вся электропроводка выполняется с механической защитой при ее прокладке, ниже 1,5 метра от уровня пола.
Для ванных комнат и душевых имеются следующие ограничения:
- разрешается устанавливать светильники с защитой IP67;
- запрещается через эти помещение производить прокладку магистральных линий;
- все находящиеся в помещении трубопроводы, а также корпус ванны (если она металлическая) необходимо соединить уравнителем потенциалов с помощью прочной металлосвязи.
В банях (саунах), подвальных или в полуподвальных помещениях, как и в металлических гаражах, допускается только освещение с безопасным 12 вольтовым напряжением, которое подключают по разделительной схеме через понижающий трансформатор с номинальными значениями входа-выхода в 220/12 В.

По потолочным перекрытиям разрешается монтировать электрическую проводку в ПВХ кабель-каналах. В деревянных межэтажных перекрытиях допускается прокладывать электропровода только под защитой стальных труб или металлорукавов для обеспечения надежной защиты от мышей и крыс.
Зачем делать проект электропроводки в квартире
Чтобы обеспечить безопасность, провода дополнительно укладываются в гофрированный шланг ПВХ, который занимает намного больше пространства. Уложить правильно в ряд 10-15 кабелей и раскинуть их по квартире – это искусство. И справиться с задачей может только профессиональный электрик, действующий по схеме.
Второй момент — это необходимость отделки и маскировки коммуникаций. После этого разобраться с расположением большого количества проводников будет невозможно, без частичной порчи ремонта.
Когда у застройщика хранится план, проблем подобного рода не возникает. Электрик учитывает пожелания клиента по расположению бытовых и нагревательных приборов в помещениях, после чего начинает составление схемы. Его задача – разбить кабеля на группы так, чтобы они не пересекались, не мешали друг другу, а также была возможность распределить нагрузку в сети равномерно. Он продумывает систему защиты (некоторые устройства требуют заземления и наличия отдельно вынесенных УЗО), чтобы проводка соответствовала требованиям безопасности.
План электропроводки квартиры – пример.
Схема электрической проводки включает в себя следующие элементы:
- Распределительный щиток, который может быть внутриквартирным или общим.
- Электрический счетчик для контроля над расходом электроэнергии.
- Автоматические устройства защиты, отвечающие за прекращение подачи питания при возникновении утечек, ударов током человека, коротких замыканиях.
- Кабели и провода, с помощью которых осуществляется разводка до электроточек.
- Выключатели и розетки для управления освещением и подключения бытовой техники.
Схема в помощь!
Лучше и точнее всего выполнять расчет, предварительно составив схему электропроводки в доме.

На подготовленном проекте должны быть указаны следующие моменты:
Точное количество розеток, выключателей и распределительных коробок, а также высота их крепления и способ подключения к сети (через распределительные коробки в комнатах либо напрямую от щитка)
Подробнее о расположении розеток в квартире читайте в статье: https://samelectrik.ru/pravilnoe-raspolozhenie-rozetok-v-kvartire.html.
Места установки всех осветительных приборов в комнатах: бра, люстр и что самое важное – точечных светильников. Кстати, перед тем, как рассчитать длину кабеля на электропроводку, определитесь с высотой потолка
Вы должны понимать, что запас будет около 20 см, если потолки не будут опускаться, и около 50 см, если потолок опуститься на 30 см.
Выбранное сечение кабеля для розеточной группы, подключения мощных электроприборов и линии освещения. К примеру, при проектировании освещения обычно используются провода сечением 3*1,5 мм2, на розетки нужен кабель с более мощными жилами – 3*2,5 мм2. Что касается мощных электроприборов, то даже для подключения варочной панели должен использоваться кабель сечением 3*6 мм2 (cогласно СП 256.1325800.2016 п. 10.2). Как Вы понимаете, это очень важный момент при расчете длины проводки, т.к. покупать придется каждый тип проводов отдельно в нужном количестве. Рассчитать сечение кабеля по мощности и току можно без особых проблем.
Кстати, с подключением бытовой техники нужно тоже определиться сразу. Скорее всего, на каждую группу электроприборов придется вести отдельный провод от щитка, а не просто выводить новую линию от распределительной коробки в комнате!
Уже подготовив наглядный проект электропроводки, можно подсчитать, сколько кабеля нужно на электроснабжение дома либо квартиры. Конечно, идеально будет сразу же выполнить разметку стен и потолка под проводку, чтобы потом просто рулеткой замерить все отчерченные линии и рассчитать суммарное количество каждого из типов проводов для проектируемой сети, но, как показывает практика, этого никто не делает.

Дополнительно в расчет Вы должны внести следующие корректировки о которых, возможно, не знали:
- Суммарное количество проводов умножьте на коэффициент 1,1-1,2. Это запас, который не допустит ситуации, когда до розеток не хватило несколько метров и приходится идти докупать материал.
- На розетки и выключатели оставьте запас длины не менее 20 см для соединения электрических проводов.
- Если не определились с потолком, лучше рассчитать запас не менее 50 см кабеля на подключение светильников.
- Для сборки распределительного щитка запас должен быть около 50 см.
Вот по такому принципу можно самостоятельно рассчитать количество материалов на монтаж электропроводки в доме либо квартире. О более простой технологии расчетов мы расскажем ниже.
Создание схемы
Подробно правила составления схемы электропроводки предоставлены в статье: https://samelectrik.ru/kak-sostavit-sxemu-elektroprovodki-pered-remontom.html. Вкратце расскажем самое основное, что нужно знать. Для того, чтобы начертить схему электропроводки, необходимо сначала предусмотреть места нахождения следующих элементов в частном доме:
- определить, где входит вводной кабель и где будет расположен электрощит;
- автоматика (УЗО, автоматический выключатель, реле напряжения, дифавтоматы, возможно УЗИП);
- мощная бытовая техника (к примеру, стиральная машина, электрический котел, кухонная плита), т. к. для нее нужна отдельная силовая линия;
- потолочные светильники;
- розетки, выключатели, распредкоробки.
Следует отметить следующие требования и рекомендации при создании схемы разводки электрики в доме:
- Провода должны проходить по стенам и потолку только строго вертикально и горизонтально. Поворот должен осуществляться под прямым углом. Можно также провести электропроводку по полу, если использовать специальный электротехнический плинтус.
- Место прокладки проводки по стене должно находиться на расстоянии 20 см от потолка, при этом к местам установки розеток и выключателей линии опускаются строго вниз.
- От дверных и оконных проемов сеть должна проходить на расстоянии 10 см.
- Выключатели необходимо делать на расстоянии 80 см (либо 150 см) от пола, со стороны дверной ручки.
- Монтаж розеток осуществляется на расстоянии 30 см от пола, при этом над кухонной столешницей розетки необходимо устанавливать на высоту 10 см.
- В комнатах с повышенной влажностью выключатели и розетки размещать не рекомендуется. Согласно «ГОСТ Р 50571.11-96 (МЭК 364-7-701-84) Электроустановки зданий. Часть 7. Требования к специальным электроустановкам. Раздел 701. Ванные и душевые помещения». Лучше всего вывести все необходимые элементы за пределы комнаты. Если вы хотите разместить розетки и выключатели в ванной – ознакомьтесь со статьей: https://samelectrik.ru/gde-i-kak-raspolozhit-rozetki-v-vannoj-komnate.html.
На основании рекомендаций переходите к созданию своего собственного проекта разводки электропроводки.
Можете в качестве примера использовать одну из следующих схем монтажа проводки в жилом доме:


Лучше всего для таких целей использовать ксерокопию плана своего дома, т. к. в данной документации соблюдены точные размеры комнат и места размещения окон, дверей, стенок.
После того, как проектная схема будет сделана, переходим к разметочным работам.
Разводка проводов своими руками
В наше время, в основном применяется скрытая проводка и это совсем неудивительно, поскольку современные направления в оформлении жилых помещений просто не допускают применения открытой проводки. Скрытая проводка технически легко организуется, как на стенах из кирпича, так и на стенах из дерева. Если стены кирпичные, то в них делают штробы (канавки), в которые укладываются провода, а затем их замазывают раствором или шпаклевкой. В случае использования гипсокартона, штробы не нужны, но тогда придется применить гофрированные рукава, которые крепятся к стене с помощью хомутов. Если дом из дерева, то можно поступить так же, закрыв все «художества» отделочным материалом.
Как должна прокладываться внутренняя электропроводка. В частном доме при устройстве своими руками необходимо соблюдать все правила
В любом случае необходимо придерживаться ряда требований, которые направлены на надежное и безопасное функционирование электрической проводки. К таким правилам следует отнести:
- Провода прокладываются либо строго вертикально, либо строго горизонтально, без наличия скошенных или закругленных углов.
- Все точки соединения должны располагаться в распределительных коробках.
- Горизонтальная разводка должна находиться на высоте 2,5 метра от уровня пола. Вертикальная разводка должна проходить по линии розеток и выключателей.
Подобные правила, а также сохраненная схема электрической проводки дома смогут помочь в будущем, если потребуется ремонт. Тогда даже без схемы можно легко определить, где и как идут провода и как они подходят к розеткам, выключателям и другим устройствам. Во-вторых, подобная схема поможет не попасть в провода, если придется просверлить отверстия для того, чтобы закрепить на стене какой-то элемент декора или какой-то элемент мебели.
Как правильно соединять провода
Довольно частая проблема, которая возникает с ненадежной работой электропроводки, связана с плохими контактами, возникающими в результате плохих соединений проводов. Соединяются провода:
С помощью скруток. Как правило, такой способ соединения не применяется при соединении медных и алюминиевых проводов. Чтобы сделать соединение, концы всех проводов зачищаются от изоляции на 4 см, после чего нужные концы надежно скручиваются. После этого места скруток изолируются с помощью изоленты или термоусадочной трубки. Хотя и считается такое соединение ненадежным, такой способ соединения используется довольно часто. Это неудивительно, поскольку подобный тип соединения имеет ряд достоинств.
С помощью клеммных соединений. Для этого нужно применить специальные распределительные коробки, в которых предусмотрены металлические клеммы. Провода зажимаются с помощью винтов
Такой способ соединения считается более надежным, к тому же клеммы позволяют соединять провода из меди и из алюминия, что очень важно.
С помощью колодок с пружинами. Надежный контакт обеспечивается за счет пружины
Чтобы сделать такое соединение, достаточно зачистить конец проводки где-то на 1 см и вставить в гнездо.
Несмотря на подобные способы соединений электрических проводов, наиболее надежными считаются пайка и сварка, хотя не всегда имеется возможность это сделать, тем более, если дело касается сварки.
САМОЕ НАДЕЖНОЕ СОЕДИНЕНИЕ ПРОВОДОВ. Все типы соединений проводов. Как соединить провод.
Watch this video on YouTube
Какой тип соединения ни использовался бы, главная задача состоит в том, чтобы выполнить основные требования, что является залогом надежной и безопасной, во всех отношениях, работы электрической проводки, выполненной своими руками.
Не менее важный этап, это проверка правильности всех соединений, а также проверка на короткие замыкания и на целостность изоляции. Зачастую продается не сертифицированная продукция сомнительного качества, что визуально определить невозможно. Как правило, некачественная продукция в итоге и станет причиной различных аварийных ситуаций. Ввод в эксплуатацию возможен только в том случае, если электропроводку проверят специалисты из электролаборатории, которые после проверки выдадут на руки акт испытаний с подписями и печатями, указывающими на то, что электропроводку в доме можно эксплуатировать.
Что в ней указывают
В схеме должны быть указаны все размеры помещений квартиры, расстояния между различными электрическими устройствами. Это позволит точно рассчитать количество необходимых материалов и сократит время монтажных работ. Различные группы лучше рисовать разным цветом, схема становится более читабельной. Кроме этого, необходимо показать где какие розетки (одинарные, двойные), выключатели (одно, двух, трехклавишные) будут размещаться. Схема будет выглядеть примерно так.
Кроме этого к схеме прилагается перечень материалов и устройств, которые нужно смонтировать. Дополнительно нужно учесть расходные материалы, используемые в процессе монтажа, такие как пластиковые хомуты, колодки, дюбели, изолента, алебастр для крепления подрозетников в стене. Для определения точного количества необходимого кабеля придется провести замеры рулеткой, учесть высоту потолков.
При выборе кабеля, лучше остановиться на медном типа ВВГ, по сравнению с алюминиевым у него проводимость выше и гибкость замечательная, облегчается монтаж. В квартирах обычно прокладывают двух, трехжильный кабель сечением 2,5 мм2 для розеток, а подсоединение освещения производится 1,5 мм2 кабелем. От этажного электрического щита к квартирному осуществляют проводку 3-5-жильным кабелем сечением 6 мм2, для мощных приборов типа электроплиты, бойлера используют кабель сечением 4 мм2, чтобы не грелся.
Для чего нужна схема разводки?
Профессионалы, имеющие опыт разработки энергообеспечения справляются с задачей без особых трудностей. Но разводка проводов для новичка кажется неким искусством, основанном на научных знаниях. Делать все наобум или по старинке нельзя. Тогда после окончания ремонта интерьер будет испорчен лежащими шнурами, удлинителями, тройниками. Чтобы спрятать новые линии придется нарушать отделку. Но даже косметический ремонт стоит немалых денег. Поэтому первое, что нужно сделать, когда требуется уложить проводку в квартире своими руками от щитка до потребителей – разработать индивидуальную схему.

Это план (чертеж), где графически показано, где должно находиться определенное количество выключателей, розеток, осветительных приборов. Принципиальную схему разрабатывает каждый электрик, которому доверили работы. Однако разводка электропроводки может быть реализована и собственными силами. Главное правильно рассчитать планируемую нагрузку, а кабели разделить на группы. Система должна включать счетчик учета расхода электроэнергии. Также потребуются приборы защиты, заземление, если в многоквартирном доме это запроектировано изначально.

Если рассматривать составные части, то для устройства электропроводки в квартире своими руками потребуется:
- Автоматические аппараты защиты. Они устанавливаются в электрощитовой. Цель – защитить электроприборы, здоровье жильцов и целостность имущества от последствий короткого замыкания и скачка напряжения.
- Провода. Они должны быть изолированными, отличаться по цвету и иметь достаточное сечение, чтобы выдерживать максимально допустимую нагрузку. Для этого придется сделать расчеты в зависимости от материала жилы (алюминий, медь).
- Розетки и выключатели. Современные электрические схемы квартиры предполагают наличие заземления, для чего предусмотрены специальные линии и разъемы. Если дом старый, контакты просто остаются незадействованными.
В отличие от квартир, где ввод уже предусмотрен застройщиком, частные дома накладывают одну специфическую особенность. Нужен центральный автомат и силовой кабель, который протягивают от линии электропередач и главному щитку со счетчиком. Это необходимо чтобы в экстренном порядке отключить подачу при помощи рубильника. Счетчик подсоединяется сразу после него.

























































