Определение
Делителем напряжения называется прибор или устройство, которое понижает уровень выходного напряжения относительно входного, пропорционально коэффициенту передачи (он будет всегда ниже нуля). Такое название он получил, потому что представляет собой два и более последовательно соединенных участка цепи.

Они бывают линейными и нелинейными. При этом первые представляют собой активное или реактивное сопротивление, в которых коэффициент передачи определяется соотношением из закона Ома. К ярко выраженным нелинейным делителям относят параметрические стабилизаторы напряжения. Давайте разберемся как устроен это прибор и зачем он нужен.
Функционирование
Электропроводная катушка, ограничивающая ферромагнитный сердечник, работает по принципу самоиндукции. При детальном рассмотрении прибора становится понятно, что он функционирует как электрический трансформатор, но при этом оснащен дополнительной обмоткой. Сердечник специально изолируют, чтобы в электронике не создавались дополнительные помехи.
Катушка обладает высокой индуктивностью, но весь механизм считается низкочастотным. Диапазон колебания тока составляет от 20 до 100 кГц. По этому критерию дроссели делят на низкие, ультразвуковые и сверхвысокие. В последних отсутствует сердечник, вместо него используется обычный резистор или пластиковый каркас.
Как работает дроссель.
В цепях переменного тока, для ограничения тока нагрузки, очень часто применяют дроссели — индуктивные сопротивления. Перед обычными резисторами здесь у дросселей имеется серьезные преимущества — значительная экономия электроэнергии и отсутствие сильного нагрева.
Каково устройство дросселя, на чем основан принцип его работы? Устроен дроссель очень просто — это катушка из электрического провода, намотанная на сердечнике из ферромагнитного материала. Приставка ферро, говорит о присутствии железа в его составе (феррум — латинское название железа), в том или ином количестве.
Принцип работы дросселя основан на свойстве, присущем не только катушкам но и вообще, любым проводникам — индуктивности. Это явление легче всего понять, поставив несложный опыт. Для этого требуется собрать простейшую электрическую цепь, состоящую из низковольтного источника постоянного тока (батарейки), маленькой лампочки накаливания, на соответствующее напряжение и достаточно мощного дросселя (можно взять дроссель от лампы ДРЛ-400 ватт). Без дросселя, схема будет работать как обычно — цепь замыкается, лампа загорается. Но если добавить дроссель, подключив его последовательно нагрузке(лампочке), картина несколько изменится. Присмотревшись, можно заметить, что во первых, лампа загорается не сразу, а с некоторой задержкой, во вторых — при размыкании цепи возникает хорошо заметная искра, прежде не наблюдавшаяся. Так происходит потому что, в момент включения ток в цепи возрастает не сразу — этому препятствует дроссель, некоторое время поглощая электроэнергию и запасая ее в виде электромагнитного поля. Эту способность и называют — индуктивностью.
Чем больше величина индуктивности, тем большее количество энергии может запасти дроссель. Еденица величины индуктивности — 1 Генри В момент разрыва цепи запасеная энергия освобождается, причем напряжение при этом может превысить Э.Д.С. используемого источника в десятки раз, а ток направлен в противоположную сторону. Отсюда заметное искрение в месте разрыва. Это явление называется — Э.Д.С. самоиндукции.
Если установить источник переменного тока вместо постоянного, использовав например, понижающий трансформатор, можно обнаружить что та же лампочка, подключенная через дроссель — не горит вовсе. Дроссель оказывает переменному току гораздо большое сопротивление, нежели постояному. Это происходит из за того, что ток в полупериоде, отстает от напряжения.
Графически это выглядит таким образом.
Получается, что действующее напряжение на нагрузке падает во много раз(и ток соответственно), но энергия при этом не теряется — возвращается за счет самоиндукции обратно в цепь. Сопротивление оказываемое индуктивностью переменному току называется — реактивным. Его значение зависит от величины индуктивности и частоты переменного тока. Величина индуктивности в свою очередь, находится в зависимости от количества витков катушки и свойства материала сердечника, называемого — магнитной проницаемостью, а так же его формы.
Магнитная проницаемость — число, показывающее во сколько раз индуктивность катушки больше с сердечником из данного материала, нежели без него(в идеале — в вакууме.) Т. е — магнитная проницаемость вакуума принята за еденицу.
В радиочастотных катушках малой индуктивности, для точной подстройки применяются сердечники стержеобразной формы. Материалами для них могут являться ферриты с относительно небольшой магнитной проницаемостью, иногда немагнитные материалы с проницаемостью меньше 1. В электромагнитах реле — сердечники подковоообразной и цилиндрической формы из специальных сталей.
Для намотки дросселей и трансформаторов используют замкнутые сердечники — магнитопроводы Ш — образной и тороидальной формы. Материалом на частотах до 1000 гц служит специальная сталь, выше 1000 гц — различные ферросплавы. Магнитопроводы набираются из отдельных пластин, покрытых лаком.
У катушки, намотанной на сердечник, кроме реактивного(Xl) имеется и активное сопротивление(R). Таким образом, полное сопротивление катушки индуктивности равно сумме активной и реактивной составляющих.
Ремонт датчика положения дроссельной заслонки
Ремонт такого устройства может стоить дороже его замены. Поэтому, неисправный датчик чаще заменяют новым, а не чинят. Изначально в приборе заложен эксплуатационный срок, соответствующий 50 тыс. пробега. Периодически зачищая контакты и промывая спиртом, можно увеличить срок работы в несколько раз.
Заменить датчик может практически любой автолюбитель (мы сейчас не говорим о блондинках за рулем), достаточно знать несколько маленьких хитростей:
- Если нарушена целостность пыльника, замените и его
- Во время входа зацепов оси заслонки в пазы датчика, корпус надо поворачивать по часовой стрелке. Затем разворачиваем в обратном направлении, чтобы совместить крепежные отверстия болтов.
- Все процедуры нужно проводить после обесточивания агрегата. Иначе, ЭБУ считает их как ошибку, и Check не погаснет даже после смены датчика.
Далее потребуется регулировка работы замененного устройства:
- При необходимости сделать надпилы над филем для свободного хода корпуса датчика.
- Присоединить клеммы аккумулятора. Добиться значения напряжения в 0.7 вольт выходного контакта. Включить зажигание и, вместе с присоединенным вольтметром, вращать до необходимых пределов. Снова обесточить
- Включаем зажигание, давая возможность ЭБУ запомнить измененные параметры нового датчика.
Подведем итог: датчик ПДЗ – маленький прибор, с большой и ответственной функцией. От его правильной работы зависят эксплуатационные характеристики сердца любого автомобиля – его двигателя. Своевременное выявление неисправностей и аккуратное его использование – залог долгой бес проблемной работы мотора.
Катушки, дроссели, трансформаторы
рис. 4.1
Число полуокружностей в условном графическом обозначении катушек и дросселей может быть любым. Чаще количество полуокружностей выбирают равным четырем или же в зависимости от удобства их сопряжения на принципиальных схемах с символами других элементов (конденсаторов, резисторов и т. п.). В зависимости от конфигурации принципиальной схемы выводы обмотки направляют либо в одну сторону (рис. 4.1, L3), либо в разные (L1, L2, L4). Если необходимо показать отвод, то линию электрической связи присоединяют в месте сочленения полуокружностей или в середине одной из них (L4), причём точка не ставится.
Буквенно-цифровое позиционное обозначение катушек и дросселей состоит из буквы L и порядкового номера по схеме. Рядом (сверху или справа) можно указывать индуктивность, обычно в миллигенри или микрогенри.
Если катушка или дроссель имеет магнитопровод, условное графическое обозначение дополняют его символом — отрезком сплошной или прерывистой линии, располагаемым с «наружной» стороны полуокружностей (рис. 4.2). При этом магнитопроводы из карбонильного железа, альсифера или других магнитодиэлектриков изображают штриховой линией (L1), из феррита или ферромагнитного сплава (электротехническая сталь, пермаллой) — сплошной линией (L2). Магнитопроводы из немагнитных материалов (меди, алюминия и др.) обозначают так же, как и ферромагнитные, но рядом с УГО указывают химический символ металла.
Возможность подстройки индуктивности изменением положения магнитопровода показывают на схемах знаком подстроенного регулирования, пересекающим условное графическое обозначение катушки под углом 45° (рис. 4.2, L5, L6)
Если необходимо обратить внимание на наличие зазора в ферромагнитном магнитопроводе катушки или дросселя (обычно зазор делают для увеличения магнитного сопротивления, чтобы предотвратить насыщение магнитопровода), символ последнего разрывают посередине (см. рис
4.2, дроссель L4).
рис. 4.3
Объединение таких катушек в блок показывают штриховой линией механической связи, соединяющей знаки регулирования (см. рис. 4.4, L3.1, L3.2).
Символы катушек используют и в построении условных графических обозначений различных трансформаторов. Простейший трансформатор содержит две индуктивно связанные катушки (обмотки). Эту конструктивную особенность, как и в случае с вариометром, показывают, располагая символы обмоток рядом, параллельно (рис. 4.4) и на схемах им присваивают буквенное обозначение катушек — L. Необходимое для обеспечения работоспособности некоторых устройств фазирование обмоток (т. е. порядок подключения выводов) показывают точками, обозначающими их начало (см. рис. 4.4, L1-L2, L7-L8).
Радиочастотные трансформаторы могут быть как с магнитопроводами, так и без них. Если магнитопровод общий для всех обмоток, его изображают между их символами (см. рис. 4.4, L5-L6, L7-L8), а если каждая из них имеет свой магнитопровод — над ними (L9-L10, L11-L12). Возможность подстройки индуктивности изменением положения сердечника показывают знаком подстроенного регулирования, пересекая им либо только УГО магнитопровода (L9-L10, L11-L12), либо и его, и одновременно символов обмоток (L7-Z8). Если же необходимо показать регулируемую индуктивную связь между обмотками, их символы пересекают знаком регулирования (L3-L4, L11-L12).Трансформаторы, работающие в широкой полосе частот, обозначают буквой T, а их обмотки римскими цифрами (рис. 4.5). Иногда вместо последних для обозначения обмоток используют условную нумерацию их выводов. Число полуокружностей в символах обмоток трансформаторов может быть любым.
Для уменьшения помех, проникающих из сети, между первичной и вторичными обмотками трансформаторов питания иногда помещают электростатический экран. Он представляет собой незамкнутый виток медной или алюминиевой фольги или один слой тонкого провода, соединяемый с общим проводом устройства. На схемах такой экран изображают штриховой линией (см. рис. 4.5, T1), а соединение с общим проводом — поперечной черточкой на конце вывода экрана. Условное графическое обозначение трансформаторов допускается показывать повернутым на 90°.Разновидность трансформаторов — автотрансформаторы изображают на схемах, как и катушки с отводами. Возможность плавного регулирования снимаемого с них напряжения показывают знаком регулирования (см. рис. 4.5, T2).
Как проверить дроссель мультиметром
Что такое дроссель и для чего его применяют разобрались, теперь ещё стоит научиться определять его работоспособность. Если мультиметр может измерять индуктивность, всё несложно. Просто проводим измерение. Если параметры дросселя нам неизвестны, выставляем самый большой предел измерений. Обычно это несколько сотен Генри. На шакале обозначаются русскими Гн или латинской буквой H.
Установив переключатель мультиметра в нужное положение, щупами касаемся выводов катушки. На экране высвечивается какое-то число. Если цифры малы, переводим переключатель в одно из следующих положений, ориентируясь по предыдущим показателям.

Функция измерения индуктивности есть далеко не во всех мультиметрах
Например, если высветилось 10 мГн, выставляем предел измерения ближайший больший. После этого повторно проводим измерения. В этом случае на экране высветится индуктивность измеряемого дросселя. Имея паспортные данные, можно сравнить реальные показатели с заявленными. Они не должны сильно отличаться. Если разница велика, надо дроссель менять.
Если мультиметр простой, функции измерения индуктивности в нём нет, но есть режим измерения сопротивлений, также можно проверить его работоспособность. Но в данном случае мы будем измерять не индуктивность, а сопротивление. Измерив сопротивление обмотки мы просто сможем понять, работает дроссель или он в обрыве.

Так можно проверить исправность дросселя для ламп дневного света
Для прозвонки дросселя тестером переводим переключатель мультиметра в положение измерения сопротивлений. Выставляем предел измерений, лучше выставить нижний,чтобы видеть сопротивление обмотки. Далее щупами прикасаемся к концам обмотки. Должно высветиться какое-то сопротивление. Оно не должно быть бесконечно большим (обрыв) и не должно быть нулевым (короткое). В обоих случаях дроссель нерабочий, все остальные значения — признак работоспособности.
Чтобы убедиться в отсутствии короткого замыкания на витках дросселя, можно перевести мультиметр в режим прозвонки и прикоснуться щупами к выводам. Если звенит — короткое есть, где-то есть пробой, а это значит, что нужен другой дроссель.
Читать также: Лучшие наружные антенны для цифрового телевидения
Дроссель – это катушка индуктивности, которая обладает большим сопротивлением по отношению к переменному току. В схеме постоянного тока дроссель оказывает гораздо меньшее сопротивление. Название электрического компонента имеет немецкое происхождение – Drossel, что означает сглаживание, торможение.
Схема
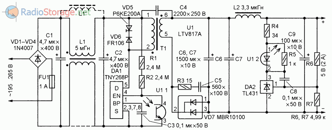
За основу ИИП взята типовая схема разработчика микросхем для ряда TinySwitch-ll (рис. 1), особенностей она не имеет. Чертёж возможного варианта печатной платы устройства показан на рис. 2. Она изготовлена из фольгированного с одной стороны стеклотекстолита и рассчитана на установку как диодов 1N4007, так и диодного моста DB107.

Рис. 1. ПРинципиальная схема источника питания.
Из-за необходимости минимизации размеров платы (для установки в корпус неисправного ЗУ от сотового телефона) в качестве R4-R7 применены резисторы для повехностного монтажа, резисторы R1 и R2 заменены одним (МЛТ или подобным сопротивлением 4,7 МОм и мощностью рассеяния 0,5 Вт), а вместо двухобмоточного дросселя L1 во входной цепи применён обычный малогабаритный L1 (изображён на схеме штриховыми линиями), включённый в плюсовую цепь. Даже без подбора резисторов делителя выходное напряжение составило 4,98 В, и при токе до 1 А какой-либо существенной просадки напряжения не наблюдалось.
Включение выпрямительного диода VD7 в минусовую цепь оказалось оправданным, упростив разводку проводников на печатной плате. Цепи, аналогичные R3C5, в любительских разработках встречаются редко, но рекомендую её установить, так как она повышает надёжность работы выпрямительного диода.
Виды дроссельной заслонки
В современных двигателях от положения дроссельной заслонки зависит количество топлива, поступающего в камеры сгорания. Специальный датчик фиксирует, насколько она раскрыта и передает данные на ЭБУ. Компьютер уже подает управляющие сигналы на форсунки. Данная инжекторная система появилась уже давно и с той поры дорабатывалась с целью повышения эффективности силовой установки.
Деталь имеет несколько разновидностей
Совершенствовался и механизм ДЗ – теперь их более одного типа:
- механические;
- электронные.
Последние вариации – это дань современным технологиям. Любому владельцу личного транспорта, которому интересно знать, что такое дроссельная заслонка в авто, стоит поближе познакомиться с этими типами ДЗ.
Механическая
Это самая простая разновидность дроссельной заслонки, которая и сегодня можно встретить в большинстве современных автомобилей. Вся система представлена следующими составляющими:
- педалью акселератора (газа);
- тягами;
- поворотными рычагами;
- стальным тросом.
Когда водитель нажимает на педаль газа, он тем самым запускает механическую систему с рычагами, тросами, тягами. Это приводит к вращению дроссельной заслонки вокруг горизонтальной оси. Как итог – поступление свежей порции воздуха для формирования рабочей смеси. И чем больший поток поступит во впускную магистраль, тем большим количеством топлива она обогатится. Но стоит только опустить педаль, как заслонка вернется в исходное вертикальное положение – закрытое состояние.
В режиме холостого хода заслонка закрыта, а потому воздух поступает в цилиндры через обходной канал (регулятор холостого хода), оборудованный электроклапаном. Если автомобиль укомплектован кондиционером либо иным электрооборудованием, то при их включении задействуется еще один канал, минуя впускной коллектор.
В современных автомобилях имеются специальные патрубки, по которым через механизм ДЗ протекает охлаждающая жидкость. Тем самым предотвращается обледенение и заклинивание заслонки.
Электрическая
За что отвечает механизмом данного типа? Как уже известно, конструктивные особенности никак не влияют на предназначение ДЗ. Заслонка с электронным приводом также регулирует поступление воздуха в камеры сгорания. Такое оснащение встречается в последних поколениях транспортных средств обычно элитного класса от всемирно известных производителей. Это более дорогая, но не менее эффективная вариация в отличие от механического аналога. Здесь уже не встретить ни рычагов, ни тросов – только сверхбыстрая электроника.
Устройство дроссельной заслонки электронного типа состоит из следующих элементов:
- датчиков положения педали акселератора;
- ДПДЗ;
- электрического привода (он включает в себя редуктор с возвратным механизмом).
По сути, вся педаль является большим переменным резистором, который посредством платы образует электрический сигнал, передаваемый к компьютеру. А тот уже направляет управляющие сигналы приводу, как сильно нужно открыть заслонку. Для контроля ее позиции используются специальные сенсоры. Они посылают свои данные к ЭБУ.
Каков принцип работы датчика положения дроссельной заслонки? Это потенциометр с общим сопротивлением в 8 кОм. Он располагается на корпусе механизма с заслонкой и фиксирует угол поворота. При ее открытии формируется напряжение постоянного характера разного значения:
- Исходное закрытое положение – 0,7 Вольт.
- Заслонка открыта полностью – 4 Вольт.
В зависимости от показаний напряжения ЭБУ узнает о степени открытия заслонки и соответствующим образом дает команду, какое количество топлива необходимо в текущий момент времени.
Основные характеристики
В большинстве своем дроссели имеют существенные габариты. Чтобы сделать приборы компактными без ухудшения технических характеристик, катушка индуктивности заменяется стабилизатором, который по сути является мощным транзистором. В результате получается электронный дроссель. Однако прибор такого типа является полупроводником, поэтому его нецелесообразно использовать в высокочастотных приборах.
Электронный дроссель необходимо выбирать по нескольким параметрам, основной из которых считается индуктивность, измеряемая в Гн. Также важными техническими характеристиками приборов выступают:
сопротивление, которое принимается во внимание при постоянном токе;
изменение напряжения в допустимых рамках;
ток подмагничивания – используется номинальный показатель.
Выбирая устройство, в первую очередь необходимо ориентироваться на цели и задачи, для чего нужен дроссель в схемах электроцепей. Применение в электрических дросселях магнитных сердечников дает возможность обеспечить компактность приборов при сохранении прежних показателей индуктивности. Ферритовые и магнитодиэлектрические составы, благодаря низкой емкости, могут использоваться в широких диапазонах частот.
Принцип работы
В основе принципа работы лежит принцип самоиндукции катушки. В конструкции прибора присутствует всего лишь одна обмотка, но ввиду принципа работы и области применения устройство часто называют дроссель-трансформатором.
Катушка прибора состоит из изолированных между собой пластин (чаще всего стальных или ферромагнитных). Изолирование производится во избежание образования токов Фуко, которые создают помехи. Сердечник обладает большой индуктивностью, но при этом является мощным сдерживающим барьером (например, при сильном росте или спаде напряжения в сети).
Устройство способно выдержать различные диапазоны колебаний:
- низкие (от 20 Гц до 20 кГц);
- средние (или ультразвуковые, от 20 до 100 кГц);
- высокие (свыше 100 кГц).
Высокочастотные дроссели отличаются по конструкции от низко- и среднечастотных.
Принцип работы
Принцип работы электрического дросселя заключается в сдерживании резкого нарастания тока и сглаживании линии падения напряжения. Как работает электрический дроссель, видно на примере люминесцентного светильника. Чтобы газ в колбе не сгорел, а постепенно разогревался, катушка постепенно доводит ток до номинального значения.
Входящий ток «тратит» свою силу на индукцию магнитного поля вокруг катушки. Когда магнитный поток достигнет своего максимума, ток начнёт проходить беспрепятственно через катушку.
Принцип работы дросселя
Важно! Дроссели встречаются во всех электрических схемах. Сглаживание первоначального электрического напряжения защищает радио,- и электрические компоненты от критических перегрузок
Область применения
Дроссель предназначен для того, чтобы сделать нашу жизнь светлее. Конкретно в люминесцентных лампах он ограничивает ток через колбу, до нужной величины, избегая его чрезмерное увеличение через лампу.

Люминесцентный светильник в основном состоит из дросселя, стартера, люминесцентной лампы. В двух словах описание работы люминесцентного светильника происходит так:
Из сети ток через дроссель проходит на одну из нитей накала люминесцентной лампы, далее попадает на стартерное устройство, далее на вторую нить накала и уходит в сеть. В стартерном устройстве пластина из биметалла нагревается тлеющим разрядом газа, выпрямляется под действием тепла и замыкает цепь. В этот момент начинают работать нити накала, на концах лампочки, разогревая пары ртути в колбе люминесцентной лампы. Через короткий промежуток времени, пластина в стартере остывает и возвращается в исходное положение. Во время разрыва цепи происходит резкий всплеск напряжения в дросселе, происходит пробой газа в колбе люминесцентной лампы, и возникает тлеющий разряд, лампочка начинает светить, работающая лампа шунтирует стартер, выключая его из цепи более низким сопротивлением.
В электронных схемах современных экономических люминесцентных ламп тоже есть рассматриваемый в статье элемент, но из-за более высоких частот он имеет миниатюрные размеры. А принцип работы и назначение остались те же.

Также дроссель обязательный элемент в схемах ламп ДРЛ, натриевых ламп ДНАТ, металлогалогеновых лампочек CDM.

В импульсных блоках питания в схемах преобразователях назначение дросселя — блокировать резкие всплески от трансформатора, пропуская сглаженное напряжение. Грубо говоря в этом случае он играет роль фильтра.
В электрических сетях они также устанавливаются, но называются реакторами. Назначение дугогасительного реактора — предотвращать появление самостоятельной дуги во время однофазного короткого замыкания на землю, также как и прочих реакторов, которые так или иначе регулируют или же ограничивают величину тока через них, специально или в случае нештатной ситуации.

С помощью дросселя можно улучшить дешевый или самодельный сварочный аппарат, установив его во вторичную цепь. Сварочный трансформатор собранный с дросселем будет варить не хуже фирменных аппаратов, дуга станет ровной и не будет рваться, шов будет равномерно залит.

Поджог дуги станет происходить намного легче и просадка сетевого напряжения будет меньше влиять на появление и горение дуги. Даже неспециалист сможет быстро достичь хороших результатов в сварке, делая всевозможные поделки у себя дома.
Вот мы и рассмотрели устройство дросселя, принцип работы и назначение. Надеемся, что теперь вы полностью разобрались, для чего нужен данный элемент схемы!
Будет интересно прочитать:
Как работает трансформатор.
Рассмотрим работу дросселя собранного на замкнутом магнитопроводе и подключенного в виде нагрузки, к источнику переменного тока. Число витков и магнитная проницаемость сердечника подобраны таким образом, что его реактивное сопротивление велико, ток протекающий в цепи соответственно — нет.
Ток, переодически изменяя свое направление, будет возбуждать в обмотке катушки (назовем ее катушка номер 1) электромагнитное поле, направление которого будет также переодически меняться — перемагничивая сердечник. Если на этот же сердечник поместить дополнительную катушку(назовем ее — номер 2), то под действием переменного электромагнитного поля сердечника, в ней возникнет наведенная переменная Э.Д.С.
Если количество витков обеих катушек совпадает, то значение наведенной Э.Д.С. очень близко к значению напряжения источника питания, поданного на катушку номер 1. Если уменьшить количество витков катушки номер 2 вдвое, то значение наведенной Э.Д.С. уменьшится вдвое, если количество витков наоборот, увеличить — наведенная Э.Д.С. также, возрастет. Получается, что на каждый виток, приходится какая-то определенная часть напряжения.
Обмотку катушки на которую подается напряжение питания (номер 1) называют первичной, а обмотка, с которой трансформированое напряжение снимается — вторичной.

Отношение числа витков вторичной(Np) и первичной (Ns) обмоток равно отношению соответствующих им напряжений — Up(напряжение первичной обмотки) и Us(напряжение вторичной обмотки).
Таким образом, устройство состоящее из замкнутого магнитопровода и двух обмоток в цепи переменного тока можно использовать для изменения питающего напряжения — трансформации. Соответственно, оно так и называется — трансформатор.
Если подключить к вторичной обмотке какую-либо нагрузку, в ней возникнет ток(Is). Это вызовет пропорциональное увеличение тока(Ip) и в первичной обмотке. Будет верным соотношение:
Трансформаторы могут применяться как для преобразовния питающего напряжения, так и для развязки и согласования усилительных каскадов
При работе с трансформаторами необходимо обратить внимание на ряд важных параметров, таких как: 1. Допустимые токи и напряжения для первичной и вторичной обмоток
2. Максимальную мощность трансформатора — мощность которая может длительное время передаваться через него, не вызывая перегрева обмоток. 3. Диапазон рабочих частот трансформатора.
Технологический процесс замены дроссель-трансфоматора
Переустановка и снятие дроссель-трансформатора производится в следующем порядке:
- После получения разрешения на поведение работ снимается электропитание.
- Далее демонтируется защитный кожух.
- После проведения вышеописанных операций следует освободить от грунта изолирующую трубу ввода кабеля и очистить запас кабеля.
- Далее откручиваются гайки болтов крепления и снимается крышка кабельной стойки.
- Затем отсоединяются кабельные жилы и вытягивается кабель из стойки изоляционной трубы.
Установка электротяговых соединителей в обход производится в следующем порядке:
- Демонтируется по одному соединению штепсель-перемычки дросселя и рельс по обеим сторонам изолирующих стыков, для чего на каждом из них следует открутить и снять контргайку, гайку открутить до конца резьбы, выбить штепсель из рельса, отсоединить перемычку от рельса.
- В освободившиеся отверстия установить штепсели соединителей. Накрутить на них гайки и закрепить их до упора.

Установка и монтаж дроссель-трансформатора производится в порядке, обратном демонтажным работам.
Важно! Перед установкой следует внимательно ознакомиться с инструкцией и порядком проведения работ. Необходимо учитывать место установки дросселя (на питающем конце либо на секциях) в зависимости от его разновидности и назначения
Электронные аналоги
Основная масса дросселей – это достаточно габаритные приборы. Чтобы уменьшить их размеры, но при этом не изменять параметров, необходимо заменить катушку индуктивности полупроводниковым стабилизатором, который, в принципе, собой представляет высокой мощности транзистор. То есть в конечном итоге получается электронный дроссель.
По сути, установленный транзистор стабилизирует скачки (колебания) напряжения, уменьшают его пульсацию. Но придется учитывать тот факт, что электронный дроссель является все-таки полупроводниковым устройством. Так что в высокочастотных приборах его использовать нет смысла.
Назначение
Многих интересует, что такое дроссель и как он выглядит. Устройство выполнено в виде железного трансформатора, единственным отличием является наличие одной обмотки. Катушка накручена на сердечник из трансформаторной стали, при этом пластины разделены и не контактируют друг с другом с целью снижения вихревого тока.
Электронный дроссель характеризуется высоким уровнем индуктивности до 1Гн, катушка эффективно противодействует изменениям тока в электроцепи. При снижении силы тока катушка его поддерживает, а в случае резкого повышения катушка обеспечивает ограничение и предотвращение резкого скачка.
Рассматривая, для чего нужен дроссель, следует назвать такие цели:
- снижение помех;
- сглаживание пульсаций электрического тока;
- накапливание энергии в магнитном поле;
- отделение частей схемы по высокой частоте.
Зачем же нужен дроссель? Основным его назначением в электросхеме является задержка на себе тока конкретного частотного диапазона или накопление энергии в магнитном поле.
Важность дросселя объясняется тем фактом, что люминесцентные газоразрядные лампы (к примеру, бытовые светильники, фонари на улицах) не функционируют без дросселя. Он выступает в роли ограничителя напряжения, подающегося на электроды газоразрядной лампы. Также дроссельные устройства формируют пусковое напряжение, требуемое для создания электрического разряда между электродами
Благодаря этому обеспечивается включение люминесцентной лампы. Пусковое напряжение рассчитано всего на доли секунды. Таким образом, дроссель – это устройство, отвечающее за включение лампы и ее стабильное функционирование
Также дроссельные устройства формируют пусковое напряжение, требуемое для создания электрического разряда между электродами. Благодаря этому обеспечивается включение люминесцентной лампы. Пусковое напряжение рассчитано всего на доли секунды. Таким образом, дроссель – это устройство, отвечающее за включение лампы и ее стабильное функционирование.
Маркировка малогабаритных устройств
Устройства для электронных плат имеют размеры не более 2-3 см. Нанести читаемую маркировку в цифровом или буквенном обозначении практически невозможно. Для этого применяют цветовую маркировку электронных дросселей. Дроссели на схемах изображают в виде спирали с параллельной чертой.
На цилиндрический корпус радиодетали наносят несколько цветных колец. Первые две полосы (слева направо) означают величину индуктивности, измеряемую в мГенри. Третья полоса указывает множитель, на который нужно умножить число индуктивности. Четвёртое кольцо выражает допустимое отклонение в % от номинала. Если его не окажется на корпусе детали, то принято считать допуск в пределах 20%.
Таблица цветовой маркировки
Например, цвета колец расположились в следующем порядке: коричневый, жёлтый, оранжевый и серебристый. Это означает величину индуктивности 14 mH, где допуск отклонения составляет 10%.
Технический прогресс не стоит на месте. С каждым годом появляются новые аналоги устаревших моделей. Разработка новых технологий во всех сферах деятельности человека требует совершенствования радиодеталей, в том числе дросселей.




































