Умный дом от re:Store – экономия нервов и отличный результат

В современном мире важно ценить свое время, экономить ресурсы и платить только за те вещи, которые реально работают. Экономия должна быть экономной, а дом — умным
re:Store предлагает новый подход к «умному» дому: заказывал, выбрал, принял работу, научился использовать систему у спецов и можно наслаждаться жизнью без рутины.
Ко всему этому стоит добавить наличие гарантии и сервисного обслуживания готовой системы. Сломалось — починят. Непонятно работает — проконсультируют.
Если по фану бесконечно решать одну и ту же задачу своими руками, стоит остановиться на «поделках» с AliExpress. Во всех остальных случаях стоит обратиться в re:Store.

iPhones.ru
Правильно автоматизируем домашнюю рутину.
Достоинства и недостатки многофункциональной системы

Автоматизация технологических процессов в отдельно взятой недвижимости позволяет сделать жизнь людей намного удобнее и комфортнее.
Основные достоинства этой технологии:
- Экономия времени и сил, которые обычно уходят на хождение по дому, поиск органов управления, проведение частых настроек и регулировок.
- Гарантия создания оптимального уровня комфорта. Электроника поддерживает заданные параметры микроклимата в помещении — температуру, влажность, чистоту воздуха. Все это положительно сказывается на здоровье людей и качестве их жизни.
- Высокий уровень безопасности. Владельцам не движимости не грозит получение травмы из-за хождения по темным коридорам и садовым дорожкам, так как свет включается самостоятельно. Автоматика отключает устройства при возникновении опасности перегрузок критического уровня.
- Экономия ресурсов. Расходуется ровно столько воды и электричества, сколько нужно для обеспечения потребностей владельцев недвижимости.
Недостаток всего один — сумма начальных вложений. Кроме этого, самостоятельный монтаж потребует умственных усилий и траты времени.
Умный светильник HIPER IoT DL221

Светодиодный светильник не только экономит электричество, но и может сам выключиться согласно установленному таймеру. Удобно, если вы привыкли засыпать с книгой.
Можно регулировать температуру свечения и яркость, а гибкая ножка позволит повернуть светильник под любым углом и в любом направлении.
На подставке HIPER IoT DL221 есть сенсорные кнопки для ручного отключения и включения. Предусмотрен многопользовательский режим, когда несколько членов семьи могут настроить удобную яркость, а потом просто командовать Алисе: «включи лампу для Андрея», или «для папы».
Цена: 2 490 руб.
Пять основных стандартов RF, Z-wave, Zigbee, WiFi и Bluetooth
Первый стандарт RF. Это не самый распространенный стандарт и при этом один из самых дешёвых. Например, вот китайские сенсорные выключатели RF стандарта.

Как видите очень дёшево. Плюсы и минусы на лицо. Дёшево, но мало, вдобавок ко всему этот стандарт не славится слишком большой скоростью. Он работает на частоте 433 мегагерц и если вам необходимо передать большое количество данных (например у вас стоит метеостанция), то для него существует отдельный подстандарт. Расширенный стандарт, который работает на частоте 868 МГц и как положено друг с другом эти стандарты не всегда совместимы.
А вот очень похожие на разговаривающие на частотах Z-wave.

Стандарт Z-wave. Один из самых распространённых на текущий момент. Один из его плюсов в том, что каждое устройство соединяется друг с другом и может принимать на себя роль коммутатора, не только принимая сигнал, но и предавая его дальше. В доме строится сеть. Если от контроллера слишком большое расстояние до конечного устройства и где-то посередине между ними есть устройство, то сигнал просто передается по цепочке. Не думаю что в России слишком большие дома и это такая распространенная проблема. Один из главных минусов это то, что для разных регионов используются разные частоты. Отдельно частота для России, отдельно для Европы, отдельно для Америки, отдельно для Индокитая. Естественно друг с другом они несовместимы. Еще одним значительным минусом является стоимость передатчиков. Устройства на этом протоколе дешевизной не отличаются.
Стандарт ZigBee. Достаточно узкоспециализированный. Используется в основном для автоматизации умных домов. Точно также как Z-wave строит сеть из устройств. Передатчик стоит дешевле чем Z-wave, но чуть дороже чем RF.
Не забудем про очень распространенный стандарты WiFi и Bluetooth. Но нужно быть внимательным покупая такие устройства. Дело в том что они не встраиваются в экосистему умного дома и работает просто как отдельное устройство. Управляется со смартфона по этим же протоколам (WiFi, Bluetooth). Как показывает поиск в интернете практически всегда можно найти решения, которые позволяют такие устройства прикрутить к своему дому, но мы говорим просто про стандарты, а сами стандарты открытые и позволяют точно так же стоить на них сеть.
Помимо этого есть инфракрасный сигнал. Он нужен, для того чтобы управлять не совсем умной бытовой техникой (например телевизором или кондиционером). Это уже подстандарты для мелких задач внутри сети, а не для построения самой сети.

Без знания этих базовых основ дальше разобраться будет очень сложно.
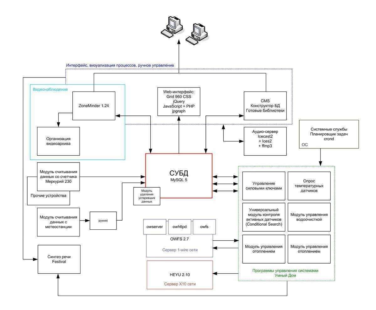
Как устроена система отопления Умный дом

Примерная схема системы «умный дом»
Теплопроводность стен и потолков, качество окон, наличие сквозняков и влажность воздуха, тип отопительной системы и способ подачи тепла – всё это влияет на климат внутри помещения.
Современные системы отопления могут функционально различаться: это и классические радиаторы, и «тёплые полы», и конвекторное отопление. В загородных домах устанавливаются индивидуальные котлы для обогрева и обеспечения горячей водой, в квартире же могут использовать бойлер.
Всё это может быть подконтрольно единой системе, которую и называют «умным домом». Это управляющий компьютерный блок, связанный с домашней техникой, а также с внутренней и наружной системой датчиков температуры. Сообразно информации датчиков и заданного режима, такая система способна понижать или повышать температуру в помещении. Кроме того, она может регулировать количество горячей воды готовой к использованию в бойлере.
«Умные» розетки
Ещё один гаджет, который был придуман для безопасности дома – «умные» розетки. Установить его можно в доме, где живут маленькие дети или питомцы, особенно, если они проявляют повышенный интерес к электричеству. «Умные» розетки бывают двух видов – обычные и встраиваемые.
ФОТО: um-teh.ru«Умные» розетки достаточно массивные, но имеют минималистичный дизайн и вписываются в любой интерьер
Одна такая розетка может стоить дороже, чем несколько обычных, но она имеет множество полезных функций:
- подключение к устройству на Android или iOS;
- удалённое управление с помощью приложения;
- возможность включения таймера с обратным отсчётом.
Если вы часто уезжаете из дома в командировки или путешествия, то установка «умных» розеток решит сразу несколько проблем – вы можете удалённо отключить их и не переживать, что что-то пойдёт не так. Установить гаджет очень просто – чаще всего он вставляется в обычную розетку, вам не понадобится даже специальный инструмент.
Статья по теме:
Системы безопасности

Очень часто создание такой системы начинается с желания владельца квартиры или дома контролировать происходящее вокруг. В нужных местах устанавливаются видеокамеры, сигнал от которых передается прямо на компьютер. Таким образом вся информация может храниться на жестком диске и перезаписываться, например, через десять дней. Если у вас есть такое желание, то можно подключить удаленный доступ. Так, находясь на работе, вы точно будете знать, что происходит рядом с вашим домом.
Ещё одна очень удобная вещь — управление замком. Вы можете настроить его так, чтобы он открывался или закрывался с панели управления или же смартфона. Это функция очень удобна, но имеет и свои «подводные камни». Внимательно изучите замок, он должен иметь возможность механического доступа. Иначе в случае отключения электроэнергии вы не сможете попасть в дом или выйти из него.
Готовые комплекты оборудования для создания «умного дома».
Дороговизна и недоступность систем управления инфраструктурой дома долгое время делало их предметом роскоши для миллионеров, которые уже не знают на что им потратить свои деньги. Но комфортом желают пользоваться и люди с гораздо меньшим уровнем достатка. Для них производителями электроники были разработаны готовые комплекты оборудования, не требующие сложного квалифицированного монтажа и настройки. Чаще всего такой комплект «умного дома» выглядит следующим образом:

Если вам интересно, то можете посмотреть обзор оборудования одного популярного на данный момент производителя:
Популярные комплекты
Система автоматического управления умный дом, по-большому счету, еще в состоянии развития. Эта одна из причин отсутствия ажиотажного спроса на существующие подобные девайсы, как во всем мире, так и в России. Но для того чтобы быть в курсе последних тенденций и определиться с выбором мы выберем несколько моделей и расскажем какие функции они могут выполнять.
FIBARO Starter Kit
Открывает наш рейтинг умных вещей польский набор FIBARO Starter Kit.
Базовый набор состоит из:
- контроллера Fibaro home;
- беспроводного модуля управления многочисленной бытовой электроникой;
- датчиков: температуры воздуха, влажности, протечек, дыма, движения.

Монтаж всего комплект и подключение можно выполнить своими руками согласно прилагаемой схеме подключения.
GAL SH-1000
Продолжает наш рейтинг домашних систем — комплект smart house GAL SH-1000. Набор весьма бюджетный. При цене 3000–5500 рублей особых чудес ждать от него не стоит. Собственно, это еще не умный дом, а начальная стадия автоматизированной системы безопасности.
Он сможет:
- сообщит о попытке проникновения в жилище или гараж;
- известит, если соседи сверху залили ваш потолок;
- предупредит об отключении электричества.

Расширить возможности системы можно за счет приобретения дополнительных датчиков.
Но надо сказать, что удаленное управление GAL SH-1000 невозможно. Прибор заточен под предупреждение хозяина о внештатной ситуации по мобильной связи стандарта GSM и по каналу передачи данных 2G. На телефон владельца и еще трех зарегистрированных пользователей отправляется push-уведомление. Что конечно удобно, так как каждый владелец семьи после входящего уведомления, сможет узнать о возникшей проблеме и вовремя среагировать.
GAL SH-1000 подходит лучше тем людям, которые хотят для себя понять — умный дом в принципе и что это такое.
Xiaomi Smart Home 2 Full Kit
И замыкает наш своеобразный рейтинг бренд от компании по производству сотовых телефонов Xiaomi — система Smart Home 2 Full Kit.
Стартовый комплект состоит из:
- центрального контроллера;
- датчиков: движения, открытия дверей, температуры;
- «умной розетки».
Базовый комплект невелик, но его всегда можно расширить. И надо учесть, что это полноценный Smart house, так как эта система способна подключиться к бытовой технике и контролировать её. Главное чтобы у домашней электроники был на борту модуль Bluetooth или Wi-Fi.
Умная розетка, входящая в стартовый комплект может управлять включением/выключением по расписанию вообще любой подключенной к ней техники.

Управляется китайская система удаленно при помощи смартфона. Надо найти и установить на телефон специальное ПО или для Андроид или iOS.
Программа распространяется абсолютно бесплатно. Если вы не сможете ее найти, это помогут сделать в официальном магазине мобильного оператора.
Возможности системы не имеют границ, за счет приобретения дополнительных датчиков.
Самостоятельный монтаж системы не вызовет никаких затруднений, поэтому комплекс всегда можно расширить и настроить своими руками.
Как самостоятельно собрать «умный дом»
Чтобы собрать систему «умного дома» своими руками, рассмотрим схему, инструкцию с пошаговым описанием процесса сборки и фото-примерами.
Подготовительные мероприятия перед монтажом
Для начала нужно выполнить несколько подготовительных шагов:
- Выбрать нужный тип системы, исходя из финансовых возможностей и технического оснащения.
- Разработать проект, включающий детальный чертеж системы.
- Осмотреть дом и оценить коммуникации на предмет возможности монтажа узлов и различных датчиков.
- Выбрать удобное место для установки и расположения компонентов комплекса.
Нужно учесть, что некоторые системы требуют наличия компьютера, с помощью которого создается сайт дома, отображается схема системы, устанавливается требуемое ПО.
Схема комплекса
Чтобы определиться с точками установки того или иного компонента, способом их соединения, коммуникации и контроля, нужно разработать схему. Она позволяет понять, какая будет конфигурация, принцип работы устройства, а также выявить наиболее важные узлы системы. Как правило, оборудование состоит из следующих групп:
- Датчики. Подают сигнал о возникших изменениях либо нарушениях.
- Исполнительные устройства. Они непосредственно воздействуют на переключение, регулировку, изменение режима работы, коммуникации.
- Устройства управления. Являются главной частью комплекса, которая контролирует, выполняет нужные программы и управляет функционированием системы.
Пошаговое устройство
Для самостоятельной сборки рекомендуется приобрести набор, который необходим для вашей квартиры или дома. Детальный монтаж приводится в инструкции к устройству, с которой нужно внимательно ознакомиться, чтобы избежать возможных ошибок.
Процесс установки сводится к подключению исполнительных модулей и датчиков к управляющему устройству и состоит из таких шагов:
- Монтаж датчиков в выбранном месте.
- Установка сервомоторов, кранов, переключателей, т.е. исполнительных устройств.
- Подсоединение всех элементов к плате процессора через соответствующие разъемы.
По завершении сборки производят запуск и настройку системы.
Если придерживаться советов специалистов, то начинать следует с простых функций, не задавая программу со множеством режимов. Если в работе не будет никаких сбоев, можно тестировать более сложные функции.
Нюансы монтажа
В процессе установки «умного дома» необходимо учитывать ряд особенностей:
- Устройства видеонаблюдения лучше располагать возле окон и дверей.
- Индицирующие компоненты следует монтировать от пола в 20-30 см, что повышает эффективность функционала.
- Немаловажным моментом является правильный подбор платы, что напрямую определяет функционирование всех модулей. В этом случае лучше обратиться к специалисту.
- В качестве дополнения рекомендуется устанавливать круглосуточный мониторинг и системы, обеспечивающие связь с охранной службой для своевременного реагирования.
- Монтаж элементов системы в квартире или доме следует начинать с помещений технического назначения.
- Процессор располагают в центре относительно всех модулей.
- Если издаваемые звуки слишком слабые, для усиления применяют дополнительные устройства.
- Тестовый запуск после монтажа комплекса проводят в обязательном порядке.
Обустройство жилища «умным домом» доступно каждому, но своими руками собрать систему даже по описанию и схеме с фото пошаговых действий под силу лишь подготовленному человеку, который представляет принцип работы и особенности комплекса. Если нет понимания, как работает система, то лучше обратиться за помощью к специалистам. В случае неправильного монтажа, вместо желаемого комфорта возможны лишь серьезные последствия.
Как собрать систему безопасности в доме
Выше я перечисли все имеющееся на рынке оборудование для организации системы безопасности в «Умный дом». Вам понадобится управляющее устройство и набор датчиков, способных работать с этим устройством. Я не буду в даваться в технологию подключения датчиков к управляющему устройству, это можно прочитать в инструкции. Остановлюсь на выборе управляющего устройства и минимальном наборе необходимых датчиков.
На рынке представлено достаточное количество устройств, способных работать в системе безопасности дома. Как правило, все они сделаны в Китае, да и набор функций у них практически одинаковый. Разница только в оформлении. Сюда можно отнести наличие: дисплея, кнопок на передней панели, различных мигающих лампочек и прочих, с моей точки зрения, не нужных мелочей, которые удорожают систему, но на практике вам никогда не пригодятся.
Почему?
Программирование и управление системой происходит с помощью СМС, мобильного приложения или брелка, который есть в комплекте. Поэтому ни какими кнопками на лицевой панели управляющего устройства вы пользоваться не будете.
Встроенный дисплей, в лучшем случае, покажет какая зона сработала. Эта информация будет содержаться в голосом сообщении на запрограммированный телефон, а также в СМС, которую вы получите. Дисплей вы все равно не видите, если не находитесь в доме.
Поэтому советую приобретать устройство в самом простом исполнении.
Возможность работать в сети Wi-Fi тоже сомнительна с моей точки зрения. По сути она нужна, когда требуется передать большой массив информации. Как правило это информация с камеры наблюдения. Но этот прибор можно купить отдельно и работать он может автономно с помощью специальной компьютерной программы. Совсем не обязательно иметь эту функцию на блоке управления сигнализацией.
Теперь о наборе датчиков. У нас остался открытым вопрос контроля момента остановки котла. Для этой цели необходимо приобрести самый простой программируемый датчик температуры. Его работа заключается в информировании хозяина, когда температура в помещении выходит за границы настроенных интервалов. В моем доме настройка такого датчика стоит в переделах +11 — + 30 градусов. Т.е., если температура в помещении опустилась ниже + 11 градусов, значит котел остановился и надо ехать разбираться в причинах его остановки. Стоит отметить, что в доме со стенами из газобетона и отоплением теплыми полами, температура падает очень медленно. При температуре на улице в -15 градусов на это понадобится как минимум 8 часов. Согласитесь, запас времени достаточный, чтобы добраться куда угодно. Температурные датчики выпускаются в различном исполнении по креплению. В моем случае датчик стоит на подоконнике.
Для охранных целей достаточно трех видов датчиков. Прежде всего датчики, контролирующие открывание дверей и окон (магнитоконтактные извещатели). Здесь есть один нюанс. Эти датчики можно установить не на все окна, из-за того, что просто нет мета для их крепления. Если у вас такая же проблема, то придется немного раскошелиться и приобрести инфракрасный датчик движения типа штора. От обычных датчиков движения детекторы типа штора отличаются более широким углом обзора и узконаправленным лучом. Это позволяет обеспечить надежную охрану конкретного участка. В данном случае оконного проема. Устройство не реагирует на появление других людей в помещении и срабатывает только тогда, когда регистрирует движение возле объекта в зоне создаваемой «шторы».
Далее идут объемные оптико-электронные извещатели. Разместить их надо так, чтобы они перекрывали все возможные пути движения злоумышленников в доме. Здесь так же есть один нюанс. Если у вас есть животные весом до 25 кг., в тех местах где они находятся в ваше отсутствие придется установить датчик с защитой от животных. Если у вас крупное животное, то объемник придется установить только в недоступных для животного местах.
Перечисленный набор датчиков обеспечит вам охрану всего объема дома.
Остаются датчики, сигнализирующие о различных аварийных ситуациях. Здесь я оставлю выбор за вами, так как без должной реакции на их срабатывание, они совершенно бесполезны.
Особняком можно выделить только датчик утечки газа. Он работает совместно с системой сигнализации и для него потребуется отдельная зона. Получив от него сигнал вы будете знать, что помещение загазовано и при входе в дом, сразу же надо открыть все окна и не включать свет, до того момента пока вы не перекроете газ и не проветрите дом.
Система отопления в умном доме smart котел и не только
Температура воздуха в доме зависит от эффективной работы отопительных приборов, теплоотдача которых должна компенсировать тепловые потери строения, уровень может меняться в зависимости от погодных условий: скорости ветра, влажности, времени суток.
Возникает простая зависимость: чем выше тепловые потери ( или, чем хуже погода), тем большую теплоотдачу должны обеспечивать приборы отопления и тем большее количество тепла должен вырабатывать отопительный котел.

Управлять работой котла можно вручную, увеличивая или уменьшая подачу топлива в камеру горения. Но, согласитесь, лучше, если котел отопления сможет сам определять, сколько тепла ему необходимо выработать и сколько топлива для этого необходимо сжечь.
Система автоматического контроля — первый шаг к умному котлу
Современные котлы отопления в Smart домах комплектуются системами автоматического контроля, способными корректировать интенсивность горения топлива в зависимости от реальной потребности в тепловой энергии.

Однако отклик на изменение погодных условий обычного котла может запаздывать на несколько часов в зависимости от степени инерционности отопительной системы. Дело в том, что система автоматического регулирования котлов отопления (назовем их обычными, в отличие от «умных» котлов отопления) в подавляющем большинстве настроена на изменение температуры воды в обратке: остыла вода в обратном трубопроводе сильнее, увеличивается подача топлива в камеру горения, температура обратки выше, подача топлива в камеру горения уменьшается.
В свою очередь теплоноситель остывает тем быстрее, чем ниже температура воздуха в отапливаемом помещении.
Еще одна немаловажная деталь: быстрый отклик котла на изменение температуры воздуха возможен только при использовании приборов отопления малого внутреннего объема, например, алюминиевых или биметаллических радиаторов.
Видео — Bitherm котел с подвижным колосником и умным блоком управления
Умный котел отопления
Управление работой умного котла осуществляется с помощью термостата с датчиком температуры, устанавливаемым в одной из комнат. Принцип действия предельно прост: с помощью термостата задается нужная температура, при достижении которой котел отключается. При понижении температуры происходит включение котла в работу, и процесс повторяется вновь.

Расположив датчик температуры на улице, можно настроить работу котла «на опережение»: понизилась температура наружного воздуха, котел работает в более интенсивном режиме.
Таймер в работе умного котла предназначен для выбора режимов интенсивной и умеренной эксплуатации. Так, к примеру, в ночное время более комфортной является немного пониженная температура, примерно на 2-3 градуса по сравнению с дневной температурой. При этом ночью можно отключить подогрев воды в бойлере. Режим умеренной эксплуатации котла можно запрограммировать в дневные часы, когда все обитатели дома находятся на работе. Режимы работы котла можно устанавливать в течение суток, в течение недели, месяца и даже года.
Для этого умный котел оснащается системой самодиагностики.
Система самодиагностики котла
Система самодиагностики котла позволяет определять от 10 до 40 (в зависимости от модели котла) неисправности, ряд которых может быть устранен в автоматическом режиме. Информация о выявленных неисправностях выводится на табло и сохраняется в памяти устройства.
Все это делает эксплуатацию умных котлов не только удобной, но и безопасной, исключающей возможность аварийных ситуаций, таких, как снижение температуры теплоносителя ниже критической отметки, снижение тяги, падения давления в сети газопровода и ряда других не менее опасных ситуаций, не исключаемых при работе котла.
«Умному дому» — умное отопление

Как бы эффективно не работал котел, для обеспечения действительно комфортных условий в доме необходимы управляемые приборы отопления, способные реагировать на изменение температуры в помещении. Для этого в системе отопления устанавливаются радиаторы, оснащенные термостатами и сервоприводами, меняющими расход теплоносителя в зависимости от температуры окружающей среды.
Подведем итоги
В основе системы отопления умного дома может быть использован котел отопления, оснащенный системой самодиагностики и погодозависимой автоматикой, эксплуатация которого эффективна только вместе с радиаторами, оборудованными термостатами и сервоприводами.
umniedoma.ru
Готовые решения и сборка своими руками
Как сделать «Умный дом» самостоятельно? На данный момент существует большой выбор вариантов построения системы – различные крупные компании выпускают новинки и предлагают свои решения и устройства. Рассмотрим несколько вариантов воплощения этой концепции.
Google Home
Компания Google много лет занимается разработками идеи умного дома и имеет семейство продуктов, на основе которых строится система управления.
Колонка Google Home

Выполняемый колонкой набор функций очень широк: с её помощью можно составить план на день, послушать новости, воспользоваться поисковой системой или поиграть в игры. Она осуществляет управление музыкой, радио, будильниками, таймерами и напоминаниями, позволяет передавать сообщения на все устройства сети. Но русифицировать её придётся самостоятельно, инструкцию можно найти в интернете. Google Home также поддерживает IFTTT, позволяющий связать в систему различные устройства.
Устройство Home Hub
Центр управления, представляющий собой колонку для общения с голосовым помощником Assistant, дополненную экраном. Устройство не оснащено камерой в целях повышения чувства комфорта и безопасности пользователей. Имеется ночной режим – устройство может передавать команды, понижающие яркость света, температуру в доме и закрывающие замки. Есть возможность управлять функциями удалённо через приложение Google Home.
Умный дом на базе ZigBee
Самостоятельно наладку системы «Умного дома» можно сделать и при помощи ZigBee. Это стандарт беспроводной связи, с помощью которого взаимодействуют все приборы в доме или квартире. ZigBee выпускается множество устройств: умные розетки, лампочки, диммеры, датчики движения, разнообразные контрольные сенсоры. Лидером среди компаний-производителей устройств, поддерживающих стандарт ZigBee является китайская компания Xiaomi.
Работа системы ZigBee осуществляется при помощи устройств следующего типа:
- Координаторы, управляющие действиями системы и обеспечивающие безопасность процессов.
- Маршрутизаторы, работающие постоянно и отвечающие за работу устройств в спящем режиме. Также они отвечают за восстановление в случае неисправностей. Соединяются с координатором, маршрутизаторами, а также периферийными устройствами и оборудованием для передачи информации.
- Конечные устройства, отвечающие за отправку и получение данных. Соединяются с координатором и маршрутизаторами, а также связаны с сенсорами и механизмами, отвечающими за выполнение команд.
Популярные датчики для Arduino

Arduino – плата с программируемым микроконтроллером, с помощью которой можно легко создавать средства автоматизации или робототехники. Рассмотрим наиболее популярные датчики, подключаемые к ней.
Датчик препятствия
Состоит из фотодиода и светодиода, излучающих и принимающих сигналы в инфракрасном спектре.
Датчик расстояния
Датчик HC SR04 состоит из приемника и излучателя ультразувуковых волн.
Датчики атмосферного давления
Распространённые датчики BMP180, BMP280, BME280 могут быть использованы в электронных барометрах.
Датчик движения
Самым распространенным является модуль HC SR501, особенность которого – способность регулировать скорость срабатывания и время задержки ответного сигнала.
Датчик освещенности.
Популярен за счёт простоты и надёжности.
Датчик протечки
Модуль состоит из датчика и компаратора.На плате компаратора имеется резистор, регулирующий чувствительность датчика.
Датчик влажности
Состоит из электродов и компаратора. Может быть использован для определения влажности почвы в системах автополива.
Заключение

Если вы всё ещё не знаете, зачем вам нужен умный дом, смотрите как можно использовать датчики из этой подборки. Берём такой набор:
Умная лампочка HIPER IoT A60 (1 090 руб.)
Умный ИК датчик HIPER IoT IR (1 190 руб.)
Умный датчик открытия HIPER IoT D1 (1 190 руб.)
Теперь настраиваем сценарий через приложение HIPER IoT, и получаем результат:
Дверь открылась, лампа зажглась – идеально для гардеробных.
Это самый простой сценарий, который уже сэкономит ваше время, и всего за 2 280 руб. Таким образом, можно создать самые навороченные сценарии использования бытовой техникой, докупая аксессуары HIPER.
Другой сценарий с использованием умной розетки:
Температура падает, включается обогреватель через умную розетку.
Также можно управлять «умным домом» можно при помощи голосового помощника Алиса. Вы приходите домой, открываете дверь и голосом сообщаете: «Алиса, я дома».
В результате включится кондиционер на 20 градусов, включится умная розетка (ее можно задействовать по-разному, от включения радио приёмника, торшера, телевизора, медиацентра, до чайника или мультиварки) и свет с теплым зеленым оттенком.
Настройка такого сценария выглядит следующим образом:

И таких сценариев можно придумать и настроить великое множество.
Вы приходите домой и открываете дверь. Срабатывает датчик открытия дверей, который активирует включение света в прихожей, не слишком яркого, теплого оттенка, а ИК-датчик уже дал команду включиться телевизору, или медиацентру.
И в какой-то момент вы уже не будете представлять, как раньше жили без этих гаджетов, которые упрощают жизнь и экономят время, позволяя заниматься любимыми делами не думая о домашней рутине.

iPhones.ru
Можно автоматизировать вообще всё.
Микк Сид
Пишу обо всём, что интересно и познавательно – гаджеты, события, репортажи. Увлекаюсь игрой на барабанах, меломан со стажем.
























































