Электрика и сантехника
На втором этапе необходимо сделать самую грязную, но в то же время самую ответственную часть работ. Речь идет об электрике и сантехнике. К этим видам работ стоит отнестись предельно ответственно, ведь чтобы исправить ошибки, вам придется повторно сделать капитальный ремонт в квартире. По этой причине не рекомендуется экономить на качестве проводов и труб. Ведь ремонтировать их после можно будет только разрушив стену.

Изначально составляется схема шторбления каждой отдельной стены. Эти схемы рекомендуется сохранять и после ремонта, чтобы избежать ошибочного повреждения труб или электрической проводки гвоздями. В подготовленную штробу уложите провода с необходимым сечением, а также трубы, аккуратно заделайте штробы.

Специалисты рекомендуют выбирать пропиленовую трубу. Она прослужит намного дольше, чем металлическая труба, не поддается ржавчине и коррозии.

Как защитить стены
Монтаж каркаса для натяжного потолка – достаточно пыльный процесс, который может повлечь загрязнение покрытия стен. Во избежание этого стены можно прикрыть защитной пленкой, а цементную пыль во время сверления собирать с помощью пылесоса.
Высокие температуры, которые необходимы для установки потолков из ПВХ могут вызвать отставание обоев от стен. Поэтому к монтажу потолочных конструкций следует приступать после полного просыхания обойного клея. Это происходит приблизительно на четвертые сутки после оклейки при соблюдении нормального температурного режима.

Если монтаж потолков проводится своими руками, негативные воздействия на стеновое покрытие можно свести к минимуму, чередуя процесс установки потолка и отделки стен. Выглядит это таким образом:
- Подготовка стен к наклеиванию обоев или покраске.
- Крепление каркаса для натяжного потолка.
- Непосредственная оклейка или покраска поверхности стен.
- Установка потолочного полотна.
Такая очередность работ способствует плотному прилеганию к стене багета, устранению контакта обоев или окрашенных стен с цементной пылью, а потолочного полотна с краской и клеем.
https://youtube.com/watch?v=aMfqPhWlo_A
Сколько стоит ремонт квартиры под ключ?
Если вы не хотите проводить ремонтные работы в квартире самостоятельно, можно вызвать специально обученную бригаду. Ремонт под ключ – это отличный вариант, который подойдет людям, не имеющим много времени на закупку материалов, помощь в отделке комнаты и т.д.
Заплатив один раз, вы можете не переживать за дальнейшее выполнение работ и просто ожидать готового результата. В среднем стоимость ремонта под ключ составляет около 100 долларов за квадратный метр при бюджетном ремонте и около 300 долларов за квадратный метр для элитного оформления дизайна квартиры.
Разумеется, в цену входят не только услуги бригады, но и стоимость материалов.
Ремонт квартиры – не настолько сложный процесс, если подойти к нему тщательно и взвешенно. Закупитесь всеми необходимыми материалами и спланируйте весь процесс работы от начала и до конца, и желаемый результат не заставит себя долго ждать.
Евроремонт
Понятие «евроремонт» пришло в постсоветское пространство с появлением на строительном рынке отделочных материалом с высоким европейским качеством от мировых производителей. Именно использование данного вида отделки обыватели стали считать европейским. И, как всегда, такому ремонту было дано чисто советское название «евроремонт», которое сразу и прижилось. Но, как показала практика, применение европейских недорогих стройматериалов не гарантировало качество проводимого ремонта.

Евроремонт кухни
Данный показатель во многом зависел от качества проведения самих ремонтных работ. Вот тут-то поначалу и получилась чехарда с «евроремонтом квартир». Заказчики приобретали дорогие европейские материалы, а конечный результат оставлял желать лучшего. Квалификация наших мастеров в то время была достаточно низкой, отсюда и погрешности в работе. Сегодня все изменилось, потому что и мастера повысили свою квалификацию, и отечественные производители стройматериалов подтянули качество своей продукции до уровня европейского стандарта. Теперь «евроремонт квартир» – это не обязательно зарубежные строительно-отделочные материалы, в таком ремонте все большее применение находят отечественные аналоги. Тем более, необходимо отметить, что последние в разы дешевле первых.Евроремонт отличается от остальных видов ремонта тем, что комплекс отделочных, проектных и ремонтных работ проводится в европейском стиле, то есть, зачастую прибегая к помощи дизайнеров.
Отделка помещений – широко применяемый в последнее время вид работ, проводимых в домах, только что сданных в эксплуатацию или после реконструкции. Отделка помещений подразумевает только внутреннюю отделку. Отделка помещений сочетает в себе и капитальный ремонт, и реконструкцию.
Поручить дизайн интерьера можно только мастерам, имеющим опыт и необходимый навыки. Они смогут воплотить в ремонт квартиры самые изысканные идеи.
Варианты выполнения ремонтно-строительных работ
На самом деле вариантов здесь всего два: либо нанять комплексную бригаду, либо положиться на свои силы. Сразу следует отметить, что существуют такие виды работ, выполнение которых самостоятельно не только крайне затруднительно, но и запрещено на законодательном уровне. К таким работам относятся:
- Монтаж газового оборудования;
- Установка вентиляционных систем, особенно в многоэтажных зданиях;
- Самовольное подключение к отопительной и водопроводной системе;
- Установка электрических счетчиков;
- Перепланировка несущих конструкций без утвержденного в соответствующих инстанциях проекта.
При выполнении этих работ потребуется не только обратиться к специалистам, но и составить соответствующие акты.
Профессиональный подход
Прежде всего, следует отметить, что при выполнении некоторых видов работ будет недостаточно дрели, шпателя и валика, может потребоваться специальное дорогостоящее оборудование, покупать которое для ремонта собственной квартиры, пусть даже капитального, нецелесообразно. Серьезные комплексные бригады, как правило, обеспечены всем набором необходимого инструмента.

Даже при наличии необходимых инструментов и приспособлений, мало кто из домашних мастеров, если конечно он сам не является строителем, сантехником или электриком, имеет богатый опыт проведения строительно-ремонтных работ, в этом аспекте пальма первенства полностью принадлежит специалистам.
Длительность ремонта при работе опытных профессионалов значительно меньше, чем при выполнении того же объема работ своими силами. Нередки случаи, когда самостоятельно начатый ремонт заканчивался обращением к специалистам.
Ремонт квартиры своими руками
Безусловно, такой подход к вопросу позволит сэкономить существенную сумму, однако потребует значительных затрат времени. Кроме того, если нет специальных навыков, высока вероятность ошибок и порчи дорогостоящего материала, что никак нельзя назвать преимуществами.
Наиболее простым способом оценки материальной выгоды является простое сравнение: следует подсчитать, сколько можно заработать на основном месте работы и сколько нужно заплатить рабочим за тот же промежуток времени. Если разница окажется положительной, выгоднее нанять специалистов.
Однако, не следует забывать, что даже если заплатить придется больше не нужно торопиться с выводами. Необходимо учесть, что помимо самих работ, придется докупить необходимый инструмент, смириться с существенным увеличением длительности ремонта и неизбежным, пусть и незначительным, снижением качества выполняемых работ.
На основании вышеизложенного, можно сделать вывод, что приступать к самостоятельному проведению отделочных работ целесообразно только при наличии необходимого инструмента и специальных навыков, в противном случае, лучше обратиться к специалистам.
Отделка комнат

Перед началом чистовой отделки в комнатах с пола необходимо снять капли шпаклевки, после чего он заливается самовыравнивающейся смесью. После ее высыхания монтируются подоконники и пластиковые откосы.

После полного завершения пыльных работ на стены еще раз наносится грунтовка. После этого они оклеиваются обоями. Если это обои под покраску, на этом же этапе они должны быть окрашены.
Следом натягиваются натяжные потолки и только после этого напольное покрытие. Дело в том, что в процессе установки потолка у мастера может упасть инструмент, повредив уже уложенный ламинат, паркет или линолеум.
После завершения укладки напольного покрытия монтируют межкомнатные двери, обрамляют порталы и откосы входной двери.
Заканчиваем ремонт и радуемся результатам!
Вариантов для отделки стен сегодня огромное множество. Нам необходимо выбрать именно те, нанесение которых не требует применения дорогостоящего оборудования или владения специфическими навыками. Обои — вариант на все времена. Не выбирайте слишком сложных принтов, чтобы не страдать от подбора мелкого рисунка и выбрасывания большого количества отходов. Разводите клей медленно, высыпая его в емкость с водой тонкой струйкой — тогда в нем не будет комков.
Поклейку начинайте от окна, тогда вариант нанесения «внахлест» не будет демонстрировать швы. Воздушные пузыри выгоняйте от центра к краям, это удобно делать специальным обойным валиком. Чтобы избежать разрывов у плинтуса и потолочного края, обрезать обои следует под металлическую линейку с помощью специального обойного ножа.
Покраска стен может осуществляться при помощью любой коллекции интерьерной краски, предложенной рынком. Существуют гладкие и структурные виды, которые смотрятся интересно и наносятся очень легко.

Покраска — процесс творческий, здесь можно поиграться с оттенками, изобразить на стенах геометрические фигуры, рисунки. Можно придать разным стенам особый колорит, таким образом, моделируя помещение. Здесь все в руках исполнителя. А если не понравится — всегда можно перекрасить!
Декоративная штукатурка является одним из самых популярных материалов отделки. Ее фактура позволяет изображать на стене любой орнамент, а некоторые виды содержат минеральную крошку, пигмент. В таком случае, ее остается просто нанести и высушить. К преимуществам такой отделки можно отнести притягательный вид и скорость нанесения, к недостаткам — дороговизну и более тщательную подготовку стен перед нанесением.
Все перечисленные советы являются лишь частью практического опыта мастеров. Наверняка вы столкнетесь с рядом персональных особенностей, свойственных именно вашей квартире. В любом случае, нет ничего невозможного, и главное — верить в свой успех!
Видео: Косметический ремонт квартиры:
(No Ratings Yet)
Удаляем старую краску, побелку и обои
Побелку необходимо удалить до шпаклёвки. Это может быть размыв меловой или известковой побелки. Снятие обоев «на сухую» или путём размачивания. Современные обои легко удаляются сухим путём, но оставляют после себя тонкий слой изнаночной бумаги. Если стены не требуют дополнительного выравнивания, то этот изнаночный слой можно оставить. В последствие на него ровно и красиво лягут новые обои. Эмали и водно-дисперсионную краску смыть невозможно, поэтому она удаляется при помощи шпателя. А эмаль обрабатывается наждачной бумагой, для того, чтобы улучшить сцепление с наносимыми слоями.
Удалять краску с дверей и окон процесс хлопотный и долгий, и необходим только в том случае, если старая краска облупилась в разных местах. Удаление краски в данном случае необходимо, так как частичное удаление, с последующей шпаклёвкой и окрашиванием не даст нужного эффекта, и через несколько месяцев, придётся повторять снова. Старую масляную краску удаляют химическим или термическим путём. Химический метод удаления более дорогостоящий и трудоёмкий. Термический метод более производителен, но требует применение специального строительного фена.
Виды ремонта
На самом деле не всегда квартира нуждается в полном ремонте. Иногда даже банальная перестановка мебели или смена декора может существенно изменить внешний вид комнат
Так что прежде, чем приступить к работам, важно разобраться, какой тип ремонта необходим вашей квартире. Сегодня выделяют два основных вида: капитальный и косметический ремонт
Капитальный ремонт
Когда люди говорят о том, что ремонт – это куча времени и сил, в большинстве случаев они имеют в виду именно капитальные работы. Под этим термином подразумевают полную замену отделки, мебели и техники в квартире. Проведение капитального ремонта включает в себя такие виды работ:
- планировка комнат с учетом зонирования пространства;
- полная замена сантехники;
- перемещение розеток (добавление нескольких новых розеток);
- перепланировка освещения в комнатах;
- замена окон, проема дверей, мебели.
Косметический ремонт
Косметический ремонт квартиры – это максимально простой и быстрый процесс, который включает в себя изменение дизайна комнат путем избавления от мелких дефектов, перекрашивания стен, замены мебели. В таком случае не нужно менять коммуникации, сантехнику, окна или двери. Достаточно просто прошпаклевать стены, переклеить обои и, при необходимости, установить новое напольное покрытие. После этого добавьте новую мебель и элементы декора – готово, комнату не узнать!
Черновые работы
Начинать преображать помещения необходимо из выполнения черновых работ. К таким относят демонтаж старого покрытия. Чтобы новый интерьер выглядел привлекательно и прослужил долгие годы, плитка, обои или побелка должны быть удалены.

Если вы не планируете менять покрытие пола, его нужно защитить от возможных повреждений в процессе строительных работ. Для этого используйте плотную полиэтиленовую пленку, края которой нужно прочно закрепить при помощи малярной ленты. В случае запланированных масштабных работ, защищать пол от механического повреждения удобнее листами картона, которые намного прочнее пленки.


Что такое косметический ремонт?
Известно, что ремонт может быть капитальным и косметическим. Капитальный ремонт включает в себя практически все виды работ, начиная от переустановки стен и замены труб канализации. Косметический ремонт не является настолько глобальным. Его задача – отделка элементов интерьера и замена некоторой его части. Он включает в себя:
- изменение оформления интерьера;
- ликвидация повреждения обоев, розеток, мебели и прочих деталей интерьера;
- облагораживание квартиры перед продажей;
- улучшение и декорирование внешнего вида жилья после капитального ремонта.
Некоторые этапы декоративного и капитального ремонтов могут быть общими, например, замена окон и дверей.
Стоимость и сроки
Цена складывается из двух показателей: стоимости материалов и услуг бригады. Работу мастера рассчитывают за квадратный метр, поэтому чем больше площадь квартиры, тем дороже проект. В Москве цена на косметический ремонт варьируется в пределах 3,6 тыс. рублей — 4,5 тыс. рублей.
Обратите внимание на прайс, который предлагает подрядчик. Все позиции в нем должны быть понятны
Проследите, чтобы работы не повторялись. Убедитесь, что в смете нет «лишних» строчек и вы не платите за работы, которые при косметическом ремонте не проводятся.
Крупные ремонтно-строительные компании занимаются установкой натяжных потолков, сантехническими и электротехническими работами. Если нанимать бригады частников, то для этих работ придется искать других исполнителей.
Как долго придется ждать окончания ремонта, зависит от профессионализма исполнителей: опыт, использование профессиональных инструментов. Кроме того, имеет значение вид отделки.
В среднем однокомнатную квартиру ремонтируют за две недели, двухкомнатную — за три, трехкомнатную — за месяц.
Последовательность работ при ремонте квартиры: примерный план
Предстоящий ремонт всегда вызывает смешанные чувства. С одной стороны процесс обновления конечно приятен. Но предстоящие неудобства, физические и материальные затраты конечно оптимизма не добавляют.
Для того чтобы ремонт не превращался в суровое испытание и не затягивался на неопределенное время, нужно предварительно составить четкий и понятный план. Это, по крайней мере, избавит вас от лишних переделок, сэкономит ваше время и деньги.
Исходить будем из того, что вам предстоит серьезный ремонт в квартире. Но если это не так и ваши планы более скромные, то некоторые пункты можно будет пропустить.
Вот примерный план проведения ремонтных работ:
- Первое, что нужно сделать, это демонтировать все то, что уже отслужило свой срок. Обдираем старые обои, срезаем забившиеся и наполовину не работающие батареи отопления, вырезаем стояки с ржавыми трубами, снимаем старое напольное покрытие.
- Если есть намерения сделать небольшую перепланировку, то убираем ненужные перегородки.
- Следующим малоприятным пунктом будет удаление всего этого строительного мусора и подготовка к созидательным работам.
- Теперь можно приступить к возведению новых перегородок, если они требуются.
- Далее нужно приступать к штроблению стен под новую электропроводку, сантехнические трубы.
- После этого можно заняться прокладкой новых стояков, водопроводных труб, отводов для батарей отопления, канализационных труб.
- Еще до штукатурки стен следует заняться монтажом новых окон. Лучше это сделать уже сейчас.
- Далее нужно выполнить цементную стяжку пола, если это требуется. Если пол достаточно ровный, без выбоин и трещин, то делать новую стяжку не нужно.
- Следующим достаточно трудоемким этапом будут штукатурные работы. Параллельно с ними устанавливаем короба из гипсокартона для подвесного потолка, если это входит в ваши планы.
- После штукатурки стены следует зашпаклевать и загрунтовать, подготовив их, таким образом, к чистовой отделке. Это может быть покраска или оклейка обоями.
- Если стены планируется окрашивать, то перед этим клеим потолочный плинтус, а потом окрашиваем потолок и стены вместе с плинтусом. Если стены будут оклеиваться обоями, то плинтус можно установить позже.
- Далее можно приступать к укладке плитки на пол и стены в туалете, ванной комнате и на кухне, если вы не сделали этого в начале ремонтных работ.
- Следующим этапом можно заняться напольным покрытием. Сначала укладываем подложку, а потом уже ламинат, паркет или линолеум.
- После этого можно устанавливать межкомнатные двери и наличники, если стены уже готовы.
- Далее устанавливаем напольные плинтусы и можно считать, что основной этап ремонта завершен.
- Теперь останется не очень трудоемкая, но кропотливая работа по установке сантехники, розеток, выключателей, люстр, светильников, карнизов и других аксессуаров.
- Финальным этапом будет уборка в доме, расстановка мебели, размещение интерьерных картин и прочего декора.
Теперь нужно забыть о финансовых убытках, похвалить себя за терпение и старания, на остатки средств спланировать новоселье, а дальше жить и радоваться до следующего ремонта!
В начале статьи я предлагал Вам посмотреть полезные и очень подробные видеоуроки по самостоятельному ремонту квартиры. Правда, там требовалось указать адрес Вашей электронной почты.
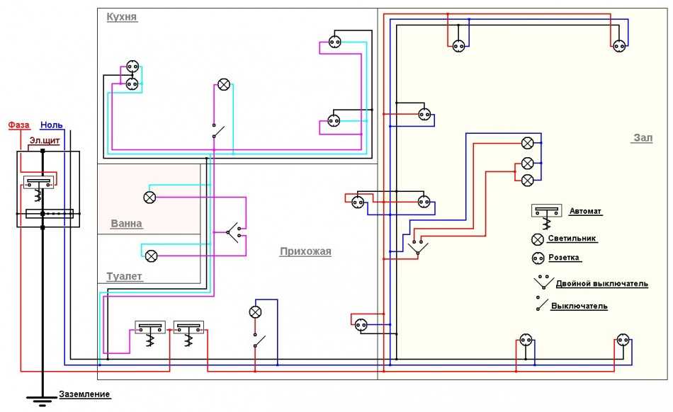
Электрика
Одной из причин того, что электрикой нужно заняться после выравнивания пола, это то, что проще делать разметку высоты розеток и выключателей ориентируясь на ровный пол. Именно по этой же причине разметку можно отложить до того, когда будут выровнены стены
Другой причиной будет то, что вы сможете штробить стены под кабель еще до того, как нанесете штукатурку. Здесь нетрудно заметить противоречие с изложенным в предыдущем абзаце. И да, оно есть.
Поэтому нужно решить, как будет удобнее делать вам. Может быть, сделать штробы и уложить кабель, оставив отводы из стен с запасом так, чтобы после выравнивания стен и углов, была возможность более точно разметить расположение розеток и выключателей? И вернуться к разметке и установке подрозетников чуть позднее, после выравнивания стен.
Если вам нет нужды в точности до пары сантиметров в разметке от углов, то лучше сделать ниши для подрозетников сразу после прокладки провода, ориентируясь на уровень пола.
Розетки и выключатели в квартире под самоотделку
Розеток и выключателей много не бывает! Этот лозунг должен быть азбучной истиной для всякого, кто занимается отделкой или ремонтом квартиры. Электроприборов все больше и больше, розеток на всех не хватает. Кому доставит удовольствие выдергивать вилку от провода одного прибора, чтобы подключить другой? Всякому электроприбору свою розетку, я так считаю. В одной из кухонь, я установил четырнадцать розеток. И это была квартира в доме-памятнике 1935 года.
Мы живем в такие времена, когда питание должны получать множество электроприборов. И было бы глупо им стоять в очередь к одной розетке, правда?
А что вы знаете о выключателях освещения? Знаете ли вы, что уже давно существуют проходные переключатели? Суть этих замечательных приборов в том, что они позволяют включать или выключать свет из разных мест.
Например, зашли вы в спальню и зажгли свет, щелкнув выключателем на стене. После легли в кровать с книгой или телефоном в обнимку. Закрываются глаза, и пора выключить свет. Неужели вставать и идти к выключателю у входа? Нет, не нужно. Проходной переключатель у изголовья кровати избавит вас от лишних передвижений. Вы сможете погасить свет, не вставая с кровати. А включить его опять же в любом месте, где установите такой же переключатель. Хоть три штуки в комнате установите. Здорово, правда?
И так можно сделать по всей квартире, нужно лишь подумать о собственном комфорте. Но раз дошло дело до ремонта или отделки квартиры в новостройке, не лучше ли подумать об этом заранее, чтобы никогда в будущем не жалеть о том, что чего-то не сделали, не продумали?
Сколько нужно вам розеток в кухне? Нужна ли отдельная розетка для духового шкафа и плиты? Будет ли дополнительное освещение в рабочей зоне кухни? Задайте себе эти вопросы.
Обогрев квартиры
В нашем климате любые отопительные элементы лишними не бывают. А потому монтаж теплого пола или тэнов инфракрасного излучения на потолок заслуживают внимания.
Особенно это актуально для санузлов, где влага, сквозняки и мокрые человеческие тела. Тэны для теплого пола монтируют еще до стяжки пола в санузле. Если же тэны будут на потолке, то теперь самое время для этого. Не стоит забывать и о кухне. Если вы планируете пол в кухне из кафеля, то помните, что кафель – материал холодный. Задумайтесь о теплом поле в кухне. Если вы не сделаете его сразу, то позже вашим ногам потребуются тапочки.
Случается, что люди отказываются от трубного полотенцесушителя. Это бывает в очень старых домах. Там, где полотенчик занимает много места или просто нельзя его смонтировать так, чтобы он не мешал. Или просто не работает уже много лет. Тогда есть возможность установить электрический полотенцесушитель, для которого нужно предусмотреть розетку.
В новостройках, где иногда рождаются большие площадью ванные комнаты, не лишним будет установка дополнительного полотенцесушителя, электрического.
Как правильно подойти к организации ремонта в одной комнате
Начинать ремонт в комнате всегда неудобно и даже страшно, особенно, если нет достаточного опыта, а из помощников под рукой только шпаргалка о проведении ремонта комнаты своими руками для начинающих. Но, как правило, неуверенность и сомнения проходят, когда становится понятными объем будущих работ и решен вопрос, в какой последовательности делать ремонт в комнате.
Поэтому первым делом составляется генеральный план проведения косметического ремонта, и главное, перед тем как пытаться сделать ремонт в комнате, необходимо составить подробнейшую смету на покупаемые материалы и расходники. Это обязательное условие, даже для ремонта в маленькой комнате потребуется составить список из нескольких десятков наименований.
С чего начать ремонт в комнате – не принципиально, можно проводить ремонтные работы в той последовательности, которая кажется более удобной в данных конкретных условиях. Традиционно ремонт комнаты своими руками начинают с самых «грязных» или черновых работ и заканчивают тонкими отделочными процедурами.
Типовой список работ или последовательность ремонта в комнате выглядит следующим образом:
- Со стен, потолка и пола снимается старая отделка. Удаление напольного покрытия дает самый большой процент пыли и грязи, поэтому его снимают в первую очередь;
- Проводится черновая подготовка пола для дальнейшей укладки нового напольного покрытия;
- Выполняется ремонт проводки, перенос и навешивание светильников, выключателей, раскладывают гофры под телевизионный и интернет – кабель;
- Зачищаются и шпаклюются стены и потолок. Если в планах косметического ремонта предполагается смена обоев на более современный тип отделки, то потребуется выполнить выравнивание стен гипсовой штукатуркой;
- Аналогичным способом выравнивается потолочная поверхность. Под побелку или покраску водоэмульсионкой потолок затирают, штукатурят известково–гипсовой смесью и укладывают декоративное покрытие;
- Выполняется декоративная отделка стен, клеятся потолочные плинтуса, меняется облицовка межкомнатных дверей;
- Укладывается новое напольное покрытие, устанавливаются плинтуса, навешиваются светильники, выполняется монтаж выключателей.
Разумеется, на каждом этапе ремонта комнаты, фото, будет образовываться большое количество мусора и пыли. Мало того, что придется регулярно убирать комнату и выносить мусорные завалы, нужно будет постараться закрыть участки с уже выполненным ремонтом защитной полиэтиленовой пленкой, чтобы избежать запыления поверхности.
Что не следует включать в косметический ремонт комнаты
Мастера отделочники нередко называют косметический ремонт работой «на три дня», для того чтобы обновить интерьер в комнате, большего, как правило, и не требуется. В перечень ремонтных мероприятий не включают наиболее дорогостоящие работы:
- Перепланировку помещений с переносом межкомнатных перегородок;
- Замену системы отопления;
- Установку дорогостоящих многоярусных подвесных потолков;
- Остекление балкона и замена окон на стеклопакеты;
- Оборудование теплого пола в комнате.
Понятно, что все перечисленные составляющие ремонта требуют серьезных финансовых затрат и привлечения к работам квалифицированных специалистов. Времени на проведение столь серьезных мероприятий потребуется не день и не два. Кроме того, такова специфика ремонта в комнате, что волей-неволей пыль и строительный мусор расползаются по всей квартире. Поэтому ситуация регулируется таким образом — либо делается косметический ремонт в отдельно взятой комнате, либо на капитальные ремонтные работы «встает» вся квартира.
В общем, в план косметического ремонта включают все то, что можно сделать за пару дней собственными руками за относительно небольшие деньги.
Интересные идеи ремонта комнаты
Современное обилие материалов и дизайнерских ходов обеспечивает жильцов широкими возможностями для реализации самых разнообразных идей. В первую очередь при формировании списка таковых нужно ориентироваться на личные предпочтения и понятия удобства. Не стоит гоняться за модными тенденциями, т.к. они со временем устаревают. А отсутствие функционала и комфорта никто не возместит.
В качестве примеров можно рассмотреть следующие интересные идеи:
Цветовое зонирование. Такой подход вносит в скучный дизайн разнообразие. Но такое оно решает и другую проблему – распределение пространство. В современной спальне должно быть рабочее место, гардеробная, зона с женским туалетом, непосредственно спальная часть помещения и т.д. Проще всего разбить их на функциональные зоны посредством классического зонирования с помощью контрастных переходов цвета;
Система хранения под потолком. Ее выполняют по всему периметру комнаты, и сюда можно складывать сезонные вещи, постельное белье, запасные подушки, одеяла и прочие предметы. Появляется очень много места для скрытого и эстетического хранения вещей, что в целом положительно сказывается на расчистке жилого пространства;
Стеллаж-перегородка. Этот метод начали использовать сравнительно недавно, но сегодня он встречается почти в каждой квартире. Такой формат разделения пространства идеально подходит, если одну комнату приходится делить с другим функциональным помещением: рабочим кабинетом, детской. С одной стороны получается достаточно красиво, но с другой – появляется место с обеих сторон для хранения книг, зарядных устройств, косметики и прочих принадлежностей;
Подвесной потолок с подсветкой. Во-первых, это очень интересное решение. При наличии такого потолка можно даже не думать, что именно станет акцентом дизайнерской композиции. Во-вторых, подсветка выполняется в несколько уровней, и решаются вопросы с освещением. Доступно яркое и тусклое освещение, на случай, если не хочется нарушать чей-то спокойный сон;
Акцентная стена. Рассматриваемый вариант отделки доступен только для относительно большой комнаты. Акцентную стену декорируют другим отделочным материалом. Либо это могут быть обои, но совершенно другие, не те, что используются на остальных трех стенах. В маленькой комнате акцентную стену тоже можно сделать, но в этом случае используют только фотообои с просторным панорамным пейзажем;
Встроенный биокамин. Это дорогой элемент декора и отопления. Его лучше устанавливать в гостиной. Психологи утверждают, что наличие камина в доме, пусть даже не традиционного, очень улучшает эмоциональное состояние всех, кто здесь пребывает. Он ассоциируется с теплом и уютом, поэтому в квартиру, где присутствует камин, всегда хочется возвращаться;
Шкаф с чердаком. Очень интересная задумка для любителей побыть в одиночестве. В современных городских квартирах практически невозможно уединяться. И такой скрытый чердак очень помогает собраться с мыслями и привести в порядок эмоциональное/психологическое состояние. Он обязательно должен дополняться внутренним светильником, мягкой поверхностью и плотной занавеской, чтобы скрыться от всех.
Есть огромное количество подобных интересных идей, которые помогут отремонтировать и оформить комнату уникально, но при этом не отказываться от практичности и функциональности. Стоит выделить пару вечеров на их полноценное изучение, чтобы выявить наиболее подходящие для конкретной комнаты.
Ремонт деревянного пола
Рассмотрим, как можно отремонтировать старый деревянный пол без полного его разбора
Важно понимать, что подобный вариант ремонта можно производить только в том случае, если полы не гниют, сами доски половиц и лаги достаточно прочные, а под полами нет плесени
Шаг 1
Первым делом важно осмотреть полы и выявить все места с дефектами. Важно оценить то, насколько полы прогибаются и скрипят
Также на этом этапе рекомендуется выявить местонахождение лаг. Сделать это можно через зазоры между половицами.
Вначале пол осматривается
Шаг 2. Для того чтобы провести легкий ремонт полов, потребуется приобрести определенные инструменты и материалы. Это длинные саморезы по дереву, а также мощный шуруповерт или дрель с шуруповертом. Потребуется приобрести также фанеру и чистовое напольное покрытие.
Что потребуется для работы
Шаг 3. Можно выявить место расположения лаг и по-другому, посмотрев на ряд старых гвоздей в половицах. Обычно как раз там, где забиты гвозди, и будет залегать лага.
Выявление места расположения лаг
Шаг 4. В области примерно середины лаги через половицы нужно просверлить отверстия для саморезов. Они должны располагаться с небольшим шагом относительно друг друга.
Сверление отверстий для саморезов
Еще одно фото процесса
Шаг 5. Теперь в подготовленные отверстия нужно вкрутить длинные саморезы, задача которых – притянуть половицы к лагам и устранить скрип и шатание полов.
Вкручивание саморезов
Шаг 6
Таким образом нужно прикрутить все половицы вдоль всех лаг, особо уделяя внимание проблемным местам
Особое внимание нужно уделять проблемным местам
Шаг 7. Полы нужно закрепить и вдоль стен. Здесь нужно при помощи длинного бура просверлить насквозь половицы и лаги, а также углубиться в бетонное перекрытие.
Крепление пола вдоль стен
Шаг 8. В подготовленное в шаге 7 отверстие нужно вкрутить специальный шуруп по бетону. Таким образом, половицы и лаги нужно притянуть в нескольких местах вдоль стен.
Вкручивается шуруп по бетону
Шаг 9. Такими же шурупами по бетону рекомендуется прикрутить половицы и лаги не только вдоль стен, но и местами по всей площади пола.
Такие же шурупы вкручиваются по всей площади пола
Шаг 10. Когда черновой пол будет отремонтирован, можно застелить всю его поверхность листами фанеры. Они укладываются в разбежку и фиксируются на деревянном основании по периметру и по плоскости листа при помощи саморезов
Важно понимать, что шляпки саморезов нужно утопить в фанеру, иначе они будут выступать и помешают ровному настилу чистового покрытия, роль которого в данном случае исполнит линолеум. Между листами фанеры нужно оставить небольшие зазоры шириной в пару миллиметров
Они не дадут материалу деформироваться со временем.
Укладка листов фанеры
Шаг 11. После того как фанера была уложена, требуется заделать все щели, а также замазать места вкручивания саморезов шпатлевкой и дождаться, пока она просохнет.
Шпатлевка для деревянных полов
Щели замазываются шпатлевкой
Шаг 12. Последний штрих – укладка чистового покрытия. В данном случае нужно согласно всем требованиям к монтажу материала постелить линолеум. Ремонт деревянного пола закончен.
Укладка линолеума

























































