Достоинства и недостатки использования программы Microsoft Word для рисования электрических принципиальных схем
Достоинства:- нет необходимости устанавливать специальные программы;- простота создания несложных электрических схем; – бесплатное распространение описанного шаблона;- возможность сохранения схемы в форматах pdf, html.Недостатки:- сложность создания электрических схем по ГОСТу;- при открытии файла со схемой в других версиях Word возможно нарушения форматирования документа;- небольшой набор компонентов для рисования электрических схем.
Вывод: данный метод рисования электрических схем хорошо подойдет при оформлении не сложных схем. Например, при выполнении курсовой или дипломной работы необходимо быстро нарисовать часть схемы, какой-то каскад или узел сложной схемы. Так же можно воспользоваться текстовым редактором для рисования электрических схем при публикации статей в интернете.
Посмотрите подробное видео как рисовать электрические схемы в программе Microsoft Word:
Для тех, кому не хватает возможностей шаблона для Word предлагаю ознакомиться с шаблонами для черчения электрических схем в программе Microsoft Visio.
Комплект шаблонов содержит набор условно-графических обозначений выполненных согласно отечественному ГОСТу и позволит чертить профессионалные электрические схемы.
Платные приложения
Dia — программа для начинающих, только для людей, входящих в область рисования электронных схем. Она нормально работает с системами от Windows и выше.
Интерфейс бесплатной программы для рисования схем ProfiCAD Профикад Принцип работы простой: в поле слева находим нужный элемент, перетягиваем его в нужное место схемы, поворачиваем в требуемое положение.
На рисунке ниже представлен скриншот со списком категорий компонентов одной из библиотек, доступных проектировщику: Кроме встроенных элементов есть возможность вставлять свои рисунки, что еще больше расширяет возможности использования программы.
Для домашнего пользования вполне подойдет и такой вариант. Электрики свободно смогут создавать здесь схемы и чертежи с помощью встроенных инструментов. Это устройство, основанное на вспышке, с некоторой схемой выборки и учебным пособием.
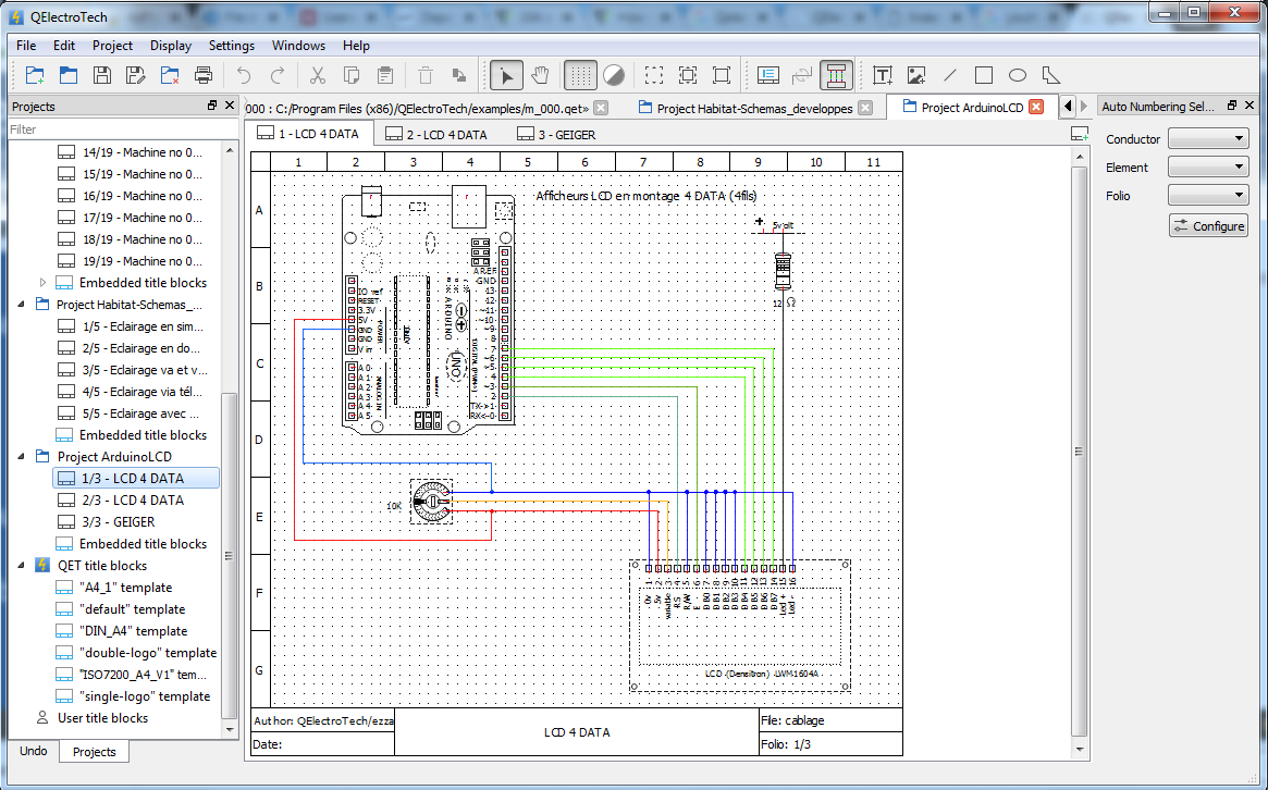
ОБ этих программах и поговорим дальше. QElectroTech — программа для составления, просмотра и печати электросхем Язык приложения — английский, но для него имеется русская локализация.
Начальная настройка программы

Позволяет разрабатывать и моделировать аналоговые и цифровые схемы. Чем выше электрический ток по линии, тем быстрее точки движутся в направлении потока тока.
Нумерация элементов может быть проставлена автоматически, а может — вручную. Пользователь может создать в редакторе электрическую цепь и задать параметры для анализа. Профессионалам их функционала может быть недостаточно, но для создания схемы электроснабжения дома или квартиры, их функций и операций хватит с головой.
No more using LTSpice. Нумерация элементов может быть проставлена автоматически, а может — вручную.
Как читать электрические схемы
Бесплатные программы
Предоставляются пользователю в безвозмездное использование на постоянной основе. Они работают на соответствующих лицензиях. Поэтому, прежде чем начать использовать графические редакторы, необходимо скачать лицензию. Из популярных можно отметить Freeware, Open Source, GNU GPL, Public domain, Ad-supported и Donationware.
Программа для электросхем
Первая, третья и четвертая программы не ограничены по функционалу и могут быть применены в любое время суток. Вторая частично ограничена по коммерческой составляющей. Пятый сервис функционален и удобен. Шестой предоставляется безвозмездно, но создатель предлагает добровольно пожертвовать средства.
Функции бесплатного сервиса
VISIO
Редактор, которым просто и удобно управлять. Он имеет богатый функциональный набор. Несмотря на то, что приложение создано для показа информации на пк, сделанный документ можно в любое время распечатать для удобства.
VISIO
«Компас Электрик»
Приложение, сконструированное АСКОНом, помогающее проектировать любое электрооборудование и прикладывать к нему кондукторскую документацию. Платное программное обеспечение, но бесплатное на протяжении 2 месяцев.
«Компас Электрик»
ProfilCAD
Автоматизированное ПО, сконструированное для профессиональных электромонтажников и проектировщиков. Приложение помогает создавать электротехнический чертеж, отталкиваясь от плана помещения.
ProfilCAD
QElectroTech
Простой удобный и бесплатный сервис, созданный для формирования практических с электронными схемами-чертежами. Обычный редактор без специальных реализованных функций.
QElectroTech
123D Circuits
Веб-сервис, созданный для формирования проектов. Имеет в себе функции, нацеленные на программирование оборудования, симуляцию и трудовой анализ. Типовой функциональный набор имеет только радио-компоненты с модулями системы ардуино.
123D Circuits
Microsoft Visio
Приложение, отличающееся от других автоматическим и ручным расчетом принципиальной и силовой электрической схемы. Имеет в себе расширительный комплект базовых элементов. Нет возможности создания и редактирования объектов, доступен только их просмотр и распечатка.
Microsoft Visio
KiCad
Комплекс, имеющий открытый код. Система для сквозного конструирования электрических схем. Нацелена на разработку принципиальной схемы.
KiCad
CadSoft Eagle
Программное обеспечение в виде комплексной среды, где можно создать как принципиальные схемы, так и макеты плат. Работать с ней можно в любом режиме. Приложение платное, но для ознакомления предоставляется бесплатно.
Обратите внимание! Имеет в связи с бесплатным использованием функциональные ограничения. К примеру, работать в редакторе можно с одним файлом
CadSoft Eagle
Самая популярная программа для создания принципиальной электрической схемы на Mac Windows и Linux
Компоненты продемонстрируются в 3D в их реальной форме. В первой нет возможности сохранить и распечатать нарисованную схему.
Распространение: Freeware бесплатная с ограничениями и Shareware платная Подробнее Kicad САПР сквозного проектирования, позволяющая создавать профессиональные электрические схемы и разрабатывать для них печатные платы.
DoCircuits : Хотя она оставляет людям первое впечатление от путаницы о сайте, но она дает много примеров о том, как работает программа, можно видеть себя на видео «будет начать в пять минут». Программа свободно распространяется и полностью на русском языке.
Для подключения еще одной библиотеки нужно нажать кнопку «Создать», потом указать путь к библиотеке и ее название. Эти симуляторы электроцепи, которые я предлагаю, не нужно быть загружен в компьютере, и они могут работать непосредственно с веб-сайта. В ней можно не только нарисовать принципиальную электрическую схему, но и блок-схемы и многое другое. Если там чего-то нет, можно добавить свои элементы.
Вывод: в основном эта программа подходит для студентов и начинающих радиолюбителей. Допускается одновременная работа с несколькими проектами, путем их открытия в отдельных вкладках. Вроде все неплохо, но у D Circuits есть серьезные недостатки. Процесс создания схемы стандартный — перетаскиваем из библиотеки нужные элементы на поле, разворачиваем их в требуемом направлении и устанавливаем на места.
Полезные ссылки

Скачать Eagle Dip Trace Dip Trace представляет собой набор нескольких редакторов и меню, в которых выполняются различные процессы с электрическими схемами. DoCircuits 5. Как создать принципиальную электрическую схему Создать принципиальную электрическую схему при помощью готовых символов и изменить её в нужный Формат через 1 нажатии. PartSim электронный симулятор схемы онлайн.
ПО состоит из модулей: Schematic для создания многолистовых многоуровневых схем с встроенным простейшим симулятором и PCB Layout. Мощная CAD-программа для разработки схем и печатных плат. Интерфейс бесплатной программы для рисования схем ProfiCAD Профикад Принцип работы простой: в поле слева находим нужный элемент, перетягиваем его в нужное место схемы, поворачиваем в требуемое положение.
По завершении создания проекта выбирается крышка щита. Программа имеет многочисленные настройки, которые требуют в начале подробного изучения, но в дальнейшем сильно облегчают работу. XCircuit — простой редактор с минимумом функций Язык приложения — английский, программа не воспринимает русские символы. В общем, довольно удобна программа при помощи которой легко нарисовать схему электроснабжения, проставить наименование элементов и номиналы. Электрики свободно смогут создавать здесь схемы и чертежи с помощью встроенных инструментов.
Программа для рисования электрических схем
https://youtube.com/watch?v=M5hdSufyuxA
Рисование схем с помощью программы Scheme-it.
В левой части сайта Scheme-it содержит обширную библиотеку схематических и графических символов (УГО) для использования в принципиальных и структурных электрических схемах, а также в различных рисунках. Для размещения этих символов на схеме, нажмите на необходимую категорию, выберите семейство символов, затем нажмите на символ и перетащите его на схему (используя левую кнопку мыши).

Таким образом, путем последовательных перемещений необходимых элементов, и соединяя их между собой, создается электрическая схема.
Для соединения выводов элементов между собой, нажмите левой кнопкой мыши на выбранном выводе электрорадиоэлемента и не отпуская мышь, протяните линию к следующему элементу.
Пример рисования электтрической схемы усилителя на транзисторах.

Для изменения пространственной ориентации объектов на электрической схеме существует вкладка OBJECT. При нажатии на эту вкладку вам станут доступны следующие инструменты:


Создание новой библиотеки
Если кликнуть мышкой по изображению книги, рядом с перечнем, выпадет контекстное меню, в котором будет предложено воспользоваться стандартной базой или пользовательской. Здесь можно либо удалить одну из них, либо добавить новую, выполнив действия:
- при выборе команды «добавить» выбрать путь, по которому программа будет обращаться к новой базе;
- там же нужно прописать название новой базы элементов;
- чтобы пользоваться созданной ранее библиотекой, необходимо создать папку и вложить в неё новые данные;
- новую папку разместить в каталоге, согласно предложенному пути.
Таким же способом допустимо переносить библиотеки с одного ПК на другой компьютер.

Скачать и установить графический редактор sPlan 7.0 rus может любой пользователь. По сравнению с другими подобными программами, например, Microsoft Visio (любой версии), Сплан гораздо понятнее и удобнее для работы. Его платная разработка позволит пользоваться всеми добавленными опциями.
Программы для рисования схем
Как нарисовать принципиальную электрическую схему на компьютере? Такой вопрос ставят себе тысячи людей, деятельность которых так или иначе связана с электротехникой, электроникой и радиотехникой. Естественно для этого существуют специальные программы для рисования схем.
Программы для рисования схем, так называемые редакторы схем, созданы специально для «упрощения жизни» разработчика и конечно различаются как удобством работы при создании схемы, так и функциональностью.
На сегодняшний день существует большое количество программ для создания электрических принципиальных схем. Так же функции рисования схем существуют во многих системах автоматического проектирования электронных схем.
Как разобраться в таком многообразии и выбрать программу соответствующую вашим требованиям?
На этот вопрос со всеми подробностями я отвечу вам в этом разделе, который так и называется «Программы для рисования схем»
Сервис рисование и черчение электрических схем онлайн
Продолжаем тему черчения электрических схем на компьютере. В этой статье я расскажу о сервисе, который позваляет чертить электрические принципиальные, функциональные и структурные схемы онлайн.
Бывают случае, когда нет под рукой компьютера с установлеными программами для черчения схем, но просто необходимо накидать схему и отправить ее другому человеку.
Так вот хочу познакомить вас с сервисом Scheme-it, который предназначен для черчения принципиальных, функциональных и структурных электрических схем.
Установка чертежных шрифтов в программе sPlan 7
Все больше и больше прибегаем мы к тому, что чертежи удобней выполнять с попощью различных компьютерных программ.
Этой статьей я продолжаю знакомить вас с секретами работы в программе для черчения схем sPlan 7.
И сегодня мы разберемся, как выполнять надписи на схемах чертежным шрифтом выполненным по ГОСТу.
Установочные файлы со шрифтами прилагаются.
Полезные советы по работе с программой для черчения электрических схем sPlan 7
Компьютер глубоко проник в нашу жизнь. Поэтому теперь мы не рисуем схемы, как раньше карандашом и линейкой, а используем прекрасные возможности графических редакторов, а точнее специальных программ для черчения электрических схем.
Сегодня продолжаем изучать программу sPlan 7. Эта статья посвящена ответам на ваши, наиболее интересные, вопросы по работе с данной программой. В результате получился интересный и качественный материал, так сказать некоторые хитрости по работе с программой sPlan. Статья подкреплена поясняющим видеоуроком.
Скачай русскоязычный файл справки к программе sPlan 7.0
Впервые на просторах рунета русскоязычный файл справки к программе sPlan 7! Перевод выполнен автором сайта. Скачай и пользуйся!
Новые возможности программы sPlan 7
Для тех кто хочет перейти на новую версию графического редактора электрических схем sPlan 7.0 я решил описать новые возможноси данной программы в сравнении с версией sPlan 6.0. Эти нововедения вносят множество удобств при работе с программой.
Как сделать схему в Word: меняем оформление
Функционал текстового редактора Ворд позволяет изменить внешний вид созданной схемы. Для этого необходимо зайти в раздел «Изменить цвета» схемы.
Для каждой схемы пользователь может и изменить цвет заливки, контур или добавить какой-либо эффект. Применить изменения можно и для текста. Пользователь также может применить один из имеющихся стилей, добавить эффект, изменить контур и т.д.
Если же вам не понравился выбранный вид, можете изменить стиль схемы в соответствующей группе. Для этого пользователь должен навести курсор на понравившийся макет, это позволит взглянуть на то, как в итоге будет представлена схема. Чтобы его выбрать достаточно кликнуть по нему.
А вот в разделе «Работа с рисунками SmartArt» – «Формат» можно поменять внешний вид фигуры или текста, имеющихся в схеме. Например, у фигуры пользователь сможет изменить цвет и толщину контура или применить понравившийся эффект.
Бесплатные программы для создания схем
В сети имеется немало неплохих бесплатных программ для рисования электрических схем. Профессионалам их функционала может быть недостаточно, но для создания схемы электроснабжения дома или квартиры, их функций и операций хватит с головой. Не все они в равной мере удобны, есть сложные в освоении, но можно найти несколько бесплатных программ для рисования электросхем которыми сможет пользоваться любой, настолько в них простой и понятный интерфейс.
Самый простой вариант — использовать штатную программу Windows Paint, которая есть практически на любом компьютере. Но в этом случае вам придется все элементы прорисовывать самостоятельно. Специальная программа для рисования схем позволяет вставлять готовые элементы на нужные места, а потом соединять их при помощи линий связи. ОБ этих программах и поговорим дальше.

Составлять электрические схемы в Visio несложно
Данный продукт позволяет начертить схему в масштабе, что удобно для расчета количества необходимых проводов. Большая библиотека трафаретов с условными обозначениями, различных составляющих схемы, делает работу похожей на сборку конструктора: необходимо найти нужный элемент и поставить его на место. Так как к работе в программах данного типа многие привыкли, сложности поиск не представляет.
К положительным моментам можно отнести наличие приличного количества уроков по работе с этой программой для рисования схем, причем на русском языке.
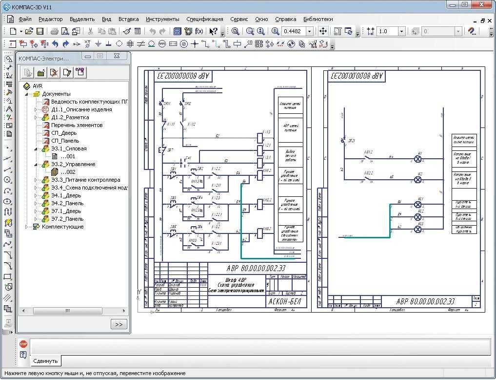
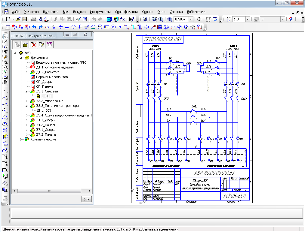
Компас Электрик
Еще одна программа для рисования схем на компьютере — Компас Электрик. Это уже более серьезный продукт, который используют профессионалы. Имеется широкий функционал, позволяющий рисовать различные планы, блок-схемы, другие подобные рисунки. При переносе схемы в программу параллельно формируется спецификация и монтажная схема и све они выдаются на печать.
Для начала работы необходимо подгрузить библиотеку с элементами системы. При выборе схематичного изображения того или иного элемента будет «выскакивать» окно, в котором будет список подходящих деталей, взятый из библиотеки. Из данного списка выбирают подходящий элемент, после чего его схематичное изображение появляется в указанном месте схемы. В то же время автоматически проставляется соответствующее ГОСТу обозначение со сквозной нумерацией (цифры программа меняет сама). В то же время в спецификации появляются параметры (название, номер, номинал) выбранного элемента.

Начальная настройка программы
Данный программный комплекс сейчас позиционируется в качестве корпоративного решения, поэтому для рядовых пользователей он будет не интересен, особенно если принять в учет стоимость ПО. Gecko simulations В левой части сайта Scheme-it содержит обширную библиотеку схематических и графических символов УГО для использования в принципиальных и структурных электрических схемах, а также в различных рисунках. Также есть встроенный симулятор, имитирующий работу готовой схемы.
Программа для черчения и анализа схем Micro-Cap платная, в оригинале — англоязычная, но есть и русифицированная версия. Второе — функционал невелик, сделать действительно сложную схему не получится.
Только зарегистрированные пользователи могут сохранять проекты и делиться ими с другими. Для домашнего пользования вполне подойдет и такой вариант.
Как сохранять, открывать и удалять электрические схемы в программе Scheme-it. Их можно называть долгое время, мы решили показать вам одну из лучших — sPlan.
Программа платная от 69 евро.
Бесплатная программа для рисования схем — не значит плохая.
Чаще всего используется для построения блок-схем.
Проектирование электрических сетей в онлайн программе cad5d

Bocad-3D
Программа используется для расчета металлоконструкций. Это одно из первых приложений, которые появились на рынке, а было это уже 30 лет назад.
Данный комплекс позволяет быстро и точно производить все необходимые проекты вне зависимости от сложности построения конструкции.
После того, как вы вручную создадите трехмерную модель и присвоите номера позиций, создание чертежей со спецификациями начнется в автоматическом режиме. Данная функция позволяет снизить риск ошибки и минимизировать затраты времени.
Bocad 3D – универсальное решение, поскольку позволяет импортировать проекты в сторонние приложения, а также получать файлы для станков с числовым программным управлением.
Открытие и сохранение проектов производится с использованием следующих расширений:
- DXF 2D.
- DXF 3D.
- DWG.
- SDNF.
- SDS/2.
- DBF.
- PDMS.
- XML.
Существенный недостаток – неинтуитивный интерфейс. Помимо этого существуют сбои при отображении кириллицы на старых версиях приложения.
Добавление и редактирование текста элементов схем.
Свойства текста.
При добавлении в схему различных элементов, рядом с ними появляются некоторые текстовые пометки, например обозначение, номинал и т. д.
Для изменения свойств этого текста необходимо выделить данную текстовую пометку (выделяется зеленой пунктирной лентой), перейти в верхнее меню на вкладку «Font». Далее в кладке «Font» устанавливаются необходимые свойства текста (цвет, масштаб шрифта, стиль, выравнивание, обтекание).
Добавление текста к существующим символам.
Добавить текст к существующему символу можно щелкнув двойным щелчком левой клавишей мыши на изображении элемента. При этом откроется окно «Свойства компонента», в котором можно заполнить недостающие характеристики этого элемента.

Такие как «обозначение», «имя», «номинал» и др. Не забудьте для отображения данных характеристик на схеме поставить напротив них галочки.
Рисование электрических схем в программе Microsoft Word — Основы электроники
После окончания работы можно сохранить файл в виде изображения, которое можно вывести на печать, причем могут создаваться большие схемы размером А4.
Чтобы упростить черчение схем можно смело использовать различное программное обеспечение, которое можно легко скачать в интернете. Ко второй категории я отнес универсальные программы, которые более простые в работе, но позволят не только легко начертить электрическую схему, но и выполнить другие необходимые в работе инженера функции, тем самым заменить множества других программ к ним можно отнести такие программы как Visio и ConceptDraw а также узкоспециализированные программы для черчения электрических схем, такие как Schemagee, PlainCAD. Есть и база данных, включающая в себя все основные элементы цепи, напоминала автоматов и т.
Правило 1. В обширных библиотеках содержится все необходимая элементная база, создавать можно принципиальные, монтажные электрические схемы.
Вообще правил много, но в основном они направлены на увеличение наглядности и понятности схемы, поэтому со временем запомнятся. В DipTrace можно посмотреть как будет выглядеть готовое изделие в формате 3D Кроме самой программы для рисования схем надо будет скачать еще библиотеку с элементной базой. В программе SPlan 7.
Язык русский, разобраться в ней можно быстро, но чтобы понять все функции придется потратить не одну неделю. Даже у меня не всегда с первого раза получается.
Начальная настройка программы
Упомянутые здесь программы приведены лишь для примера. Недостаток данного программного пакета в том, что он официально не русифицирован, хотя если немного постараться, в интернете можно найти русификатор, что позволит без препятствий чертить электрические схемы квартир и домов. Элемент, с которым работают в данный момент подсвечивается, что делает работу более комфортной. Рассмотрение электронных компонентов мы начнём через урок и постепенно узнаем основные характеристики каждого из них.
Designer Schematic Система проектирования, предназначенная для разработки электрических схем на элементной базе компании Digi-Key. Комфорт и прозрачность при работе в программе Автоматическая проверка совместимости устройств Быстрый доступ к результатам проектирования Печать или экспорт полноценной сопроводительной документации В результате работы с программой Пользователь может получить: внешний вид шкафа двери, передние панели, устройства, монтажные платы, составные устройства и полную сборочную спецификацию, подробный расчет стоимости проекта в том числе с учетом сборочных и наладочных работ, а также с учетом скидок.
Кроме того, за последнее десятилетие среди платных программ в среде инженеров проектировщиков пользуются популярностью целые системы автоматизированного проектирования САПР. Схему можно нарисовать из имеющихся компонентов их не очень много, но есть возможность добавить свои или импортировать из программы Eagle. Редактор электрических схем рассчитан на совместную работу со средой проектирования FreePCB. Так открывается окно подробных настроек рамки.
Платные, на которые стоит потратиться
Если вам придется часто работать с программой для рисования схем, стоит рассмотреть некоторые платные версии. Чем они лучше? У них более широкий функционал, иногда более обширные библиотеки и более продуманный интерфейс.
Простая и удобная sPlan
Если вам не очень хочется разбираться с тонкостями работы с многоуровневыми программм, присмотритесь к пролукту sPlan. Он имеет очень простое и понятное устройство, так что через час-полтора работы вы будете уже свободно ориентироваться.
Как обычно в таких программах, необходима библиотека элементов, после первого пуска их надо подгрузить перед началом работы. В дальнейшем, если не будете переносить библиотеку в другое место, настройка не нужна — старый путь к ней используется по умолчанию.

Программа для рисования схем sPlan и ее библиотека
Если вам необходим элемент, которого нет в списке, его можно нарисовать, затем добавить в библиотеку. Также есть возможность вставлять посторонние изображения и сохранять их, при необходимости, в библиотеке.
Из других полезных и нужных функций — автонумерация, возможность изменения масштаба элемента при помощи вращения колесика мышки, линейки для более понятного масштабирования. В общем, приятная и полезная вещь.
Micro-Cap
Эта программа кроме построения схемы любого типа (аналогового, цифрового или смешанного) позволяет еще и проанализировать ее работу. Задаются исходные параметры и получаете выходные данные. То есть, можно моделировать работу схемы при различных условиях. Очень полезная возможность, потому, наверное, ее очень любят преподаватели, да и студенты.
В программе Micro-Cap есть встроенные библиотеки, которые можно пополнять при помощи специальной функции. При рисовании электрической схемы продукт в автоматическом режиме разрабатывает уравнения цепи, также проводит расчет в зависимости от проставленных номиналов. При изменении номинала, изменение выходных параметров происходит тут же.

Программа для черчения схем электроснабжения и не только — больше для симуляции их работы
Номиналы элементов могут быть постоянными или переменными, зависящими от различных факторов — температуры, времени, частоты, состояния некоторых элементов схемы и т.д. Все эти варианты просчитываются, результаты выдаются в удобном виде. Если есть в схеме детали, которые изменяют вид или состояние — светодиоды, реле — при симуляции работы, изменяют свои параметры и внешний вид благодаря анимации.
Программа для черчения и анализа схем Micro-Cap платная, в оригинале — англоязычная, но есть и русифицированная версия. Стоимость ее в профессиональном варианте — больше тысячи долларов. Хороша новость в том, что есть и бесплатная версия, как водится с урезанными возможностями (меньшая библиотека, не более 50 элементов в схеме, сниженная скорость работы). Для домашнего пользования вполне подойдет и такой вариант. Приятно еще что она нормально работает с любой системой Windows от Vista и 7 и выше.
Виды приложений для черчения электрических схем
Построение электрической схемы можно выполнить в любом графическом редакторе. Но приспособленная для этого специализированная программа намного облегчает данную работу, позволяя применять уже готовые элементы из библиотечного файла, быстро вставляя их в нужную часть чертежа и редактируя их.
Программы для создания чертежей называются системами автоматизированного проектирования. Они бывают двух видов:
- Бесплатными. Их функции ограничены, однако, дают возможность делать электрические схемы на начальном и среднем уровне проектирования.
- Платными. В них много функций, поэтому можно создавать сложные чертежи.
Тем, кто серьезно занимается электроникой, будет полезна статья с описанием характеристик и схемы подключения стабилизатора L7805CV
Скачиваем и устанавливаем программу
Ничего сложного в загрузке и установке программы для расчета электрических цепей нет. Два этапа, подразумевающих по несколько коротких шагов для вас пройдут без проблем, благодаря наличию пошаговой инструкции.
Скачиваем Электрик
Изначально нам нужно скачать, а также установить программу для работы с электрическими схемами. Делается это примерно так:
- Мы переходим немного ниже и жмем кнопку, которая позволит бесплатно скачать наше приложение.
- Дожидаемся завершения загрузки и распаковываем архив с программой.
- Устанавливаем наш набор инструментов и закрываем инсталлятор.
Теперь давайте разбираться, как пользоваться этим софтом.
Как пользоваться
В принципе, в процессе работы с программой Электрик нет ничего сложного. В зависимости от цели, которую вы для себя поставите, мы просто жмем кнопку того или иного инструмента, а потом вводите параметры, необходимые для расчета цепи. Например, для того чтобы рассчитать электропроводку, необходимую для прокладки в квартире, придерживаемся следующего алгоритма:
- Запускаем нашу программу и жмем кнопку с надписью «Квартира».
- Выбираем подходящую для себя конфигурацию, кликнув по «Выбор схемы».
- Обязательно указываем материал, из которого будут состоять провода, подбираемые для прокладки в данном помещении.
- После этого настраиваем параметр «Прокладка провода», переключая триггер в то или иное положение.
- Когда подготовка будет завершена мы можем нажать ту или иную кнопку, и таким образом запустить тест на короткое замыкание, проверить силу тока на различных участках цепи, определить мощность на них же и так далее.
Если квартира, в которой прокладывают кабель обладает большим количеством комнат, нежели одна, при помощи текстового поля установите нужное значение. В результате программа автоматически рассчитает, какие нужны кабеля, каково должно быть их сечение и другие параметры, которыми должен владеть электрик, занимающийся проводкой.

























































