Распределение нагрузки
Чтобы предотвратить перегрев контактов и возгорание линии, следует максимально равномерно распределить нагрузку и развести проводку в доме. Для расчета используются данные, полученные при работе сети на проектной мощности в течении 20–30 минут.
Сгруппируйте потребителей по следующим принципам:
- однотипные приборы;
- суммированные показатели;
- мощные приборы с продолжительным временем работы.
Разместите установки по линиям, а по завершении расчетов выберите число направлений, дифавтоматы, УЗО, сечение жил в кабеле и тип розеток для отдельных комнат.
Электрификация деревянного каркасного дома — сложный процесс, требующий соблюдения многочисленных правил и рекомендаций, прописанных в ПУЭ и СП. Без должных знаний и опыта обойтись своими силами практически невозможно. Рекомендуется обратиться за помощью к специалистам хотя бы за консультацией. Только грамотный монтаж проводки и выбор качественных материалов гарантируют электрическую и пожарную безопасность здания.
Как влияет местоположения дачи на проводку?
Каждому известно, что дачи находятся за городом. Все линии электропередач в этих местах являются очень старыми и рассчитаны на небольшие уровни мощности. Данный факт вполне понятен, поскольку 30 и более лет назад количество используемых электроприборов было меньшим. Сегодня же мы используем не только большее количество электроприборов, но и более мощные приборы.
В результате возрастает нагрузка на эти ЛЭП. Следствием этого является падение напряжения и наличие большого количества перебоев. Проблему с перегрузкой ЛЭП обостряют и новые дачные дома, которых раньше не было, и которые не учитывались при прокладке ЛЭП.
Подключение частного дома к электроопоре
Итак, проводка, а также вся электросеть дачного дома должна справляться с перебоями, а также отключать подачу тока на случай выхода напряжения за очень высокий или низкий уровень. Защита от этих явлений осуществляется с помощью монтажа надежных и качественных автоматических выключателей.
Особенности проведения электропроводки в каркасных домах
Каркасные дома характеризуются многочисленными преимуществами, однако имеют ряд специфических свойств, которые влияют на процесс электрификации. Основной нюанс — использование горючих строительных материалов при обустройстве стен и перекрытий. Дерево покрывается специальными веществами, антипиренами, снижающими риск возгорания и выделения токсичных веществ, но достаточной такую защиту назвать нельзя. Малейшая искра или существенный скачок температуры может стать причиной воспламенения.
В каркасном доме монтаж проводов осуществляется по горючему основанию
Другой негативный момент — низкая толщина и малая прочность несущих поверхностей. Будет сложно зафиксировать линии электропередач на тонких листах фанеры или гипсокартоне. Именно такие стройматериалы в основном применяют для внутренней отделки помещений.
Есть несколько способов прокладки кабеля. В зависимости от конкретного решения нужно следовать определенному порядку. Монтировать электрические провода можно перед установкой несущих частей здания или после завершения внутренней отделки.
Организация скрытой проводки при сооружении каркаса
Ввод в дом
От магистральной линии электропередачи выполняется ответвление к вашему дому. Его монтаж производится воздушным либо подземным способом. В зависимости от того, какое необходимо напряжение (однофазное 220 В или трёхфазное 380 В), выбирается кабель, он будет трёхжильным (для 220 В) или пятижильным (для 380 В).
Вводной кабель приходит на счётчик электрической энергии, который по новым требованиям должен быть установлен с внешней стороны дома, чтобы контролёр мог беспрепятственно в любой момент снимать показания.
От счётчика кабель необходимо завести внутрь дома. Для этого в стене просверливается отверстие, если дом двухэтажный, то лучше всего это делать на уровне межэтажного перекрытия. Кабель укладывается в гофрированную трубу, протягивается через проделанное отверстие, крепится в межэтажном перекрытии и далее прокладывается к вводному распределительному щитку.

Обратите внимание! После счётчика обязательно должен быть в схеме автомат, который послужит защитой для кабеля, идущего от прибора учёта до распределительного щитка в доме. Если произойдёт повреждение этого кабеля или короткое замыкание, то сработает защита – автомат отключится
В противном случае (если не будет автомата), может выгореть счётчик, а отключаться будет вся магистральная линия где-то в ТП или на подстанции.
Устройство электропроводки в деревянном доме: правила внутренней прокладки кабеля
Если проектом предусмотрена открытая разводка, следует отметить несколько способов ее монтажа:
- керамические ролики для открытой проводки — такой способ удобен для прокладки провода по стене из бревен. Уместен будет в ретро-интерьере;
- металлотрубы — такой способ надежно защищает домостроение от пожара. Трубы олжны быть заполнены проводом не более чем на 40%. Рекомендуется применять медный провод, который легко гнется;
Металлическая гофрированная труба используется для безопасной разводки электрокабеля.
- кабель-каналы из пластика — каналы крепятся к стене, можно подобрать пластиковые каналы различной расцветки под стать отделке стен;
- плинтус со специальным каналом (желобом) — при этом способе в каналах плинтуса устанавливаются фиксаторы для крепления провода;
- крепление скобами — подбираются пластиковые скобы по размеру сечения провода. Такой способ чаще всего применяют для разводки в хозяйственно-технических помещениях из-за малопривлекательного вида.
На заметку! Все проходы электропровода из комнаты в комнату сквозь стену должны обустраиваться металлическими несгораемыми гильзами, через которые протягивается кабель.
В некоторых случаях кабель прокладывают под полом из досок, используя металлические трубы.
Открытая проводка в стиле ретро часто используется в деревянных домах.
Составление схемы электропроводки
Оговоримся сразу: речь идет об однофазной сети с напряжением 220 вольт, которая уже подведена к частному дому площадью 100—150 м² или квартире. Проектированием и монтажом трехфазных электросетей на 380 В для больших загородных коттеджей занимаются специализированные организации. В этом случае самостоятельно браться за разводку электрики не имеет смысла, поскольку без проекта электроснабжения и согласованной исполнительной документации управляющая компания не позволит осуществить подключение к своим коммуникациям.
Итак, изображенная выше типовая схема электропроводки для жилого здания включает в себя такие элементы (начиная от ввода кабеля):
- вводной автоматический выключатель номиналом 25 ампер;
- электрический счетчик (желательно – многотарифный);
- устройство защитного отключения — УЗО, рассчитанное на ток срабатывания 300 мА;
- дифференциальный автомат на 20 А, срабатывающий при токе утечки 30 мА, — для защиты розеточной сети;
- автоматические выключатели номиналом 10 А на освещение (количество зависит от числа линий к светильникам);
- электромонтажный шкаф, снабженный нулевой и заземляющей шиной, а также DIN-рейками для крепления автоматов и УЗО:
- кабельные линии с распределительными коробками, ведущие к розеткам для подключения бытовой техники и осветительным приборам.
Функциональное назначение перечисленных элементов следующее. Автоматические выключатели защищают ветви или систему в целом от короткого замыкания, УЗО предохраняет вас от поражения током, а дифференциальный автомат совмещает 2 эти функции. Последний должен устанавливаться на каждую силовую линию. Чтобы уберечь домашние электроприборы от перепадов напряжения, можете дополнить схему защитным реле, устанавливаемым после главного УЗО, как об этом рассказывает мастер на видео:
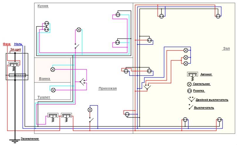
Чтобы сделать полную схему электрификации, нужно от руки начертить план дома и разместить на нем осветительные приборы с розетками. Укажите местонахождение электрощита и раскиньте от него проводку вдоль стен, отмечая каждую пару (фаза и ноль) одной линией, как это делают электрики (называется – однолинейная схема). Пример такого эскиза изображен на картинке.
Как правильно подготовить провода
Выбираются провода согласно нуждам потребления, мощности и количества электроприборов. Априори считаются лучшими медные, они легче в монтаже, долговечнее, безопаснее. В деревянном доме лучше выбрать их.
Характеристики:
- Алюминиевые. Жестче, но дешевле.
- Медные. Мягче, проще укладывать в каналы, трубы.
Оба вида могут быть в одну жилу или многожильные. В каркасном доме рекомендуется брать 2-3-х жильные провода для розеток или освещения.
По внешнему виду бывают:
- Плоские. Подходят для скрытого монтажа проводки, для штробов, чтобы задействовать меньше пространства.
- Круглые. Используют для открытой разводки.
Удобнее работать с многожильными (пучковыми) медными проводами, особенно когда нужно сделать заземление. Они податлевее, легко укладываются и каждый провод имеет свой цвет.

Варианты проводки в каркасном доме

После проведения работ по подключению промышленной электросети к дому, необходимо определиться с видом оборудуемой проводки. Учитывая тот факт, что электропроводку в каркасном доме можно проложить двумя вариантами:
- скрытый или внутренний;
- наружный или внешний.
Каждый из типов укладки имеет свои положительные и отрицательные стороны.
Вариант открытой проводки — как все сделать правильно
Прокладка наружной электроцепи в жилом доме осуществляется по окончании основных работ постройки здания. Существует несколько вариантов прокладки внешней электроцепи:
- с использование пожаробезопасных гофротруб;
- в каналах из ПВХ;
- с использованием открытого специального кабеля.
Из трех вариантов наиболее экономичным является вариант прокладки специальным открытым электрокабелем. Эстетически правильно проложенные кабеля неплохо впишутся в стиль старины. Недостатком данного варианта может являться соблюдение требования укладки под проводкой асбестовых или металлических пластин. Они должны быть шире на один сантиметр прокладываемого кабеля, это может снизить эстетическое восприятие интерьера комнаты.
Наиболее выгодными для восприятия и удобства установки являются каналы ПВХ. Современные каналы ПВХ широко представлены на рынке товаров. Они надежно закрываются и обеспечивают надежную электро- и термозащиту. Современное производство обеспечивает покупателя каналами ПВХ разных цветовых гамм и объема. Это позволяет выбрать необходимый канал по вкусу, дизайну, потребности по закладке проводов. Они просто приклеиваются к стенам или легко крепятся саморезами. Недостатком этого варианта является их чувствительность к усадкам дома и зависимость от кривизны стен.
Вариант скрытой проводки – как все сделать правильно
При всех эстетических преимуществах скрытая электропроводка в каркасном доме являет собой угрозу создания пожара в доме. Проблема прокладки такой проводки в каркасном доме заключается в несовершенстве технической документации ведомств.

Правила ПУЭ трактуют каркасный дом как деревянное строение. Поэтому при прокладке энергосети дома все кабеля должны быть заложены в тонкостенные трубы, которые должны быть окрашены и заземлены. Строительные документы разрешают для установки скрытой проводки в подобных домах использовать короба, металлорукава или трубу гофру. При условии их изоляции несгораемым материалом по всей длине электроцепи.
При оборудовании электроцепи необходимо учитывать тот факт, что ее придется обустраивать на этапе создания стен дома. Электропровода NYM или ВВГ-НГ соответствуют требованиям строительных норм без применения, каких либо мер защиты. Поскольку они заключены в защитную оболочку, не допускающую горение.
Применяя данный вид прокладки электрокабелей необходимо руководствоваться разумным использованием и применением элементов электрической цепи.
Какую проводку выбрать: скрытую или наружную
Для того чтобы определиться какая проводка в каркасном доме должна быть проложена, необходимо взвесить положительные и отрицательные стороны обеих типов.
Положительные стороны скрытой укладки кабеля:
- не портит внешний вид интерьера дома;
- защищена от случайного внешнего воздействия;
- не требует доработки и переустройства.
Отрицательные стороны скрытой электропроводки:
- финансовые потери от ее обустройства значительно выше от финансовых затрат по обустройству внешней электросети;
- затрудняется обустройство новых электроточек при возникновении новых жизненных обстоятельств или желаний;
- невозможно внешним осмотром определить состояние заложенного электрического кабеля;
- вероятность нанести увечье скрытым электропроводам при осуществлении каких-либо сверлильных работ на стенах помещений.
Положительные стороны внешней прокладки проводов:
- осуществление доступной проверки состояния электрокабеля;
- простота ремонта или замены вышедших из строя деталей электроцепи;
- доступность монтажа новых ветвей электросети с дополнительными элементами.
Отрицательные стороны внешней прокладки проводов:
- существующая сложность вписать элементы электроцепи и саму проводку в эстетический дизайн помещений;
- осуществление особых требований по прокладке электропроводов.














































