Обзор частых ошибок проектирования
Недочеты в схеме или планировании работы влекут за собой ошибки монтажа, а это грозит нарушениями в функционировании электросети. Результатом может стать выход из строя дорогого оборудования, а что еще хуже – электротравма одного из жильцов.
Каких ошибок следует избегать:
- использовать некачественную продукцию без маркировки и сертификации;
- производить расчеты «один-в-один» – любые технические изделия и материалы необходимо приобретать с запасом;
- закладывать в проект монтаж обычных розеток для подключения варочных поверхностей, котлов, тепловых пушек;
- в деревянных домах планировать применение закрытой проводки – более сложной и подчиняющейся списку требований ПУЭ;
- проектировать коммутацию в одной распределительной коробке низковольтных и мощных силовых проводов;
- планировать соединение проводов опасными для дальнейшего обслуживания и эксплуатации скрутками; лучший вариант – готовые клеммы;
- составлять цепи из алюминиевых и медных проводов, а также использовать алюминиевую проводку.
Некоторые ошибки касаются неправильных расчетов. Например, штробы под кабель при закрытом способе монтажа должны закладываться на глубину 2-2,5 см, не меньше.
Неправильно располагать распределительные коробки внизу или на уровне человеческого роста. Их место – под потолком, в 20 см от подвесной конструкции или бетонной потолочной плиты
Нельзя подключать заземление розеток с помощью шлейфа, производить заземление на чугунные канализационные или стальные газовые трубы.
Если вы не знаете, как правильно провести электрическую проводку в доме, обратитесь в проектную организацию. Специалисты выедут на место и составят схему разводки, опираясь на конкретные условия монтажа.
Подготовка проекта электроснабжения дома
Чтобы приступить к разработке индивидуального проекта, необходимо получить в электроснабжающей организации (РЭС) технические условия. Они станут основанием для выполнения работ.
Таблица средней потребляемой мощности бытовых приборов.
Прежде всего высчитывается общая (сводная) мощность всех электрических приборов. Далее поэтапно разрабатывается схема электрики в доме своими руками:
- выполняется технический план всего домостроения. В схеме электропроводки в частном доме фиксируются места (точки) расположения электророзеток, выключателей, светильников, а также электроприборов с отдельным подключением;
- для каждой электроточки выбирается тип кабеля, ведущий к ним. Если используются выключатели с двумя клавишами и розетки с заземлением, то к ним подводят трехжильный кабель;
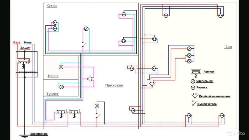
- на схеме разводки электропроводки в деревянном доме указываются места установки распределительных коробок. Рекомендуется для двух смежных комнат использовать одну коробку;
Пример схемы разводки электропроводки в деревянном доме.
- на схеме разводки электропроводки в частном доме отражается мощность каждого прибора. Если прибор имеет электродвигатель, величина указывается с учетом пусковой мощности электродвигателя;
- все осветительные устройства (люстры, бра и т.д.) подключаются в одну группу, а более мощные приборы (бойлеры, котлы, электропечи и т.д.) объединяются в другую группу. Для них предполагается подведение кабеля и подключение через отдельный автомат;
- на схеме отмечается расстояние от линии прохода кабеля до проема дверей, окон, а также расстояние от электроточек до пола и потолка. В дальнейшем это поможет избежать повреждения электропроводки при проведении ремонтных работ.
Схема электроснабжения должна учитывать все потребляемые мощности электроприборов.На заметку! Все повороты кабеля внутренней электропроводки должны быть выполнены исключительно под углом 90 градусов.
После этого выполняется расчет максимальной мощности, потребляемой всеми электрическими приборами при их одновременном включении. Определяют номинальную нагрузку на вводный (первый по ходу электропитания) автомат.
Составление электропроекта розеток
На чистом плане квартиры нанесите все планируемые розетки. Пока не соединяем их линиями, а просто наносим (схематично) планируемые розетки.

Дальше розетки нужно разбить на групповые цепи (группы). Можно рассчитать электропроводку и разбить ее на группы теоретически. Но можно воспользоваться практическими правилами разделения электропроводки на группы.
Практическое разделение электропроводки на группы
- Суммарная мощность одной группы розеток не должна превышать 4300 Вт. Такая суммарная мощность позволит запитать группу, кабелем 3×2,5мм2(медным). Защитить электропроводку каждой такой группы, должен автомат защиты 25Ампер или предохранителем 20Ампер.
- Для электроплиты запланируйте отдельную линию электропитания, 3×6мм2 (с мощностью плиты до 7300Вт), защитить линию для плиты нужно автоматом защиты 40Ампер или предохранителем 32 Ампера. Если плита имеет меньшую мощность, то достаточно кабеля 3×4 мм2.
- Учитывая все изложенные правила, розетки, нанесенные на план, соединяются в группы. На плане пишутся записи об автоматах защиты, например, группа1 – 25 Ампер- кабель 3×2,5 мм2, марка ВВГнг.
Если количество розеток в квартире небольшое, и розетки разных комнат попадают в одну группу, то между комнатами нужно запланировать установку распределительной коробки. Это меняет лишь тип разводки, но не меняет принципа составления электропроекта.
Зачем определять сечение?
В первую очередь, если провод будет слишком маленького сечения, то он не сможет выдержать большую нагрузку потребления.
Он будет часто нагреваться, что приводит к:
- Ухудшению изоляции.
- Повреждениям контактов на клеммах.
Это повышает риск короткого замыкания в разы.
Также не многие знают, что провода, различающиеся своим сечением, различаются также и ценами. Поэтому расчёт стоит делать и для того, чтобы не переплачивать за материал с избыточными параметрами.
Важно не забыть, что провода ещё и различаются по назначению, но в этом легко разобраться, если знать правильную раскладку цветов. Она предложена в таблице ниже
Она предложена в таблице ниже.
| Цвет провода | Назначение |
| Полосатый, жёлто-зелёный | Нулевой защитный проводник (заземление) |
| Голубой | Нулевой рабочий проводник |
| Чёрный, красный, коричневый, и все другие цвета, отличные от предыдущих. | Фазные проводники |
Основные правила хорошего плана
- Все розетки должны располагаться на высоте 30 см от чистого пола.
- Выключатели должны располагаться не ниже чем 90 см от пола.
- Розетки над рабочей поверхностью в кухне располагаются на высоте 80–100 см от пола.
- На рабочей поверхности необходимо минимум 4–5 розеток для подключения бытовой техники (комбайны, миксеры, блендеры и так далее).
- На кухне необходимо дополнительно предусмотреть розетки под вытяжку, холодильник, стиральную машинку, газовую или электроплиту, вытяжку, теплый пол (при наличии).
- В ванной комнате возле зеркала рекомендуется устанавливать 2–3 розетки герметичного исполнения для подключения фена, электрической бритвы, эпилятора и так далее.
- Также в ванной комнате необходимо предусмотреть розетки для подключения бойлера, теплого пола, стиральной машинки, фильтров для очистки воды.
- В местах где будет установлен телевизор (гостиная, спальня, детская и так далее) рекомендуется монтировать 4–5 розеток, 2–3 из которых будут снабжать оборудование (телевизор, тюнер, игровые приставки и так далее) 1 будет служить для подключения кабеля «Интернет» и еще 1-а для подключения антенного кабеля.
- Розетки в спальной комнате необходимо располагать по 2 штуки с каждой стороны кровати для удобства подключения зарядки мобильного телевизора или лампы на тумбочке.
- Также в спальнях рекомендуется монтировать с каждой стороны кровати бра с выключателем возле розетки для создания удобств при чтении книг.
- Выключатели лучше располагать с правой стороны от двери если Вы правша и с левой — если левша.
И так с планом расстановки розеток и выключателей разорались. Что же делать дальше? Дальше нам необходимо выбрать тип защиты.
Выбор схемы питания однокомнатной квартиры
Схема питания всей квартиры от одной группы
Итак:
- Если суммарная мощность всех наших электропотребителей не превышает 25А, то мы можем организовать питание всех потребителей от одной группы. Это наиболее простой и дешевый вариант, который наверняка и был реализован в вашей квартире еще на стадии строительства. Только выполнялся он, скорее всего, из алюминиевого провода. К его недостаткам можно отнести:
- Более низкую надежность схемы. Ведь в результате повреждения электропроводки на любом участке обесточится вся квартира.
- Сильная зависимость от работы мощных электроприборов (например, электронагревателей или бойлеров).
- Большее количество распределительных коробок в каждой комнате.
- Так как такая схема электропроводки однокомнатной квартиры не предполагает отдельного распределительного щита, то подключившись к автомату после счетчика, вы тянете питающий провод по всей квартире. Согласно наших расчетов это должен быть медный провод с сечением не менее 2,5 мм2 или его алюминиевый аналог. В местах подключения розеток и выключателей вы делаете распределительные коробки, в которых подключаетесь к питающему проводу.
- Для уменьшения количества распределительных коробок, которые снижают надежность нашей схемы, целесообразно подключать в каждой коробке сразу несколько электропотребителей. Все электрические подключения потребителей должны выполняться параллельно питающему проводу.
Вариант схемы питания квартиры от одной группы
Схема питания однокомнатной квартиры от нескольких групп
Итак:
- Если суммарная расчетная нагрузка на вашу однокомнатную превышает 25А, то любая инструкция по электроснабжению укажет на необходимость разделения нагрузок на группы. Кроме того разделение на группы часто выполняют, даже если суммарная нагрузка не превышает 25А. Делается это с целью выделения отдельной линии на крупный источник потребления энергии или в целях повышения безопасности и удобства электроснабжения.
- Группы обычно образуются в зависимости от характера нагрузок (например, освещение отделяется от розеток) либо по требуемой степени защищенности (например, группу электроснабжения ванной комнаты и кухни оборудуют УЗО, а группу питающую комнату и прихожую комнату — нет). Количество групп ограничивается только вашими финансовыми возможностями и целесообразностью.
- К недостаткам разделения питания квартиры на несколько групп можно отнести следующие:
- Удорожание суммарной стоимости схемы разводки. Причиной этого является использование большего количества материалов.
- Если выполняется монтаж скрытой проводки с разделением на группы, то для прокладки питающих линий потребуются значительно более глубокие штробы. Поэтому если вы выполняете работу своими руками, то трудоемкость такого процесса значительно выше.
- Необходимость монтажа распределительного шкафа в квартире.
https://youtube.com/watch?v=IvYrUS-IKTg
Вариант электроснабжения квартиры с двумя группами
При монтаже отдельных групп лучше выполнять их по очереди во избежание их случайного объединения. Кроме того следует соблюдать правила монтажа электропроводки, видео которых вы во множестве найдете в сети интернет.
Схема квартирного щитка
- По двум сделанным листам проекта, считаете, количество получившихся групп и по приведенным выше правилам определяете номиналы автоматов защиты и делается выбор автомата защиты.
- Все эти данные в любой форме наносите на лист бумаги, не забываете указать для каждой группы тип электрокабеля, его сечение и способ прокладки.
- Для «мокрых» бытовых приборов запланируйте установку УЗО, для дополнительной защиты человека от повреждения изоляции и утечки тока на корпус.
Пожалуй, это все! Как видите, нет ничего сложного. Электропроект квартиры своими руками, для личного пользования, под силу каждому.
Приведу, для примера, один простой проект электропроводки розеток и освещения квартиры.
Составление электропроекта для освещения
- Аналогично розеткам делаем проект для группы освещения. На нем наносим все планируемые светильники, выключатели.
- На группы освещение разделяем из следующих соображений. Одна группа освещения не более 2300Вт. Если рассчитать автомат защиты для такой группы, то получим номинал автомата защиты 16 Ампер, что соответствует предохранителям в 10Ампер. Электрический кабель такой группы 3×1,5 мм2. Замечу, что кабели меньшего сечения использовать в электропроводке квартиры нельзя (ПУЭ).
Два листа электропроекта готовы. Осталось сделать проект квартирного щитка. Правильно, проект щитка называется однолинейная расчетная схема. Но мы делаем электропроект квартиры своими руками, поэтому у нас будет простая схема щитка.
Необходимые материалы
По составленным схемам посчитайте необходимое количество выключателей и розеток. Не забудьте, что под каждый из этих коммутационных аппаратов нужен подрозетник, если планируется прокладка скрытой электропроводки в квартире. Также посчитайте, сколько понадобится распределительных коробок.
Чтобы посчитать количество провода, лучше всего намеченные на схеме коммутационные аппараты и распределительные коробки перенести на реальные стены. Затем выполнить разметку стен, то есть в прямом смысле слова нарисовать между ними пути пролегания проводов, при помощи рулетки всё измерить и посчитать общее количество. Имейте в виду, что разводка электропроводки в квартире выполняется строго по вертикальным и горизонтальным линиям, никаких поворотов наискосок быть не должно.
Хотелось бы дать один совет. Если полностью с нуля делается разводка электрической проводки в трёхкомнатной квартире площадью около 60-70 м2, то лучше покупать провод целой заводской бухтой, в которой 100 м. В магазинах это считается оптовой продажей и на неё будет скидка 10 %, причём если вы купите 98 м – это не опт, скидки не будет, а возьмёте на 2 м больше и прилично сэкономите.
По опыту профессиональных электриков для электропроводки квартиры из трёх комнат приобретайте 100 м трёхжильного провода сечением 1,5 мм2 (это будет прокладка осветительной проводки в квартире) и 100 м трёхжильного провода сечением 2,5 мм2 для запитки розеток.
Мощные электроприборы, типа водонагревателя или варочной панели, как правило, запитываются отдельной линией от вводного распределительного щитка через отдельный автомат. Для них лучше проложить трёхжильный провод сечением 4-6 мм2.
Ещё один важный нюанс, не забудьте посчитать провод с запасом на разделку жил в местах соединений и подключений коммутационных аппаратов. Принято оставлять запас провода на розетки, выключатели, светильники не менее 20 см. Если вы планируете в дальнейшем опустить потолки, то запас провода для светильников увеличьте до 50 см. На сборку распределительного щитка также оставляйте запас провода около 50 см.














































