Процесс разработки
Для разработки схемы электропроводки в квартире необходимо определить всех постоянных и периодически подключаемых потребителей электроэнергии. Кроме этого, надо учесть возможность увеличения количества потребителей в том или ином помещении.
По паспортным данным приборов нужно рассчитать токи потребления, исходя из мощности и напряжения питания устройств. После этого можно приступать к формированию групп электропроводки по видам и местоположению потребителей.

Если вы самостоятельно составляете схему электропроводки, то надо заранее определить, как на ней обозначаются те или иные элементы. Такую схему можно использовать для того, чтобы в дальнейшем передать ее профессионалам.
Это поможет им понять, где какие приборы вы хотите разместить, сколько использовать светильников и тому подобное. Хотя опытные электрики сами знают потребность в электроустановочных изделиях и правила их размещения, знание основных обозначений на плане или принципиальной схеме никогда не помешает.
Для тех, кто решил выполнить все работы от начала и до конца своими руками, схема будет неоценимым помощником при прокладке электропроводки.
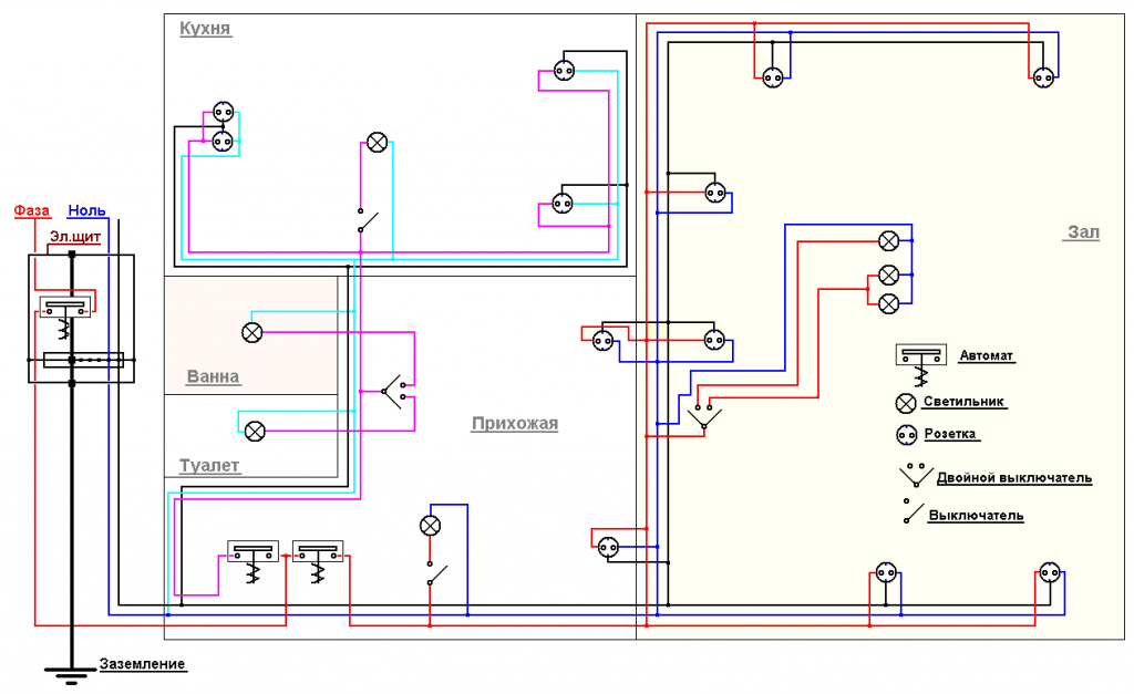
На схеме изображают план квартиры, отмечают центры комнат и расстояния от него до стен. Обычно по центру располагаются люстры или основные светильники. Надо также изобразить, в какую сторону открывается дверь, чтобы правильно разместить выключатели на схеме.
Учитывается расположение мебели и электрооборудования (духовки, стиральной машины, домашнего кинотеатра и тому подобное). Отдельные линии электропроводки удобно обозначать разными цветами.
Преимущества программирования различных схем электропроводки
Применение специализированного ПО позволяет исключить затруднительный процесс рисования. Действия выполняют в интуитивно-понятном интерфейсе графического редактора. При необходимости пользуются справочным разделом с подробным описанием типовых операций.
Нарисованную схему можно корректировать. Каждый проводок при увеличении изображения виден отчетливо. Допускается применение цветовой маркировки линий, дополнение плана примечаниями.
Ошибка в самостоятельном расчете может стать причиной короткого замыкания или другой аварийной ситуации. Неправильное вычисление длины кабеля сопровождается дополнительными затратами времени, денежных средств. Автоматизированный процесс исключает подобные проблемы. Даже при работе со сложными формулами результаты отображаются на экране компьютера непосредственно после ввода исходных значений.
Рекомендации электрика
Следует придерживаться основных правил при работе:
- на высоте 2,5 м укладывают горизонтальные переходы от распределительной коробки до розеток или выключателя;
- заведение жил проводится только вертикально или горизонтально;
- места соединений должны находиться только в монтажных коробках;
- для подземной прокладки кабеля нужно применять только целостный кусок с прочной броневой лентой;
- самой большой ошибкой является монтаж выключателя в разрыв ноля;
- разводку электропроводов запрещено производить возле поверхности из дерева, но, если это неизбежно, тогда используется изолирующий шланг или прокладка из асбеста и стали толщиной 0,2 – 0,5 мм.
Способы соединения проводов
Соединение проводов осуществляется в распределительной коробке. Используют несколько несложных вариантов соединения:
- скрутка: нужно зачистить на 4-5 см два провода, скрутить их между собой и накрыть колпачком из пластика. Колпачок служит дополнительной защитой и зажимом;
- соединение пайкой: концы проводов запаиваются паяльником припоем. Этот метод самый надежный;
- с помощью клеммных колодок: они позволяют соединять провода из разных металлов, например, медный и алюминиевый;
- пружинными клеммами: отлично подходит для соединения проводов с различным количеством жил или с одинаковым, но разного сечения. Самый быстрый способ.
Иногда используется несколько способов одновременно, в рамках одной энергосети.
Выбор типа
Частный дом может быть оснащен однофазным или трехфазным напряжением. Первый вариант предполагает напряжение в 220 Ватт, в соответствии с установленными нормами может быть предоставлено максимум от 10 до 15 килоВатт. Второй вариант предполагает, что к дому подводится напряжение в 380 Ватт. А максимально для этого варианта предоставляется 15 килоВатт.
Трехфазное соединение используют, если предполагается подключение оборудования с большой мощностью, например, электрических плит, отопительных котлов или духовок. В то же время, подключение трехфазного подвода предполагает соблюдение более высоких требований, поскольку травмоопасность будет более высокой.

В связи с этим, если в доме отопление не будет электрическим, то устанавливать три фазы не обязательно. Такого подхода следует придерживаться и при установлении электропроводки в гараже. Если оборудование не требует высокого напряжения, то и трехфазную сеть подключать не нужно.


После определения с необходимыми электроприборами, следует рассчитать, какое напряжение они потребуют. После определяются группы потребления, в соответствии с чем к разным комнатам будут подводиться разное количество линий.
После описанных манипуляций, стоит определиться с расположением щитка, которое регулируется только в части расположения на относительном состоянии от системы трубопровода. Затем устанавливается автомат и электричество подается в дом.

Если проводка была сделана самостоятельно, то нужно обратиться к специалистам, чтобы была проверена безопасность соединения. Некоторые отличия будет иметь электропроводка в квартире, что обязательно нужно учитывать.

Подготовка материалов
Чтобы закупить необходимые монтажные материалы и определить их количество, возьмите за основу составленную электросхему. Элементы управления, защиты и учета, располагаемые в щитке, на ней уже указаны, остается подобрать кабельную продукцию и подрозетники (выключатели и сами розетки можно приобрести позже). На этот счет рекомендации такие:
- Используйте для разводки электрики медный кабель марки ВВГ на 3 цельных жилы и его разновидности. Не берите алюминиевые и многожильные провода (например, ПВС), предназначенные для других целей.
- Медная электропроводка в квартире или частном доме, питающая осветительные приборы, должна иметь минимальное сечение 1,5 мм². Розеточную сеть нужно делать кабелем 2,5 мм², а присоединение заземляющего контура выполнять сечением 6 мм².
- Если необходимо провести наружную линию от столба к зданию, применяйте самонесущий провод СИП на 16 мм² и специальные подвесные кронштейны.
- Для скрытой прокладки кабелей используйте металлорукав либо пластиковую гофрированную трубу соответствующего диаметра (провода должны занимать не более 40% полости защитного рукава), фиксируемую на защелках или хомутиках.
- Не предусматривайте много одиночных комнатных розеток в разных местах, лучше поставьте пару блоков на 4—5 вилок. Для кухни вполне достаточно одной группы из 5 розеток.
- Расчет числа распаечных коробок ведется по представленной ниже схеме, где показан правильный монтаж проводки. Коробка ставится на каждом ответвлении от основной магистрали.

Перед расчетом количества кабельной продукции продумайте способ укладки электропроводки. Оптимальный вариант – развести проводники за потолочной и стеновой обшивкой из гипсокартона, в полу или под плинтусом. Такой подход позволит уберечь коммуникации от повреждений при последующих ремонтах и легко реализуется в однокомнатных и двухкомнатных квартирах панельных домов.

В деревянных домах, построенных из бруса либо по каркасной технологии, практикуется внутренняя разводка открытого типа – на изоляторах либо в пластмассовых каналах, как сделано на фото. В этом случае удобнее проложить сеть из плоской разновидности кабеля – ВВГ-П. Не забудьте и о слаботочных линиях – витой паре для интернета, сигнализации и так далее, их тоже надо развести по комнатам.
Также стоит упомянуть об электропроводке в стиле ретро, гармонично вписывающейся в интерьер любого деревянного жилища, в том числе и бревенчатого. Но учтите, что цена комплектующих втрое выше обычных материалов, а способ монтажа, показанный в видеосюжете, требует некоторых навыков.
Составление и согласование проекта
Наличие индивидуального проекта электропроводки для частного дома требуется в таких случаях:
- электропроводка в здании монтируется впервые;
- запланирована масштабная реконструкция дома с изменением существующей схемы прокладки проводов и мест установки мощного электрооборудования;
- необходимо значительное увеличение потребляемой мощности.
Для объектов частной собственности, в которых суммарная потребляемая мощность составляет менее 10 кВт — допускается разработка упрощенного чертеж-проекта прокладки электропроводки; более 10 кВт – необходимо разработать полноценный электрический проект.
К разработке проектной документации приступают после получения технических условий (ТУ) от той организации, что содержит на балансе линию электропередач, от которой предполагается получать электроэнергию. Для разработчика проекта выполнение требований и рекомендаций, изложенных в ТУ, обязательны.
Чертеж-проект прокладки электропроводки и комплект документов
Проект электрики для частного дома
В общем случае чертеж-проект должен наряду со схемой внешнего и внутреннего электроснабжения содержать достоверные данные о таких факторах:
- тип и место установки защитных автоматов;
- марки и сечения используемых проводов и кабелей;
- величина расчетной токовой нагрузки;
- приборы учета электроэнергии;
- способ подключения электропроводки к питающей электросети.
Кроме того в комплект документации должны входить:
- ситуационная схема размещения электрооборудования, прокладки кабельной продукции, а также заземляющих и зануляющих проводников;
- перечни необходимых материалов, комплектующих изделий и электрооборудования;
- пояснительная записка (при необходимости).
Пакет проектной документации должен содержать схему заземления дома
Полный комплект проектной документации, разрабатывается для частного дома, в котором суммарная электрическая мощность электрооборудования превышает 10 кВт. Должен содержать:
- схемы внешнего и внутреннего энергоснабжения;
- схему внутренней электропроводки с указанием марок кабельно-проводниковой продукции и способа их прокладки;
- схему устройств ввода;
- схему заземления и/или зануления (при необходимости);
- расчет электрических нагрузок;
- расчеты, подтверждающие правильность выбранных автоматов и УЗО;
- расчет учета электроэнергии.
Подбор плана под жилую площадь
Схема проводки для частного дома, квартиры и дачи будет отличаться.
Схемы электропроводки в частном доме своими руками
Будущие монтажные схемы основаны на плане частного дома. Электрическая схема состоит из электрической и монтажной частей. Основные элементы схематично нарисованы «для себя».
Основными элементами этой сети являются:
- Провода.
- Розетки.
- Выключатели.
- Счетчики.
- Предохранители и реле.
- Распределительные коробки.
- Вход внешнего шнура питания.
- УЗО.
- Точки подключения для мощных приборов.
- Потолочное и настенное освещение.
Начало в схеме берется бытовой от электрических щитов, к которым подходят линии электропередачи (обычно по воздуху), которые подает одно- или трехфазный ток снаружи.
Проводка в частном доме
Схема разводки электропроводки в квартире с примерами
Проектирование электропроводки в квартире на самом деле ничем не отличается от той же работы, выполненной в частном доме. При разработке схем электропроводки в квартире следует учитывать те же правила и положения. Разница заключается только в том, что в большинстве современных квартир распределительный щит установлен на месте входа. Он оснащен счетчиками электроэнергии и необходимым модульным оборудованием: главными и фазовыми выключателями. Внутренние кабели в квартире также присутствуют, но в некоторых случаях должны быть заменены или установлены с нуля. Также в однокомнатной квартире весь процесс будет существенно более простым.
В старых многоэтажных зданиях этот вид работ необходим, если электропроводка не соответствует современным требованиям, а в новых постройках обычно продают квартиры без внутренней сети. Во всех этих случаях принципиальная схема проводов в квартире должна быть нарисована для последующей установки.
Электропроводка в квартире
Дачный дом
Конструкция провода для загородных домов также следует общим правилам. Однако, поскольку эти объекты недвижимости не являются постоянными резиденциями, разработка концепции внутреннего провода имеет свои нюансы, которые можно резюмировать следующим образом:
- Загородные дома обычно расположены за пределами города. Шнуры питания в этой области имеют свои особенности. По сути, они были отлажены десятилетия назад и не предназначены для текущих уровней нагрузки. В результате источник питания прерывается, а сетевое напряжение резко возрастает или падает. Включение регулятора напряжения и надежного быстродействующего автоматического выключателя в электрическую схему позволяет устранить негативные последствия, вызванные такими факторами.
- Другой характеристикой загородного дома, которую необходимо учитывать при составлении схемы электропроводки, является временное проживание владельца. В большинстве случаев коттедж используется летом, а зимой закрыт. В это время провода и контакты будут сильно окислены, что приведет к поломке проводки. Поэтому на летних виллах рекомендуется проектировать открытую проводку, поскольку ее легче ремонтировать в случае поломки.
Во всем остальном проект электропроводки для дачи не отличается от той же схемы для квартиры или особняка, но он намного проще из-за небольшого размера здания и небольшого количества приборов.
Укладка кабеля в загородном доме
Подытожим
Итак, сделать электропроводку в доме своими руками — это непросто. Но задача выполнима, если хорошенько изучить вопрос, ознакомиться с существующими правилами и нормами, почитать рекомендации специалистов. Тем более, что далеко не каждый мастер, которому домовладельцы доверяют свою проводку, может справиться с заданием «на отлично». Приходится контролировать, поправлять или потом страдать от чужих ошибок. А для себя и своей семьи можно постараться все сделать максимально аккуратно и точно, с учетом всех существующих требований, и в первую очередь — требований безопасности.
Подготовительный этап
Не зависимо от того, делаете вы проводку в частом доме или квартире, начать стоит с организационных и подготовительных работ. Этап подготовки подразумевает следующие моменты:
- заготовляем стены и потолки;
- составляем подробную схему (электрическую, принципиальную);
- размечаем стены.


Места для ввода провода и питающих кабелей рассчитывается предварительно. Стоит позаботиться о выборе подходящего места для распределительного щита. К нему должен быть свободный доступ, а также защита от негативного воздействия погодных факторов.

Согласно с рекомендациями специалистов, щит стоит разместить в отдельном помещении вблизи от дома. Температура воздуха в помещении должна быть достаточно теплой. Расстояние от щита до земли (пола) составляет около полутора метра, что гарантирует свободный доступ к нему.
Также необходимо составить монтажную и электрическую схему, согласно с которой будут размещены электроприборы (светильник, розетка, выключатель). По окончанию, нанесите соответственные разметки на стены и потолок в помещении. Подробно измерьте и расчертите трассы, подводящие провода к этим приборам.

Подготовительные работы
На этом этапе выполняют следующие действия:
- определяют вид ввода — 3-фазный или 1-фазный;
- разрабатывают схему, рассчитывают предполагаемую мощность оборудования, получают технические условия на подключение;
- выбирают кабели, расходные материалы, приборы учета и защиты.
Выбор типа питания
В жилые дома подается напряжение 380 или 220 В. Максимальное энергопотребление для 1-фазной сети составляет 10 кВт, для 3-фазной — 15 кВт.
Последний тип сетей используется только для подсоединения мощных устройств, например, отопительных котлов, электрических плит, духовых шкафов. К разводке предъявляется больше требований.
Выполнять работы сложнее, что объясняется более высоким напряжением. Поэтому при электрификации небольших загородных домов используют 1-фазные схемы.
Расчет потребляемой мощности
Для этого нужно знать, какая техника будет устанавливаться в доме. Складывают показатели энергопотребления каждого прибора.
Средние мощности берут из таблицы.
| Название прибора | Мощность, Вт |
| телевизор | 300 |
| стиральная машина | 2500 |
| компьютер | 500 |
| принтер | 500 |
| утюг | 1700 |
| электрический чайник | 1200 |
| бойлер | 1500 |
| проточный водонагреватель | 5000 |
| дрель | 800 |
| перфоратор | 1200 |
| газонокосилка | 1500 |
| циркулярная пила | 2000 |
| кофемашина | 1000 |
| электролобзик | 700 |
| фен для сушки волос | 1200 |
| вентилятор | 1000 |
| холодильник | 600 |
| система освещения | 2000 |
| сварочный аппарат | 2300 |
| микроволновая печь | 1000 |
| электрический обогреватель | 1500 |
| духовой шкаф | 2000 |
| тостер | 800 |
При расчете суммарной мощности учитывают пусковые нагрузки, которые выше среднего энергопотребления. К полученному значению добавляют 20%.
Результат указывают в документах, подаваемых при получении разрешения и технических условий. Выделение заявленной мощности — лучший вариант. Однако чаще всего сетевая компания дает допуск не более, чем на 5 кВт.
Разбивка потребителей на группы
Все приборы, работающие на электроэнергии, делят на ветки.
При разбивке учитывают следующие рекомендации:
- В отдельную ветку выделяют осветительные устройства. Рекомендуется делать собственные линии для каждого помещения.
- Розетки также разбивают на группы. Количество элементов, подключаемых на 1 провод, зависит от сечения кабеля. Подсоединение более 5 розеток нежелательно.
- Для каждого мощного прибора укладывают отдельную линию. Это препятствует возникновению пожара, выходу техники из строя. В кухне придется развести 5-7 линий, поскольку в этом помещении сосредоточена большая часть приборов.
- Маломощные технические средства можно подсоединять к одной ветке.
- В комнаты проводят 2-3 линии. Одна используется для питания светильников. Ко второй подсоединяют розетки. Третья линия предназначена для обогревателя или сплит-системы.
- В дачном домике обустраивают 2-3 группы. Одна — для внутреннего освещения, вторая — для уличного. К третьей подключают все розетки.
- Каждую группу снабжают защитным автоматом. Рекомендуется устанавливать в щиток 3-4 запасных устройства. Это необходимо для добавления новой группы или разбивки уже существующей в будущем.
- При большой площади дома каждый этаж снабжают мощными автоматами, к которым подсоединяют защитные устройства групп.
Монтаж открытой проводки
Также в частном доме с помощью своих рук можно установить и открытую проводку (ее фото приводится ниже).
Обычно такой тип электропроводки устанавливается в середине вспомогательных хозяйственных помещениях, на фасадах частного дома и в подвале. Также ее часто используют и в жилых помещениях.
Если говорить о вспомогательных зданиях, то в них может использоваться многожильный электрокабель или большое количество одножильных электрокабелей. Первый тип кабеля монтируется на стену и прикрепляется к ней специальными зажимами. Одножильные электропровода нужно втягивать в гофрорукава.
Использование инсталляционных коробов
Если говорить об открытой проводке электрических коммуникаций внутри частного дома, то для ее монтажа целесообразно использовать инсталляционные коробы.

Инсталляционный короб для розеток
Эти короба имеют достаточно эстетичный вид и используются для монтажа электрической сети после того, как владелец завершил отделку и покраску стен. Благодаря им можно менять электропроводку без разрушения штукатурки стен.
Такие короба могут монтироваться вдоль потолка, пола или дверной коробки. Они могут иметь один, два или больше каналов. Конечно, каждый из этих каналов может быть использован для прокладки различных кабелей.
Материалом, из которого изготавливают инсталляционные короба, является или пластмасса или алюминий. Внутренняя сторона алюминиевого короба покрывается пластмассой.
Нижнюю сторону перфорируют. Стоит отметить, что использование этих коробов является очень выгодным, поскольку их можно легко резать и сгибать. Это дает возможность подгонять их под любые размеры комнат.
Размеры этих коробов могут быть разными. Очень большие короба желательно использовать в тех случаях, когда используется проводка для питания различных видов аппаратуры.
Для того чтобы они не выделялись на фоне интерьера, можно подобрать обшивку или крышку, которые имеют такой цвет, которые соответствует дизайну. Сверху над этими коробами устанавливаются розетки.
Следует иметь в виду, что каждая розетка, которая устанавливается вместе с открытой проводкой, должна обладать полностью защитным корпусом. Такая розетка монтируется прямо на стену. Такими же являются и требования к выключателям, которые будут использоваться в случае открытой электропроводки.
Использование напольной коробки
Довольно часто частные дома имеют комнаты с большой площадью. И в том случае, если есть необходимость размещения нескольких электроприборов на определенном расстоянии от стены и владелец не желает протягивать кабель по полу, можно встроить в пол напольную коробку. Конечно, кабель будет идти уже под полом.
Использование напольной коробки устранит наличие свободных проводов, которые могут валяться на полу и создавать препятствия во время движения. Такие коробки монтируют в полу и находятся на том же уровне, что и пол.
При этом крышка коробки может быть оформлена в стиле пола. В результате напольная коробка не будет препятствием и не станет вещью, которая портит дизайн. При этом она характеризуется герметичностью, что не создает никаких рисков при влажной уборке.
После того, как были сделаны все монтировочные работы, электропроводку нужно проверить. Этот процесс не должен ограничиваться простым включением светильника и проверкой, светится ли он.
Вам нужно определить, установлены ли все элементы, которые предусмотрены схемой, работают ли УЗО и автоматические выключатели, насколько качественным является соединение заземления. Также следует провести проверку надежности крепления выключателей, розеток и других элементов.
Когда этот процесс сделан, можно считать, что прокладка проводки является завершенной.
Распространенные ошибки при проектировании

Распространенной ошибкой является использование алюминиевых проводов
Стремление к экономии часто вынуждает владельцев строящихся или реконструируемых частных домов самостоятельно разрабатывать проект электропроводки. Однако за кажущейся простотой этой работы кроется достаточное количество проблем, игнорирование которых приводит к ошибкам, способным нарушить штатную работу домовой электросети. При этом возможно поражение жильцов электрическим током, а в отдельных случаях и возгорание электропроводки.
Проектируя схему электропроводки в частном доме, исполнителю нужно избегать повторения часто встречаемых ошибок:
- применение материалов и комплектующих изделий без маркировки, часто не сертифицированной для использования в стране;
- использование кабельно-проводниковой продукции с токопроводящими жилами из алюминия;
- включение в смету проекта розеток, не предназначенных для подключения электроплит, электрокотлов, водонагревателей и пр.;
- внесение в проект электропроводки деревянного дома прокладку проводов закрытым способом;
- коммутация силовых кабелей в одной распределительной коробке с маломощными линиями;
- использование вместо специальных клемм соединение проводов скруткой;
- расположение распределительных коробок на высоте человеческого роста.




































