Преимущество использования преобразователей напряжения
Благодаря тому, что инверторы обладают целым рядом положительных характеристик, их очень ценят при использовании для различных видов электротехники. Устройства работают бесшумно, не засоряют окружающую среду всевозможными выхлопами. Стоимость обслуживания подобных приборов является минимальной: выполнять проверку давления в двигателе нет необходимости. У инверторов достаточно незначительный механический износ, что позволяет использовать их различным потребителям. Инверторы 12 220 В работают на повышенных мощностях КР121 ЕУ, обладают повышенным КПД.

В процессе сборки инверторов с задающими устройствами в качестве мультивибраторов, достоинство преобразователей выражается в том, что прибор обладает доступностью и простотой. Размер изделий компактен, отремонтировать их не составляет сложности, а эксплуатировать можно даже при низкой температуре.
Мощный автомобильный преобразователь 12-220 50 Гц своими руками – 15 Июля 2014
| Еще год назад мною была опубликована схема самого простого преобразователя напряжения 12-220, с того дня забыл про этот инвертор и вот сегодня решил опять собрать и показать широкой публике основу его работы. |

Инвертор состоит из задающего генератора на 50 Герц (до 100 Гц), который построен на основе самого обычного мультивибратора. С момента публикации схемы наблюдал, что многие успешно повторили схему, отзывы довольно хорошие – проект удался.

Данная схема позволяет получить на выходе почти сетевые 220 Вольт с частотой 50Гц (зависит от частоты мультивибратора. На выходе нашего инвертора прямоугольные импульсы, но с выводами прошу не спешить – такой инвертор пригоден для питания почти всех бытовых нагрузок, за исключением тех нагрузок, которые имеют встроенный двигатель, который чувствителен к форме подаваемого сигнала.

Телевизор, проигрыватели, зарядные устройства от портативных ПК, нотбуков, мобильных устройств, паяльники, лампы накаливания, светодиодные лампы, ЛДС, даже персональный компьютер – все это можно без проблем питать от предлагаемого инвертора.


Несколько слов о мощности инвертора. Если задействовать одну пару силовых ключей серии IRFZ44 мощность порядка 150 ватт, ниже указана выходная мощность в зависимости от количества пар ключей и их типа
Транзистор Кол-во пар. Мощность (Вт) IRFZ44/46/48 1/2/3/4/5 250/400/600/800/1000IRF3205/IRL3705/IRL2505 1/2/3/4/5 300/500/700/900/1150IRF1404 1/2/3/4/5 400/650/900/1200/1500Max
Но и это еще не все, один из тех людей, который собрал сей прибор отписывался с гордостью, что ему удалось снять до 2000 ватт, разумеется и это реально , если использовать скажем 6 пар IRF1404 – действительно убойные ключи с током 202Ампер, но разумеется максимальный ток не может доходить до таких значений, поскольку выводы при таких токах попросту бы расплавились.

Инвертор имеет функцию REMOTE (ремоут контроль). Фишка в том, что для запуска инвертора нужно подать маломощный плюс от АКБ на линию, к которому подключены маломощные резисторы мультивибратора. Несколько слов о самих резисторах – все брать с мощностью 0,25 ватт – они не будут перегреваться. Транзисторы в мультивибраторе нужны довольно мощные, если собираетесь качать несколько пар силовых ключей. Из наших подойдут КТ815/17 а еще лучше КТ819 или импортные аналоги.


Конденсаторы – являются частотнозадающими, их емкость 4.7мкФ, при таком раскладе компонентов мультивибратора, частота инвертора будет в районе 60Гц. Трансформатор я взял от старого бесперебойника, мощность транса подбирается исходя от нужно (расчетной) мощности инвертора, первичные обмотки 2 по 9 Вольт (7-12 Вольт), вторичная обмотка стандарт – сетевая. Конденсаторы пленочные, с расчетным напряжением 63/160 и более вольт, берите та, что есть под рукой.

Ну вот и все, добавлю только, что силовые ключи при большой мощности будут нагреваться как печка, им нужен очень хороший теплоотвод, плюс активное охлаждение. Не забываем изолировать пары одного плеча от теплоотвода, во избежания КЗ транзисторов.

Инвертор не имеет никаких защит и стабилизацию, возможно напряжение будет отклоняться от 220 Вольт.
Скачать печатную плату с сервера
С уважением – АКА КАСЬЯН
Обсудить на Форуме
Изготовление автомобильного инвертора
Инверторное устройство, способное преобразовывать 12 вольт в 220, становится незаменимым во время путешествий на автомобиле. Многие виды бытовой техники смогут работать в отрыве от стационарных источников питания. Единственным серьезным ограничением является величина максимально допустимой нагрузки, находящейся в пределах нескольких сотен ватт. Конечно, можно воспользоваться и более мощными инверторами, но в этом случае наступит очень быстрая разрядка аккумулятора.
В зависимости от расходования тока, нагрузка бывает активной, с максимальным потреблением энергии, и реактивной, когда энергия, полученная от батареи, потребляется частично. Характер нагрузки необходим для того, чтобы рассчитать максимальную мощность. Например, самая большая нагрузка, планируемая к подключению, составляет 300 Вт. Сам же инвертор должен обладать мощностью на 25% больше. По расчетам мощность устройства выходит 375 Вт, поэтому наиболее близким по этому значению прибором будет инвертор на 400 Вт.
По такой же схеме рассчитывается преобразователь, изготавливаемый собственными силами. Устройство с нормальной сборкой или схема простого инвертора обеспечивает потребности в освещении, зарядке телефонов, подключении телевизора и других устройств первой необходимости. Как уже отмечалось, не рекомендуется пользоваться мощными приборами, которые очень быстро сажают АКБ.
Для изготовления простейшего преобразователя будут нужны силовые транзисторы и мультивибратор. Такие устройства могут нормально работать даже в условиях резких перепадов температур. В условиях жаркой погоды понадобится система дополнительного охлаждения транзисторов, чтобы избежать их перегрева и выхода из строя. В большинстве случаев можно обойтись обычным кулером от компьютера, установленным на радиатор охлаждения.
Сегодня в конструкциях инверторов уже не используются обычные трансформаторы, которые обеспечивали высокочастотные преобразования на 220В. В преобразователях применяются импульсные схемы, обеспечивающие такой же результат. Для самодельного устройства подойдет микросхема К561ТМ2 с двумя D-триггерами. Один триггер DD1 является задающим генератором, а второй – DD1.2 – служит делителем частоты. Преобразование напряжения осуществляется силовыми транзисторами КТ827 или КТ819. Более качественное преобразование выполняется полевыми транзисторами IRFZ44, выдающими максимально чистую синусоиду.
Для получения контура частотой 50 Гц используется вторичная обмотка с параллельно соединенными конденсаторами электролитического типа и нагрузка. Без этой нагрузки, подключаемой на выходе, устройство не будет работать. Только после подключения какого-либо потребителя, начнется преобразование напряжения из 12 вольт в 220. Существенным недостатком подобных схем является не совсем качественное выходное напряжение. Чтобы увеличить мощность устройства потребуются более эффективные, но и более дорогостоящие транзисторы. Конденсатор, подключаемый к выходу, рассчитывается на минимальное напряжение в диапазоне от 250 до 300 вольт.
Разновидности устройств
Преобразователи напряжения (инверторы) можно разделить на несколько видов, согласно которым их можно классифицировать по группам, в которых инверторы различаются по:
- Мощности:
- До 0,1 кВт – чисто автомобильный устройства, работающие от прикуривателя автомобиля.
- От 0,1 до 1,5 кВт – работают от аккумуляторной батареи, к клеммам которой, посредством переходников и кабелей, выполняется подключение устройства.
- Более 1,5 кВт – могут обеспечить создание малой бытовой электрической сети, важным условием успешной работы которой, является соответствие мощности устройства и мощности подключаемой нагрузки.
- По виду создаваемой синусоиды.
- С постоянной (нормальной) синусоидой – такие инверторы способны обеспечить подключаемую нагрузку качественным напряжением, соответствующим напряжению традиционной электрической сети, от внешних источников.
- С модифицированной синусоидой – у таких инверторов, форма сигнала несколько отличается от постоянной синусоиды, но на работы большинства бытовых приборов это не отражается. Исключение составляют сложные приборы, чувствительные к качеству напряжения (розжиг газового оборудования, медицинская и прочая техника, оснащенная сложной электроникой).
- По конструкции.
- Автомобильные – используются в различных видах транспорта, включение в сеть автомобиля осуществляется через разъем прикуривателя.
- Компактные – могут использоваться как автомобильные, так и переносные. В этом случае подключение выполняется к клеммам аккумулятора посредством соединительных проводов.
- Стационарные – имеют большой вес и обладают значительной мощностью. Работают с группой аккумуляторов для создания электрической сети, вне зависимости от внешних источников электроснабжения.
Простейший преобразователь своими руками
Самостоятельное изготовление аналоговых и цифровых преобразователей выгодно по следующим причинам:
- Низкая себестоимость. Детали для самодельных устройств находят в старой радиотехнике.
- Разнообразие. Существует много вариантов, которые можно изготовить своими руками.
Самодельные инверторы строят по стандартной схеме. В основе аппарата лежит задающий генератор. К нему напрямую или через согласующий трансформатор подключена одна или несколько пар транзисторов. Под действием импульсов они начинают поочередно переключаться. Сигналы попадают на повышающий трансформатор и достигают потенциала 220 вольт.
Необходимые материалы
В схемах простых преобразователей чаще всего применяют:
- биполярные транзисторы – КТ 805/819/817/815;
- составные – КТ 825/827;
- полевые – IRF3808/3205, IRL2505, IRFZ40.
Их можно заменить на подобные по характеристикам. Большинство домашних мастеров выпаивает детали для них из старых усилителей, магнитофонов, принтеров и другой аппаратуры.
Некоторые используют для построения инвертора микросхему КР1211ЕУ1. В ней уже встроено два канала для управления мощными транзисторными ключами.
В соответствии с выбранной схемой и дизайном понадобятся:
- конденсаторы и резисторы;
- трансформаторы и контура (готовые или самодельные);
- листы металла, пластика;
- толстые провода (не менее 3 мм²);
- крепежные детали.
Этапы работы
Перед началом построения преобразователя составляют план. Представляют или записывают ступени изготовления:
- Поиск. Найти схему и детали.
- Подготовить инструмент.
- Монтаж. Навесной или на плате (придется делать самостоятельно или заказывать).
- Намотка трансформатора, если нет готового.
- Сборка из листов винтов или болтов коробки для корпуса прибора.
- Подсоединение проводников для подключения к аккумуляторам и аппаратуре.
Преобразователь 12 в 220 Вольт в машину: какой лучше выбрать из представленных на рынке — обзор вариантов
Сейчас на рынке дополнительного оборудования для автомобилей широко представлены разнообразные инверторы 12/220 Вольт. Перед их приобретением следует, прежде всего, определиться для каких целей вы будете его использовать, какие конкретные электроприборы будете подключать.
Далее необходимо подсчитать или определить мощность потребления таких устройств. Если вы планируете одновременно снабжать электроэнергией несколько устройств, мощности надо суммировать.
Как заявляет производитель, преобразователь напряжения ALCA 313100 12/220В имеет номинальную мощность 150 Вт, а пиковую — 300 Вт.

Учитывая невысокую стоимость устройства (порядка 2000 рублей), не следует рассчитывать на его европейское происхождение. Питание производится от разъема прикуривателя. В характеристиках устройства указаны максимальные входные параметры – 12В/15 Ампер. Нетрудно посчитать максимальную мощность, перемножив 12 на 15: чуть более 180 Ватт. То есть при пиковой нагрузке 300 Вт входные цепи могут не выдержать. Кроме этого, обычно прикуриватель имеет по цепи питания предохранитель номиналом 15 – 20 Ампер. Поэтому при подключении более мощных преобразователей он часто выходит из строя.
Вообще, не стоит выбирать модели мощных преобразователей с питанием от разъема прикуривателя: это ненадежно и опасно — может воспламениться электропроводка, не рассчитанная на мощную нагрузку!
Герметичный автомобильный инвертор Сибконтакт ИС2-12-300Г имеет номинальную мощность 300 Ватт.

Он подключается к электрооборудованию автомобиля отдельной проводкой. Лучше это сделать непосредственно от аккумуляторной батареи через предохранитель номиналом 30 – 40 Ампер.
Герметичность устройства является плюсом с точки зрения минимизации рисков попадания внутрь его влаги и посторонних предметов. Однако при этом значительно уменьшается вентиляция элементов преобразователя, при постоянной мощной нагрузке он перегревается.
Видео — обзор автомобильного инвертора Сибконтакт ИС2-12-300Г:
Такой преобразователь может обеспечить питание ноутбука, бытовых электроприборов, электродвигателей небольшой мощности. Форма выходного напряжения приближается к синусоидальной, это большой плюс.
Кроме этого, Сибконтакт ИС2-12-300Г имеет защиту от перегрузок, переполюсовки, тепловую защиту, защиту от полного разряда АКБ, режим энергосбережения. Стоимость преобразователя порядка 4000 рублей.
Более мощный автомобильный инвертор AcmePower AP-DS600 (600 Ватт) может запитывать электроинструмент небольшой мощности (лобзик, дрель и др.) Он удобен для работы в полевых условиях, проведении выездных мероприятий.

Форма сигнала выходного напряжения – модифицированная (ступенчаиая) синусоида. Имеет необходимые защиты по питанию и перегреву. КПД – более 90%, стоимость – более 4000 рублей.
AVS Energy IN-1500W мощностью 1500 Ватт предназначен для питания чуть более мощных электроустановок и оборудования.

Однако продавцы инвертора AVS Energy IN-1500W не рекомендуют долговременно нагружать устройство потребителями мощностью более 800 Ватт.
Пользователи, которые испытали работу этого инвертора также отмечают, что заявленные 1500 Вт данный автомобильный инвертор «не держит».
Видео — об автомобильном преобразователе напряжения AVS Energy IN-1500W:
Супермощный инвертор Сибвольт 3012 (3000 Ватт) предназначен для питания практически любого оборудования. Он имеет синусоидальный сигнал, соответственно, высокую стоимость – более 33000 рублей. Масса преобразователя около 7 килограммов.

В продаже есть преобразователи мощностью 5000 Ватт и более.
При работе таких устройств на максимальной мощности в цепях питания протекают токи порядка 200 – 400 Ампер. Такой ток потребляет во время запуска двигателя стартер. Поэтому провода электропитания и клеммы преобразователя должны быть не менее мощными, чем стартерные.
При токе нагрузки 250 Ампер (мощность преобразователя около 3000 ватт) аккумуляторная батарея емкостью 100 Ампер-часов разрядится минут за 20. Это следует учитывать, планируя использовать преобразователь для решения задач энергообеспечения.
Распространенные схемы
Чтобы преобразовать напряжение одного уровня в другое, используют импульсные преобразователи с установленными индуктивными накопителями энергии. Исходя из этого, различают три типа схем преобразования:
- Инвертирующие.
- Повышающие.
- Понижающие.
Во всех перечисленных схемах используются электрические компоненты:
- Основной коммутирующий компонент.
- Источник питания.
- Конденсатор фильтра, который подключают параллельно сопротивлению нагрузки.
- Индуктивный накопитель энергии (дроссель, катушка индуктивности).
- Диод для блокировки.
Комбинирование данных элементов в определенной последовательности позволяет построить любую из вышеперечисленных схем.
Простой импульсный преобразователь
Самый элементарный преобразователь можно собрать из ненужных деталей от старого системного блока компьютера. Существенный недостаток данной схемы — выходное напряжение 220В далеко от идеала по своей форме синусоиды, имеет частоту, превышающую стандартные 50 Гц. Не рекомендуется подключать к такому аппарату чувствительную электронику.

В данной схеме применено интересное техническое решение. Для подключения к преобразователю техники с импульсными блоками питания (например, ноутбук) используют выпрямители со сглаживающими конденсаторами на выходе из устройства. Единственный минус — адаптер будет работать только в случае совпадения полярности выходного напряжения розетки с напряжением выпрямителя, встроенного в адаптер.
Для простых потребителей энергии подключение можно осуществить напрямую к выходу трансформатора TR1. Рассмотрим основные компоненты данной схемы:
- Резистор R1 и конденсатор C2 — задают частоту работы преобразователя.
- ШИМ-контролер TL494. Основа всей схемы.
- Силовые полевые транзисторы Q1 и Q2 — используются для большей эффективности. Размещаются на алюминиевых радиаторах.
- Транзисторы IRFZ44 можно заменить близким по характеристикам IRFZ46 или IRFZ48.
- Диоды D1 и D2 также можно заменить на FR107, FR207.
Если в схеме предполагается использование одного общего радиатора, необходимо установить транзисторы через изоляционные прокладки. По схеме, выходной дроссель наматывают на ферритовое кольцо от дросселя, которое также извлекают из блока питания компьютера. Первичную обмотку изготавливают из провода 0,6 мм. Она должна иметь 10 витков с отводом от середины. Поверх нее наматывают вторичную обмотку, состоящую из 80 витков. Выходной трансформатор можно также изъять из ненужного ИБП.
Схема очень проста. При правильной сборке она начинает работать сразу, не требует точной настройки. Отдавать в нагрузку она сможет ток до 2,5 А, но оптимальным режимом работы будет ток не более 1,5 А — а это более 300 Вт мощности.
ИНТЕРЕСНО: В магазине подобный преобразователь стоит в районе 3-4 тысяч рублей.
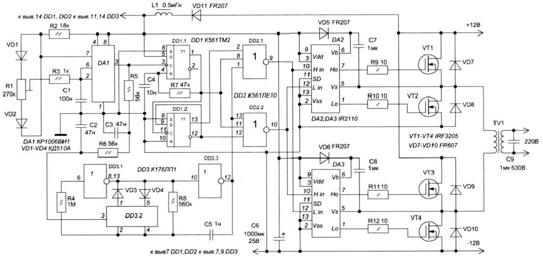
Схема преобразователя с выходом переменного тока

Данная схема известна еще радиолюбителям СССР. Однако это не делает ее неэффективной. Наоборот, она очень хорошо себя зарекомендовала, а главный ее плюс — получение стабильного переменного тока с напряжением 220В и частотой 50 Гц.
В качестве генератора колебаний выступает микросхема К561ТМ2, представляющая из себя D-тригер сдвоенного типа. Этот элемент можно заменить зарубежным аналогом CD4013.
Сам преобразователь имеет два силовых плеча, построенных на биполярных транзисторах КТ827А. Они имеют один существенный недостаток по сравнению с новыми полевыми транзисторами — данные компоненты сильно нагреваются в открытом состоянии, что происходит из-за высоких показателей сопротивления. Преобразователь работает на низкой частоте, поэтому в трансформаторе используют мощный стальной сердечник.
В данной схеме используется старый сетевой трансформатор TC-180. Он, как и остальные инверторы на основе несложных ШИМ-схем, выдает значительно отличающуюся синусоидальную форму напряжения. Однако этот недостаток немного сглаживается большой индуктивностью обмоток трансформатора и выходным конденсатором С7.
ВАЖНО: Иногда трансформатор может издавать ощутимый гул во время работы. Это говорит о неполадках в работе схемы
Сферы применения

Инверторы используются в различных ситуациях:
- В дальних поездках обеспечивают возможность подключения к аккумулятору автомобиля необходимых приборов (холодильника, электрических инструментов и т.д.).
- Преобразование энергии, полученной от альтернативных источников (например, от солнечных батарей).
- Резервное энергоснабжение дома на случай неожиданного отключения электричества.
- Источник энергии на загородных участках при отсутствии централизованной электрификации и т.д.
Для выполнения каждой из этих задач выбирают соответствующие модели преобразователей. Чаще всего инверторы 12/220 используются автомобилистами.
Устройства с входным напряжением 12 В и 24 В не являются взаимозаменяемыми!
Классификация
Основными критериями классификации этих приборов являются мощность, форма тока и входное напряжение. Выбор конкретной модели зависит от целей, с которыми приобретается устройство.
Для подключения к автомобильному прикуривателю используются простейшие компактные преобразователи небольшой мощности. От них могут получать питание гаджеты с низким потреблением электроэнергии (телефоны, ноутбуки, вентиляторы, фонарики).
Мощность инвертора, включаемого в прикуриватель, не должна превышать 150 Вт. В противном случае можно вывести из строя всю электропроводку автомобиля.
Преобразователи для питания приборов мощностью от 150 Вт присоединяют напрямую к клеммам аккумулятора. Чтобы снизить потери КПД, не рекомендуется использовать «крокодильчики», которые входят в комплектацию некоторых моделей. Для стабильного и надёжного подключения больше подойдут медные клеммы с винтовым соединением.
Номинальная и пиковая мощность

При выборе преобразователя следует суммировать мощность всех потребителей, которые будут к нему подключены. К полученному результату прибавляют ещё 20%, так как прибор не сможет долго работать на пределе возможностей. Кроме того, возможны потери вследствие плохого контакта в соединениях или низкого качества кабеля. Также нужно учитывать ёмкость аккумулятора.
Рассчитывать мощность инвертора необходимо по двум характеристикам: номинальной и пиковой. Первая из них определяет нагрузку, под которой прибор может работать длительное время. У бытовых моделей она обычно составляет от 60 до 1000 Вт. Однако существуют модификации, у которых этот показатель превышает 1 кВт. С их помощью можно обустроить мобильную мини-электростанцию. Их целесообразно покупать, например, для подключения электроинструментов.
Пиковая мощность характеризует максимальную нагрузку, которую инвертор может выдержать в течение короткого промежутка времени. Она варьируется в пределах 150 – 10000 Вт. Ток, потребляемый некоторыми электроприборами при начале работы, в несколько раз превышает номинальное значение
Выбирая преобразователь, нужно обязательно обратить внимание на этот момент, иначе подключенное к нему оборудование может не запуститься
Мнение эксперта
Кузнецов Василий Степанович
Если устройство используется при работающем двигателе автомобиля, ток его нагрузки не должен быть выше тока, вырабатываемого генератором.
Для бытовых нужд (например, путешествий на автомобиле) обычно бывает достаточно инвертора мощностью до 600 Вт. Этого хватит, чтобы включить холодильник, зарядить телефон, ноутбук или фонарик. Ток нагрузки такого прибора составляет примерно 50 А, что значительно меньше показателей современных автомобильных генераторов.
Форма тока

Важным критерием выбора преобразователя является форма тока, получаемая на выходе. От этого параметра зависит, какие приборы к нему можно подключить.
Существует два вида формы:
- Чистая (непрерывная) синусоида. Диаграмма тока представляет собой ровную синусоиду. Такие приборы обеспечивают безопасное подключение любого оборудования. В схему этих устройств входят дорогостоящие комплектующие, поэтому цена на них достаточно высока.
- Модифицированная (изменённая) синусоида. Диаграмма тока – ступенчатая. Такие инверторы нельзя использовать для подключения электроинструмента с асинхронными двигателями, компрессоров и приборов, восприимчивых к помехам. Оборудование либо вообще не запустится, либо будет работать в экстремальном режиме, что приводит к снижению КПД и сокращению срока службы. Преобразователи с модифицированной синусоидой подходят для питания ламп, обогревателей, коллекторных двигателей, телефонов, ноутбуков, телевизоров. Повысить качество работы можно за счёт дополнительной установки устройства плавного пуска.
Стоимость инверторов с чистым синусом достаточно высока. Приобретать их целесообразно только при необходимости подключить оборудование, несовместимое с модифицированной синусоидой.
Как сделать своими руками
Умея работать с паяльником и имея начальные знания в электротехнике и зная, как работают электронные устройства, можно изготовит преобразователь напряжения своими руками.
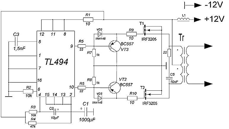
В зависимости от наличия радиодеталей и возможности их приобретения, схемы собираемого инвертора, могут быть различны. Наиболее просто изготовить выпрямитель на основе ШИМ-контроллера марки TLT494 (схема приведена ниже):

При такой конфигурации, устройство, после сборки, будет обладать следующими техническими характеристиками: мощность – до 0,3 кВт, сигнал на выходе – модифицированная синусоида, напряжение на выходе – 220 В, частотой несколько выше 50,0 Гц.
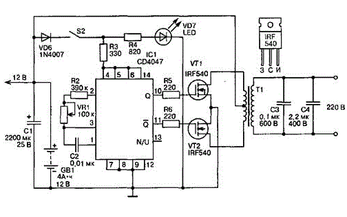
Используя генератор импульсов, в качестве которого может выступать микросхема КР1211ЕУ1, также можно собрать преобразователь напряжения. Подобная схема приведена ниже:

Мощность инвертора, собранного по этой схеме, может достигать 0,4 кВт.
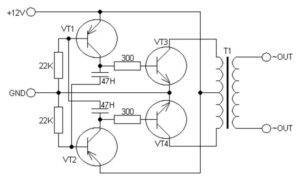
Преобразователь 12/220 В, на транзисторах, это еще один вариант самостоятельного изготовления подобного устройства. Вариант схемы, при использовании транзисторов, приведен на ниже следующем рисунке:

В данной схеме использованы транзисторы IRFZ44, которые в случае необходимости заменить на IRFZ40/46/48 или IRF3205/IRL3705, и транзисторы TIP41 (КТ819), которые также заменяемы, при необходимости, на КТ805, КТ815, КТ817 и подобные.
Собранная схема (устройство), обладает следующими характеристиками: мощность – до 0,3 кВт, входное напряжение — 3,5-18 В, выходное напряжение – 220 В, частотой 57 Гц, форма выходных импульсов – прямоугольная.
Достоинствами данной схемы являются: простота и возможность сборки даже человеку с начальными знаниями и умениями, малая стоимость комплектующих, компактные размеры монтажной платы и устройства в целом, возможность замены комплектующих.
Недостатками можно считать: в схеме не предусмотрена защита от токов короткого замыкания, КПД ниже, чем у изделий заводской сборки, при работе трансформатор шумит.
Полезные свойства аппаратов
Часто инверторы из 12 В в 220 В обеспечивают предохранение или ослабление функционирования информационных систем от качества сетей переменного тока. Если внезапно произойдет отключение электроэнергии, то с помощью запасной батареи и выпрямителя восстановится резервное питание и можно прекратить работу компьютера без потери необходимых данных.
В сложных и ответственных конструкциях эти устройства функционируют в более длительном и контролируемом режиме. Работа эта осуществляется как отдельно, так и параллельно с основной электрической сетью. Кроме того, инвертор может работать в качестве промежуточного звена в комплексе преобразователей.
Отличительной чертой в этом случае считается наличие высокой частоты напряжения — до 100 кГц. Для эффективной работы дополнительно используются полупроводниковые ключи, магнитные материалы и специальные контроллеры. Чтобы быть удобным для применения, инвертор должен обладать высоким коэффициентом полезного действия, надежностью и иметь компактные габаритные характеристики.
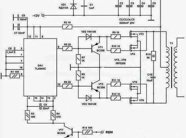
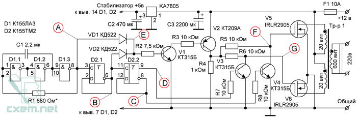
Подетальный разбор
В схеме установлен стабилизатор, который питает микросхему А1. Состоит он из цепочки: R3-VD1-C3, при этом в качестве стабилитрона (VD1) может быть использован любой аналогичный прибор с показателем стабилизации 8-10 вольт.
Обратите внимание, что конденсаторы С4 и С5 установлены параллельно. Если вы не нашли их такой емкостью, как показано на схеме, то можно сделать замену на аналогичные (лучше импортные) с емкостью 4700 мкФ
Конденсатор С6 – это элемент, подавляющий высокочастотные импульсы на выходе. Лучше всего для этого использовать марку К 73-17 отечественного производства или аналогичный зарубежного исполнения.

И последняя рекомендация или нюанс. Так как в сети на 12 вольт при потреблении 400 Вт будет образовываться ток силой 40 А, то необходимо будет рассчитать сечение используемых проводов. Особенно это касается кабеля, соединяющего аккумулятор и преобразователь. Учтите, что длина провода должна быть минимальной.
Как видите, сделать преобразователь с 12 вольт на 220В своими руками, не очень сложно. Схема проста, в ней минимизировано количество деталей, что снижает стоимость прибора в целом. Плюс более эффективная его работа.
Схемы устройств большей мощности
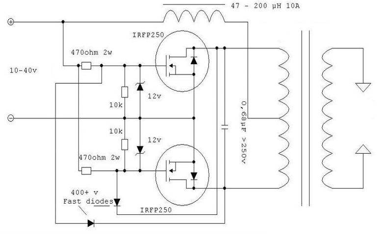
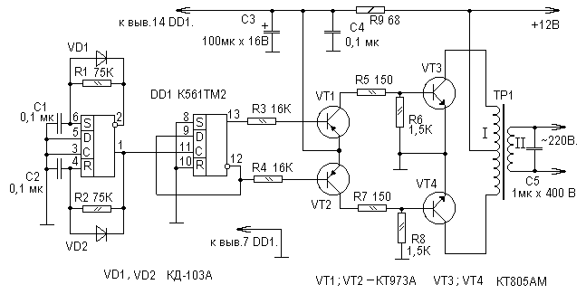
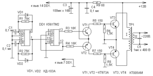
Преобразователь мощностью до 400 Вт

Схема состоит из задающего генератора (микросхема А1 — КР1211ЕУ1, зарубежного аналога не имеет — это задающий генератор с двумя выходами: прямым и инверсным, соответственно 4 и 6), двух ключей (полевики VT1 и VT2), трансформатора Т1 (повышающего).
Вывод 1, когда на него подается высокий уровень сигнала, останавливает генератор, в этой реализации не использован, в схеме на него подается сигнал постоянного низкого уровня.
Частота генерации определяется R1 – C1, надежный запуск генератора обеспечивают R2 – C2. Стабилизатор (элементы R3, VD1, C3, стабилизация 8-10 В) питает микросхему.
На выходе — двухтактный каскад: два мощных полевых транзистора IRL2505 (при нагрузке до 200 Вт радиаторы не требуются, если возможна большая нагрузка — радиаторы обязательны).
Трансформатором может быть какой-угодно сетевой с двумя обмоткми на 12 В требуемой мощности, лучше тороидальный, можно другой, но должно соблюдаться следующее условие: по мощности трансформатор должен превышать предполагаемую нагрузку в 2 (это если тороидальный сердечник) – 2.5 раза. Пример: если нагрузкой будут 100 Вт – нужна мощность 250 Вт, если тороидальный — 200 Вт.
Конденсатором С6 (он сглаживает импульс) — может быть К-73-17 либо подобный, напряжением 400 В или выше
Когда мощность потребления большая, ток с 12 В может превышать 40 А, вот почему на сечение и длину шины питания необходимо обратить внимание
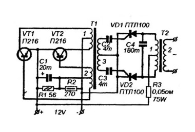
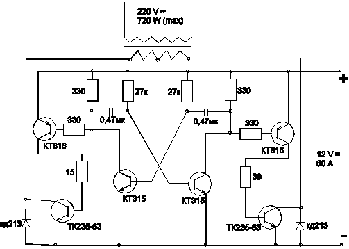
Мощный преобразователь напряжения с 12 В на 220 В
Предназначен для нагрузки до 1000 Вт, требующей переменного напряжения 220В. Использованы старые транзисторы П216, которые радиолюбители еще могут найти в своем хозяйстве.

В качестве задающего генератора здесь используются транзисторы VT1, VT2 и трансформатор Т1 – задается частота 200 Гц. Вторичная обмотка Т1 сигнал через конденсаторы отправляет к электродам тиристоров VD1, VD2, которые создают импульсное напряжение в первой обмотке трансформатора Т2.
Неполярный конденсатор С4 (его емкость) подобран так, что его напряжение поочередно закрывает тиристоры. Резистором R3 защищаются цепи 12 В от перегрузки во время открывания тиристора.
У трансформатора Т1:
- у сердечника – пластина Ш16Х10;
- в обмотке 1 – 40+40 витков ПЭЛ 0.8;
- в обмотке 2 – 10+10 витков ПЭЛ 0.3;
- в обмотке 3 – 20+20 витков ПЭЛ 0.3.
В трансформаторе Т2:
- в сердечнике – пластина Ш50Х60;
- в обмотке 1 – 40+40 витков проводом 3 мм в диаметре;
- в обмотке 2 – 460 витков, провод ПЭЛ 0.8.
Использование тиристоров КУ202 позволит собрать подобный преобразователь меньшей мощности.
Также можно применить новые кремниевые транзисторы, в этом случае требуется корректировка режима постоянного тока.
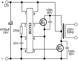
Схема инвертора мощностью 300 Вт
Ниже приведена уменьшенная схема, полноразмерная схема для более комфортного просмотра здесь.

Достоинства:
- беспроблемная работа при нагрузке до 300 Вт;
- возможна нагрузка до 650 Вт (при сильном нагреве проводов и падении напряжения до 190 В).
Недостатки:
- сложность, требуется импортная комплектация;
- более высокая стоимость.
Трансформатором может послужить импульсный блок питания (нерабочий советский телевизор в самый раз). Нужно перемотать, сточить зазор на феррите (если из двух таких трансформаторов взять по одной половинке феррита, ничего точить не придется).
В трансформаторе преобразователя возможно использование двух колец, оба 40х25х11, склеенных вместе. Первичная – та же, что в ТПИ-3, вторичная – на 60 витков.
Первичная – в двух обмотках 3 повода на 0.8 у плеча – в одном плече 5 витков и во втором плече 5 витков.
Вторичная – два провода на 0.8. При наматывании используется метод проверки. Вначале половину вторичной — два провода 0.8 + изоляция, затем первичную два плеча, опять изоляция, еще раз вторичная – ее подгоняем для нужного вольтажа (230 В).
В качестве корпуса лучше использовать компьютерный блок питания АТХ, в нем есть кулер, который лучше оставить и применить для охлаждения при повышенной нагрузке.. Ниже показаны фотографии сделанного устройства.
























































