Как сделать простой усилитель
Проще сделать усилитель, имея под рукой готовую схему. Стоит учитывать, что количество и расположение ножек на разных устройствах отличается. На бумаге они обозначены пронумерованными точками по периметру квадрата, представляющего микросхему.
На деле они могут располагаться с одной или двух сторон устройства
Поэтому важно убедиться, что нумерация понята верно, иначе возрастает вероятность совершить ошибку при подключении
Некоторые модели микросхем имеют обозначения, не дающие использовать их в перевернутом виде. На такие указатели тоже следует ориентироваться.
При использовании устройства с восьмью лапками можно работать по следующему алгоритму:
- На лапку 6 фиксируется проводок. Другой его конец паяется к выключателю. Второй его контакт соединяется с коннектором кроны. Провод идёт на плюс.
- К пятой лапке паяется конденсатор плюсовым контактом. Минус элемента направляется к динамику.
- В качестве альтернативы некоторые отказываются от соединения конденсатора и динамика напрямую для безопасности последнего.
- Для этого к укороченному контакту конденсатора добавляется проводок, который в свою очередь соединяется с плюсовым контактом динамика.
- Минусовой контакт динамика следует припаять к лапкам 2 и 4.
- Третья лапка соединяется с резистором, ко второй ножке которого паяется провод, ведущий к мини джеку, к его плюсу.
- При использовании двухконтактного мини джека нужно объединить каналы, ведущие к каналам, и припаять их к проводу, ведущему от резистора.
- Минус джека соединяется с минусом динамика.
- В завершение остаётся объединить минус коннектора с минусом динамика.
В результате получится основа, которую можно использоваться в качестве основы для портативной колонки. Использование простых систем также удобно для подключения наушников, компьютера, телефона и другого устройства.
Резисторы
Качественный ламповый усилитель Hi-End – это ретроприбор. Конечно, детали для его сборки должны быть соответствующие. Вместо резистора может подойти углеродный и проволочный элемент. Если вы не жалеете средств на разработку этого прибора, следует применить прецизионные резисторы, которые довольно дорого стоят. В ином случае применимы МЛТ-модели. Это довольно неплохой элемент, о чем свидетельствуют отзывы.
Ламповые усилители Hi-End также применимы с ВС-резисторами. Их изготавливали около 65 лет назад. Отыскать такой элемент довольно просто, достаточно всего лишь прогуляться по радиорынку. Если вы применяете резистор с мощностью больше 4 Ватт, нужно выбирать проволочные эмалированные элементы.
Принципиальняа схема усилителя
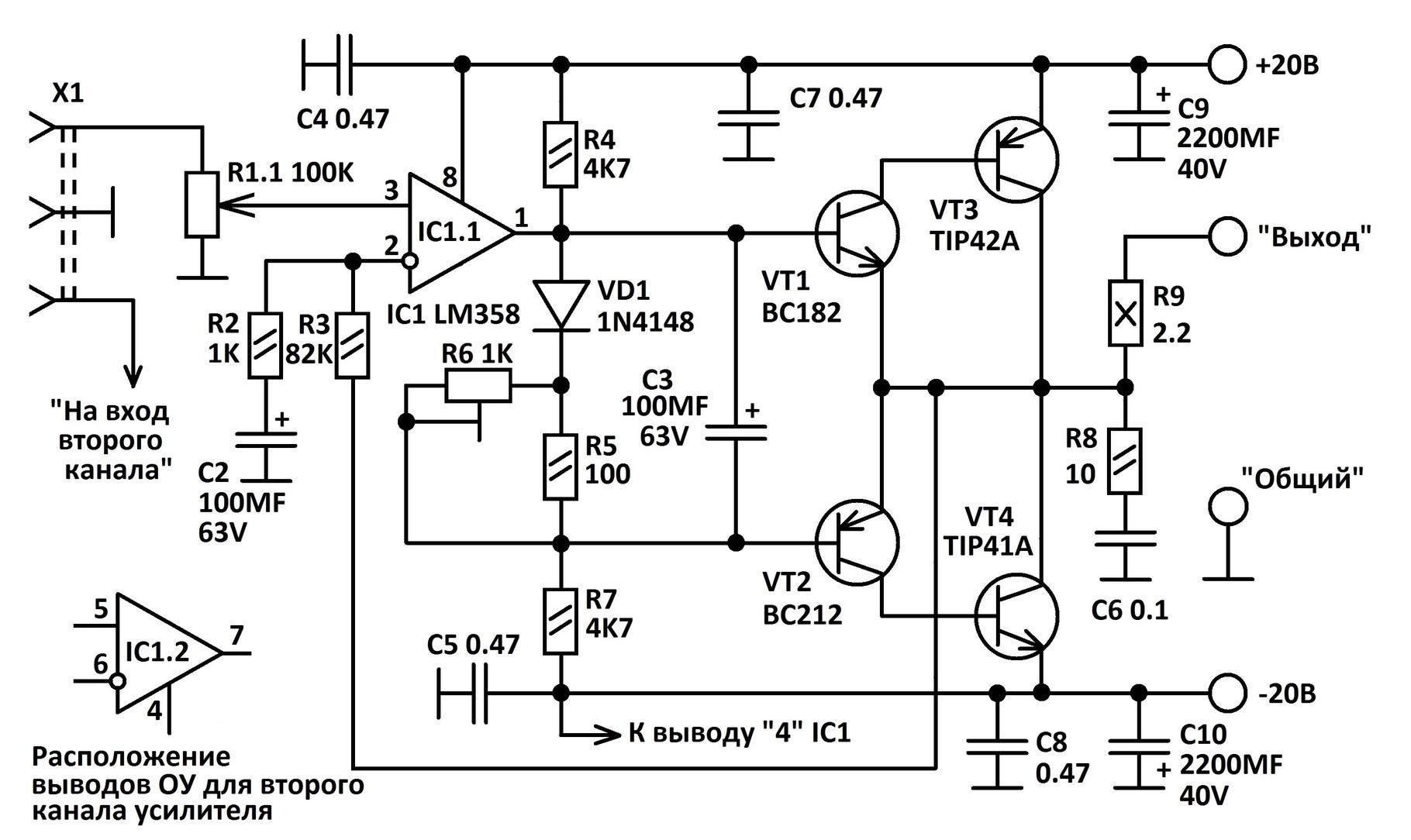
Изначально мною был построен усилитель НЧ на мощных транзисторах П210в, качеством и звучанием которого я остался очень доволен. Через некоторое время я решил соединить лампы и транзисторы. Идея не нова и изрядно потертая. Много конструкций было найдено на просторах интернета, но из всего множества схем была найдена только одна схема лампы плюс германий, да и то как мне показалось неоправданно-мудреная. Я решил подойти иначе к постройке задуманного усилителя взяв за основу классическую двухтактную схему, на основе которой строились все усилители со времен появления транзисторов и схему ремейк, лампа плюс полевой транзистор. Как видно из схемы ламповая часть с транзистором осталась без изменений.

Эта схема предлагается многим радиолюбителями как ламповый усилитель для наушников. В последствии оказалось очень удобно иметь ламповый усилитель НЧ для наушников и на акустику — построенный на транзисторах. Схема в особом описании не нуждается, при правильной сборке все начинает работать сразу. Для удобства мною была поставлена кнопка на две пары контактов для отключения транзисторной части от ламповой, что в свою очередь избавило от необходимости отключать колонки от усилителя при использовании наушников. Но при желании можно одновременно слушать и ухи и колонки — кому как нравится.
Примеры схем усилителей звука
В первую очередь надо определить, на какой элементной базе будет выполняться усилитель. В настоящее время большая часть УНЧ собирается на полупроводниковых приборах. Конструкции на их основе получаются более компактными, не требующими громоздких источников анодного напряжения (от нескольких десятков вольт для ламп в предварительных каскадах до нескольких сотен вольт в оконечных).
Существуют адепты «теплого лампового звука», считающие, что вакуумные приборы дают более чистое звучание, приближенное к естественному. На самом деле лампы искажают исходную фонограмму больше, чем транзисторы, но эти искажения звучат приятнее для человеческого уха. Здесь каждый делает свой выбор самостоятельно.
Усилитель на дискретных элементах
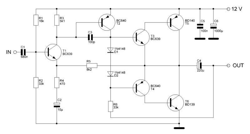
УНЧ на 6 транзисторах питается от источника постоянного напряжение 12 вольт и развивает на нагрузке 4..6 Ом мощность до 3 ватт, что вполне достаточно для озвучивания небольшого помещения. Транзисторы выходного каскада T5 и T6 надо установить на небольшом радиаторе. Эту пару можно заменить отечественными элементами КТ814 и КТ815.

Схема транзисторного усилителя
УНЧ на LM386
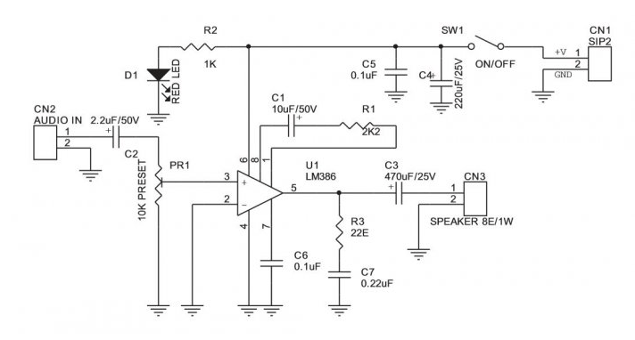
Простой УНЧ можно собрать на микросхеме LM386. Обычно, из нее делают усилители низкой частоты для приемной аппаратуры или небольших плейеров, но она подойдет и для других целей.

Схема УНЧ на LM386
Схема работает от однополярного источника питания напряжением от 6 до 16 вольт. Налаживания схема не требует. Потенциометром на входе устанавливают нужный уровень громкости. Цепочка между выводами 1 и 8 определяет коэффициент усиления схемы. В данном случае он равен 50. Максимально можно установить и 200, убрав резистор R1 (C1 подключить между выводами 1 и 8), но особого смысла в этом нет. Наибольшая мощность, выдаваемая LM386 – 1 Вт при напряжении питания 16 вольт, и повысить мощность возможности нет. Корпус микросхемы не предполагает установки на теплоотвод.
Схема мощного усилителя

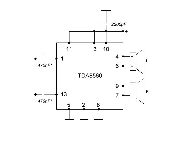
Мощный усилитель на TDA8560
Этот стереофонический усилитель при однополярном питании 12 вольт и минимальной обвязке может выдать мощность до 40 ватт (на нагрузке 2 Ома)! Такой уровень питающего напряжения делает удобным применение схемы в составе автомобильной акустической системы.
Простой усилитель на микросхеме

Усилитель на TDA2003
Заслуженной популярностью у любителей звукотехники пользуется микросхема TDA2003 (К174УН14). На ней можно собрать несложный УНЧ с неплохими характеристиками. На нагрузке 4 Ома такой аппарат может выдать до 5 ватт нагрузки. Схема требует однополярного питания, напряжение которого можно варьировать в пределах 8..18 вольт. С увеличением напряжения растет и мощность, но надо следить, чтобы оксидные конденсаторы выдерживали такое напряжение. Они должны быть рассчитаны на уровень БП с хотя бы небольшим запасом.
Я выбрал советские лампы и китайскую сборку
Самый простой ламповый усилитель собирается на советских лампах типа 6ж«Х», где Х — цифра от 1 до 12. В зависимости от конкретной цифры, меняется звучание готового устройства и некоторые условия настройки, не критичные для готового изделия.
Преимущество этой схемы — невероятная простота и возможность отказаться от громоздкого трансформатора — лампы этого типа можно питать не переменным, а постоянным током! Вот с этого и начинается «дешево и сердито».
К тому же, лампы этого типа до сих пор выпускаются (завод восстановлен американским бизнесменом). Да и раньше были очень распространены: на любом рынке их можно покупать десятками. Кроме того, их можно заменить на не менее распространенные E180F или 6688. Китайские производители выпускают на базе этих ламп множество готовых аудиорешений различного назначения.
Схема блока питания и софтстарта

Что получается? После включения усилителя первые 30 секунд греются накалы, потом в течение примерно 45с плавно нарастает анодное напряжение, а затем включается индикатор уровня сигнала на передней панели, сигнализируя о готовности усилителя к работе. Оба реле после всех манипуляций остаются в отпущенном состоянии. Кстати, об индикаторе. Его схема вот такая.


Далее, путем нехитрых манипуляций с разделочными досками под бамбук, а также деревянными брусочками и дощечками, я облагородил внешний вид.

Заднюю стенку сделал из текстолита толщиной 4 мм и покрасил в серый цвет. В такой же цвет покрасил и шасси, а спреди приклеил две пластиковые накладки, вырезанные из днища старого, разобранного на части, сканера.

Когда сверлил в доске-панели отверстия под лампы, то дал маху с их разметкой. Лампы стали не по центру этих отверстий, поэтому пришлось закрыть это безобразие кольцами. Наш токарь попотел, пока их сделал. Ну, ничего, зато так даже красивее получилось.

Заодно заставил его и ручку для регулятора громкости выточить.

Отсек блока питания задумал закрыть зеркалом, а индикатор – тонированным стеклом. Знакомый зеркальщик помог мне с этим, вырезав панели из отходов по размерам.

Потом я не удержался, и сделал светодиодную подсветку на зеркало. Вот вид снизу и сзади.

Проектировка печатной платы
Спроектирована печатную плата усилителя через онлайн-программное обеспечение.

Эта печатная плата предназначена для одного канала, поэтому если делаете стереоусилитель, то нужно собрать две одинаковые платы.
Советы по разводке печатной платы
Существует четыре основных принципа, которые учитывайте при разработке печатной платы УМЗЧ:
- Ток, протекающий через проводник, создает магнитное поле которое может генерировать ток в параллельном проводнике.
- Ток, протекающий в проводящей петле, создает магнитное поле. Величина тока пропорциональна площади внутри петли.
- Индуктивность препятствует протеканию тока. Длинные и тонкие дорожки имеют большую индуктивность чем короткие, толстые.
- Конденсатор последовательно с индуктивностью создает резонансный контур.
Дорожки ведущие к неинвертирующей петле входа и обратной связи, должны быть проложены далеко от источника питания и аудиовыхода, чтобы предотвратить появление сильных токов в слаботочных дорожках. Если прокладка дорожек с малым током вблизи путей с сильным током неизбежна, используйте их под углом 90 °, но никогда не параллельно.
Если разместите клеммы для цепей с высоким и низким током на противоположных сторонах печатной платы, их будет проще расположить далеко друг от друга.
Поскольку заземление питания и сигнальное заземление необходимо держать раздельно, на нижней стороне печатной платы есть две плоскости заземления которые не связаны электрически. Одна земля несет заземление питания, а другая земля несет заземление сигнала. На верхней стороне печатной платы пути источника питания, выход и цепь Зобеля проложены через плоскость заземления. Трассировки контуров входа и обратной связи проходят через плоскость заземления сигнала.
Чтобы уменьшить влияние индуктивности, лучше чтоб все пути были как можно короче
Это особенно важно для развязывающих конденсаторов блока питания, контура обратной связи и Зобеля. Все они размещены как можно ближе к контактам микросхемы, чтобы сократить длину
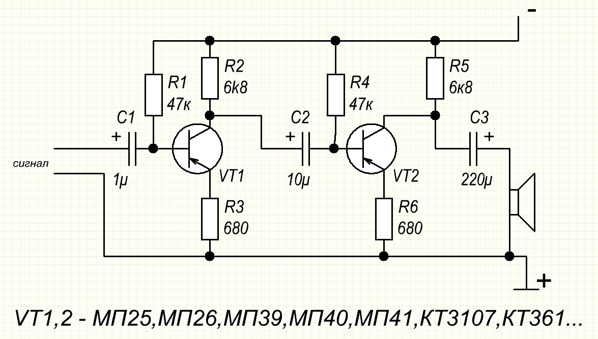
Простой усилитель на одном транзисторе
Простейший УНЧ, выполненный по схеме с общим эмиттером, показан на рис. 1. В качестве нагрузки использован телефонный капсюль. Допустимое напряжение питания для этого усилителя 3…12 В.
Величину резистора смещения R1 (десятки кОм) желательно определить экспериментально, поскольку его оптимальная величина зависит от напряжения питания усилителя, сопротивления телефонного капсюля, коэффициента передачи конкретного экземпляра транзистора.
Рис. 1. Схема простого УНЧ на одном транзисторе + конденсатор и резистор.
Для выбора начального значения резистора R1 следует учесть, что его величина примерно в сто и более раз должна превышать сопротивление, включенное в цепь нагрузки. Для подбора резистора смещения рекомендуется последовательно включить постоянный резистор сопротивлением 20…30 кОм и переменный сопротивлением 100… 1000 кОм, после чего, подав на вход усилителя звуковой сигнал небольшой амплитуды, например, от магнитофона или плеера, вращением ручки переменного резистора добиться наилучшего качества сигнала при наибольшей его громкости.
Величина емкости переходного конденсатора С1 (рис. 1) может находиться в пределах от 1 до 100 мкФ: чем больше величина этой емкости, тем более низкие частоты может усиливать УНЧ. Для освоения техники усиления низких частот рекомендуется поэкспериментировать с подбором номиналов элементов и режимов работы усилителей (рис. 1 – 4).
Усилители мощности
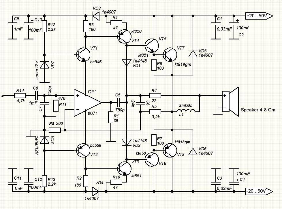
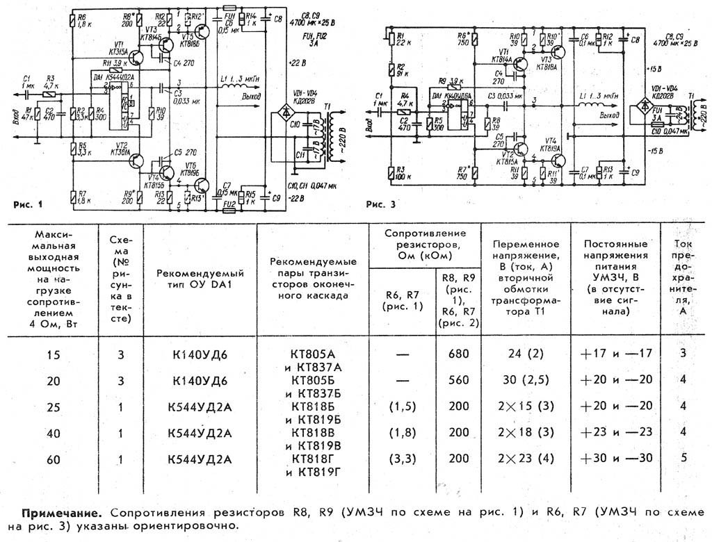
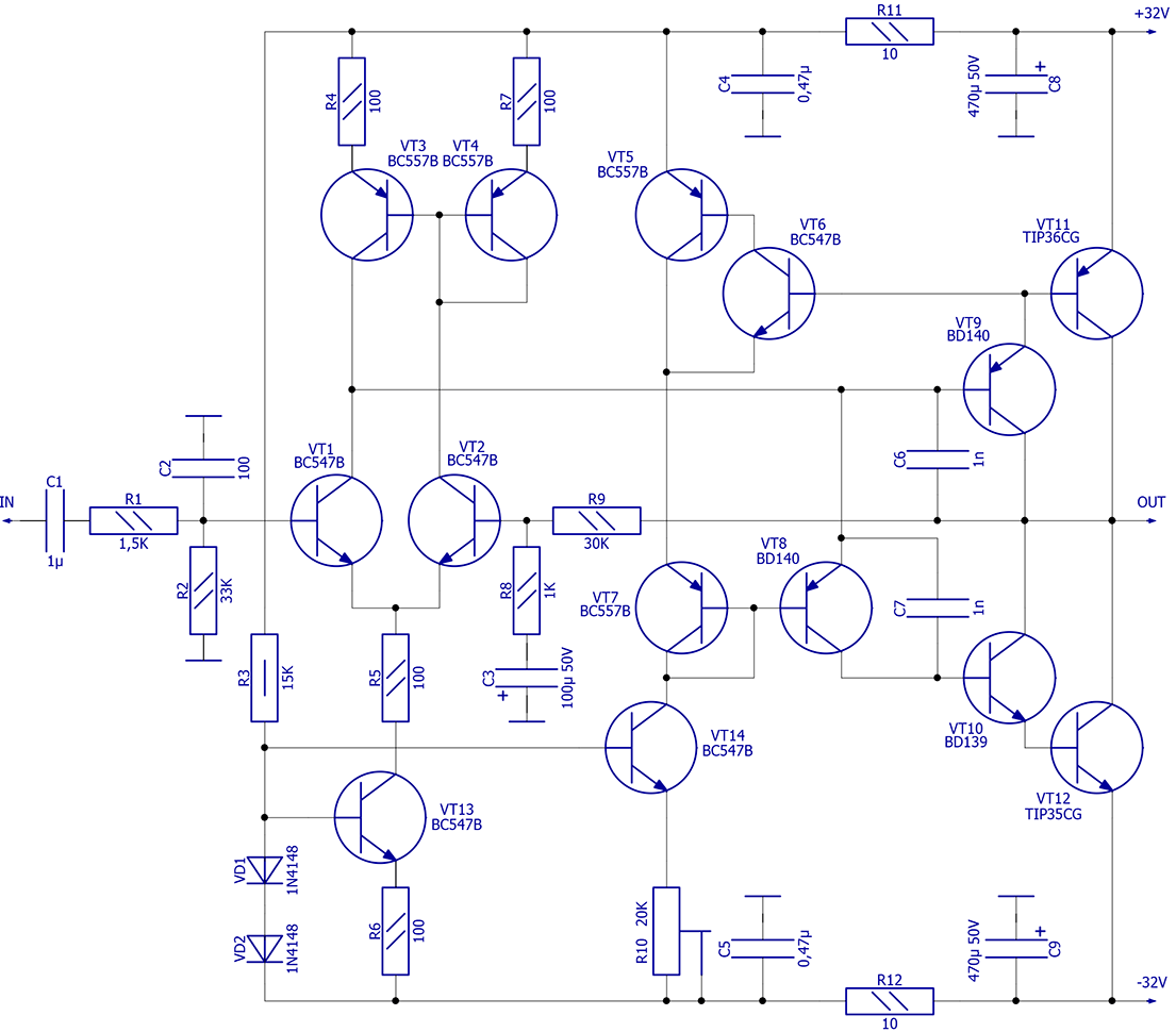
С выхода каждого канала фильтра сигналы ВЧ-СЧ-НЧ подаются на входы усилителй мощности, которые, также, можно собрать по любой из известных схем в зависимости от необходимой мощности всего усилителя. Я делал УМЗЧ по известной давно схеме из журнала «Радио», №3, 1991 г., стр.51. Здесь даю ссылку на «первоисточник», так как по поводу этой схемы существует много мнений и споров по повод её «качественности». Дело в том, что на первый взгляд это схема усилителя класса «B» с неизбежным присутствием искажений типа «ступенька», но это не так. В схеме применено токовое управление транзисторами выходного каскада, что позволяет избавиться от этих недостатков при обычном, стандартном включении. При этом схема очень простая, не критична к применяемым деталям и даже транзисторы не требует особого предварительного подбора по параметрам К тому же схема удобна тем, что мощные выходные транзисторы можно ставить на один теплоотвод попарно без изолирующих прокладок, так как выводы коллекторов соединены в точке «выхода», что очень упрощает монтаж усилителя:

При настройке лишь ВАЖНО подобрать правильные режимы работы транзисторов предоконечного каскада (подбором резисторов R7R8) — на базах этих транзисторов в режиме «покоя» и без нагрузки на выходе (динамика) должно быть напряжение в пределах 0,4-0,6 вольт. Напряжение питания для таких усилителей (их, соответственно, должно быть 6 штук) поднял до 32 вольт с заменой выходных транзисторов на 2SA1943 и 2SC5200, сопротивление резисторов R10R12 при этом следует также увеличить до 1,5 кОм (для «облегчения жизни» стабилитронам в цепи питания входных ОУ). ОУ также были заменены на ВА4558, при этом становится не нужна цепь «установки нуля» (выходы 2 и 6 на схеме) и, соответственно меняется цоколёвка при пайке микросхемы
В результате при проверке каждый усилитель по этой схеме выдавал мощность до 150 ватт (кратковременно) при вполне адекватной степени нагрева радиатора
ОУ также были заменены на ВА4558, при этом становится не нужна цепь «установки нуля» (выходы 2 и 6 на схеме) и, соответственно меняется цоколёвка при пайке микросхемы. В результате при проверке каждый усилитель по этой схеме выдавал мощность до 150 ватт (кратковременно) при вполне адекватной степени нагрева радиатора.
Блок питания для лампового УМЗЧ — электрическая схема
Источник постоянного тока состоящий из регулятора напряжения на LM317HVT используется для стабилизации тока выходного каскада. Ток смещения можно регулировать путем изменения текущей настройки резистора (10-22 Ома), и это позволит использовать в процессе экспериментов множество различных радиоламп. Для удобства введён переключатель, он может быть использован, чтобы легко регулировать ток смещения. Сюда можно ставить лампы типа 6550, KT88, KT90.

Довольно хорошее качество компонентов используются в наборе усилителя. Переходной конденсатор российского производства — бумага в масле (PIO). Тип помечен как K40У-9 (0.33uF / 630V), который хорошо звучит и популярен среди любителей аудио. Но не стесняйтесь экспериментировать с различными другими конденсаторами. Резисторы — углеродные пленки. Выходной трансформатор — Edcor CXPP25-MS-8к, мощностью 25 Вт.

Питание поступает на УНЧ через разъем, расположенный на задней панели усилителя. На входе 220 В есть 3 ампер предохранитель и фильтр помех. Силовой трансформатор Edcor с выходными обмотками 180V-0-180 В в 250 мА и 12 В на 4 А. Питание 12V постоянного тока используется для накалов ламп. Схема на LM555 и реле, используется для задержки подачи питания анодов.
Ламповый усилитель Hi-End своими руками
Перед началом монтажа необходимо разобраться с некоторыми правилами для сборки такого рода приборов. Нам необходимо будет применить основной принцип монтажа ламповых приборов – минимизацию креплений. Что это значит? Вам нужно будет отказаться от монтажных проводов. Конечно, это не везде получится сделать, но их количество необходимо свести к минимуму.

В хорошем ламповом усилителе Hi-End применяются монтажные лепестки и планки. Они используются в виде дополнительных точек. Такая сборка называется навесной. Также вам нужно будет распаивать резисторы и конденсаторы, которые находятся на ламповых панелях. Крайне не рекомендуется использовать печатные платы и собирать проводники так, чтобы получились параллельные линии. Таким образом сборка будет выглядеть хаотичной.
Принцип работы
Все вышеупомянутые типы ламп в том или ином виде нашли применение в аудиотехнике. При этом пытливые умы аудиоинженеров постоянно искали пути наиболее эффективного их использования. Довольно быстро они пришли к выводу, что место включения экранирующей сетки пентода в схему усилителя — это инструмент, с помощью которого можно принципиально изменить режим его работы. При подключении сетки к катоду мы имеем классический пентодный режим, если же переключить сетку на анод — пентод начинает работать в режиме триода. Это позволяет объединить два типа усилителя в одном с возможностью смены режима с помощью простого переключателя.
Так работает тетрод
Но и этим дело не ограничилось. В 1951 году американские инженеры Дэвид Хафлер и Харберт Керос предложили подключать сетку пентода совершенно иным способом: к промежуточным отводам первичной обмотки выходного трансформатора. Такое подключение является чем-то средним между чистым триодным и чистым пентодным включением, давая возможность комбинировать свойства обоих режимов.
Таким образом, с режимами ламп произошла та же история, что и с классами усиления, когда вслед за «чистыми» классами А и В появился комбинированный класс АВ, сочетающий сильные стороны двух предыдущих.
Обозначение разных типов ламп по ГОСТу
В том, что касается сочетания режимов работы ламп и классов усиления, они могут комбинироваться произвольным образом, что приводит к изрядной путанице и даже жарким спорам в рядах неофитов. Не добавляет ясности и тот факт, что разработчики ламповых усилителей в большинстве случаев указывают не класс усилителя, а принцип схемотехники: однотактный — SE (Single Ended) или двухтактный — PP (Push-Pull). В итоге, пентоды и тетроды нередко ассоциируют исключительно с классом АВ и двухтактной схемой в целом, а триод, напротив, считают синонимом класса А и сугубо однотактного включения. На самом же деле, ни что не препятствует переключить усилитель, работающий в классе А, в пентодный или ультралинейный режим, а на паре триодов можно собрать двухтактный усилитель, работающий в классе В или АВ.
Предпосылкой к неверным ассоциациям является частота использования тех или иных режимов в различных классах усиления. Триоды чаще используют в однотактных схемах и классе А. В свою очередь, пентоды и тетроды лучше подходят для работы в двухтактных схемах, хотя переключение их в триодный режим — реальная опция, встречающаяся на усилителях, работающих в классе АВ, и не имеющая ровным счетом никакого отношения к классу А.
Транзисторные УНЧ
Транзисторные усилители мощности низкой частоты (УМЗЧ) для звуковой и аудио-аппаратуры. В разделе собраны принципиальные схемы самодельных усилителей мощности НЧ на биполярных и полевых транзисторах.
Здесь вы найдете схемы транзисторных усилителей разной сложности и с разным классом мощности:
- низкой мощности — до 1,5 Ватт;
- средней мощности — от 1,5 Ватт до 20 Ватт;
- большой мощности — 25 Ватт, 50 Ватт, 100 Ватт, 200 Ватт, 300 Ватт и более.
Для самодельного аудио-комплекса или при ремонте музыкального центра можно изготовить многоканальный усилитель мощности в конфигурациях:
- система 2.1 (сабвуфер + 2 сателлита);
- система 5.1 (сабвуфер + 5 сателлитов);
- стерео — два канала усиления;
- квадро — четыре канала усиления.
На транзисторах можно без лишних сложностей собрать небольшой самодельный усилитель для наушников. Присутствуют очень простые и доступные по себестоимости конструкции усилителей, которые прекрасно подойдут для изготовления начинающими радиолюбителями.
Усилитель НЧ с двойной термостабилизацией (LME49860, 2SD2394, 2SB1565)
Схема самодельного усилителя мощности НЧ с двойной термостабилизацией, выполнен на микросхеме LME49860 и транзисторах 2SD2394, 2SB1565 на выходе. В моей практике бывали случаи, когда выходные транзисторы УНЧ с защитой только по температуре перегревались и сгорали. Приходилось добавлять термозащиту еще и по току. Вот такая схема двойной защиты…
1 334 0
Экономичный УМЗЧ на транзисторах 2SC3331V, 2SA1286, 2SA928A, 2SD2058Y (13Вт)
При ремонте современных усилителей мощности низкой частоты, собранных с применением интегральных микросхем, не всегда есть возможность приобрести требуемые микросхемы или найти подходящие в радиолюбительских закромах. В таком случае можно взамен неисправной микросхемы изготовить несложный в сборке …
2 1039 0
Схема УМЗЧ на пяти транзисторах и с однополярным питанием (60W)
Обычно, если требуется сделать УМЗЧ быстро и без лишних деталей радиолюбители обращают внимание на микросхемы -интегральные УМЗЧ. Действительно, — положительный результат сразу при минимуме деталей и времени на сборку
Однако, УМЗЧ быстро и относительно «без лишних деталей», можно сделать …
1 2639 0
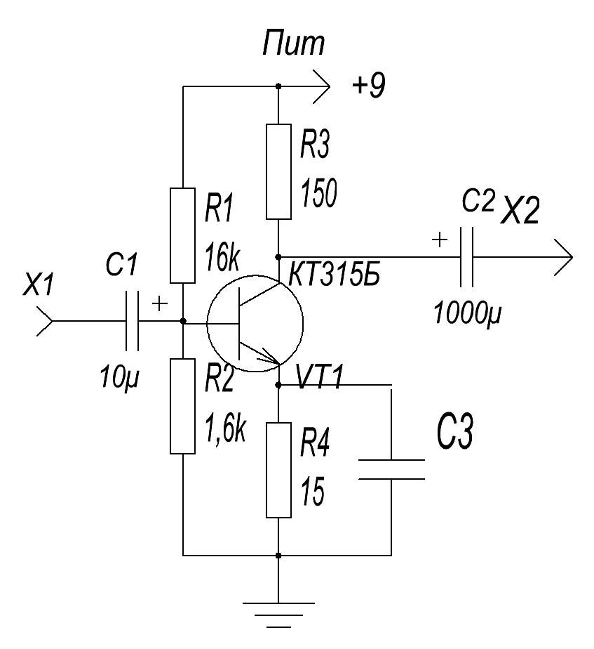
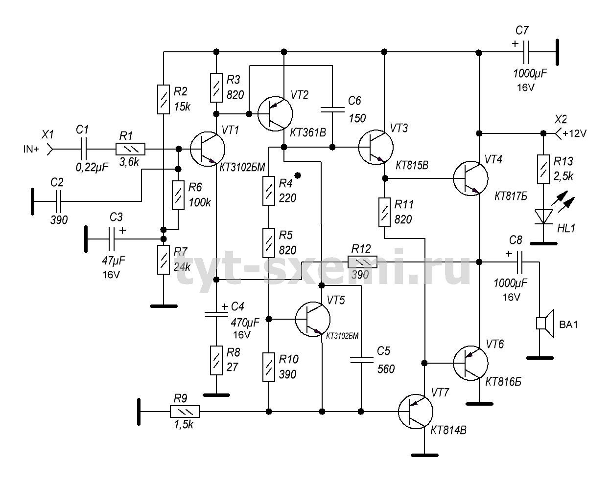
Простой усилитель ЗЧ на трех транзисторах, схема (КТ3102, КТ816, КТ817)
Усилитель построен по простой схеме на трех транзисторах. На выходе, на нагрузке сопротивлением 4 Ом выдает мощность 2W при питании от источника напряжением 12V. Входное сопротивление усилителя мало, и составляет 470 Ом. Столь малое входное сопротивление позволяет ему хорошо согласовываться …
4 5093 1
Гибридный УМЗЧ на лампах ECC88, 6Н23П и микросхемах LM3875 (30Вт)
Схема самодельного гибридного усилителя звука на лампах и микросхемах с выходной мощностью 30 Ватт. Усилитель построен на лампе ECC88 (отечественный аналог — 6Н23П) и мощной микросхеме LM3875.
2 2455 7
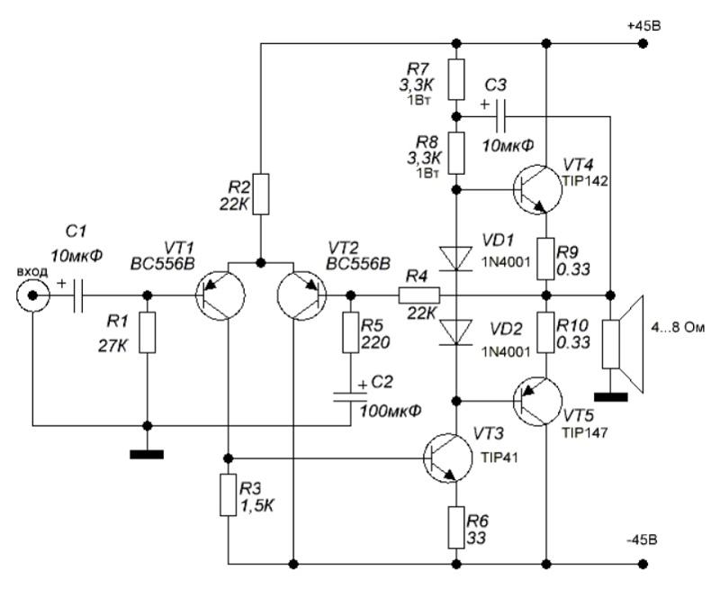
Схема мощного гитарного усилителя на транзисторах TIP142 и TIP147 (60Вт)
Принципиальная схема гитарного усилителя мощности низкой частоты с предусилителем и темброблоком. УМЗЧ собран на транзисторах TIP142 и TIP147, выходная мощность — 40Вт на 8 Ом, 60 Вт на 4 Ома.
3 2904 2
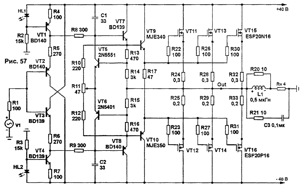
Простые высококачественные усилители мощности НЧ на МДП-транзисторах
Несколько принципиальных схем высококачественных УМЗЧ на полевых транзисторах, привлекающие своей простотой и техническими характеристиками. Применение полевых транзисторов в усилителе мощности позволяет значительно повысить качество звучания при общем упрощении схемы…
6 5337 1
Стерео усилитель звуковой частоты на MOSFET транзисторах (200Вт)
Схема электрическая принципиальная усилителя приведена на рисунке (в скобках приведены замененные элементы). Данная конструкция является модернизациейразработки . Принципиальная схема УМЗЧ на MOSFET транзисторах (200Вт). Все основные части усилителя — трансформатор, радиаторы …
6 4743 1
Усилитель мощности звука со стабилизированным источником питания (200Вт на 4Ом)
При разработке усилителей ЗЧ с максимальной выходной мощностью более 100 Вт первостепенноезначение приобретает необходимость получения возможно большего КПД усилителя при достаточно малых нелинейных искажениях. Вопрос о допустимом проценте нелинейных искажений усилителя ЗЧ не раз обсуждался на …
3 4667 0
Несколько схем транзисторных УМЗЧ, хронология радиолюбителя
Свое знакомство с мощными усилителями я начал в 1958 году, когда учился в энергетическомтехникуме, и мне поручили обслуживать радиоузел. Он состоял из трех частей: малогабаритной радиотрансляционной установки “ТУ-100″, магнитофона “Днепр 9” и ЛАТРа на …
3 6100 0
1 …
Схема усилителя мощностью 100 Вт
Схемы усилителей звука мощностью 100 Вт разработаны с применением микросхемы TDA7294 DMOS. Для получения громкого и глубокого звука мы используем схемы усилителей с более высокой мощностью. Следующая в статье конструкция усилка даст вам лучший результат в 100 ватт от двухполярного источника питания 35 В.
Представленная здесь схема 100-ваттного усилителя звука проста в разработке и имеет опции отключения звука/режима ожидания. Кроме этого, TDA7294 обладает очень низким уровнем искажений, малым уровнем шума, снабжена защитой от короткого замыкания на выходе.
Также, в чипе предусмотрена функцию теплового отключения в случае превышения температурной составляющей в выходном каскаде. Для усилителей звука предназначенных для работы в диапазоне 100 ватт, как правило требуется много силовых транзисторов в оконечном каскаде, здесь же, всего одна микросхема TDA7294V дает 100 ватт на выходе без каких-либо сложных компонентов.
Микросхема TDA7294
TDA7294 — это интегральная схема, поставляется в 15-ваттном монолитном корпусе. Она предназначена для использования в качестве усилителя звука класса AB в устройствах Hi-Fi. Микросхема имеет очень высокий диапазон рабочего напряжения +/- 40 В и большую выходную мощность.
Необходимые компоненты (спецификация)
| № | Обозначение | Номинал | Количество |
| 1 | C7, C8 | 220 мкФ | 2 |
| 2 | C2, C9 | 22 мкФ | 2 |
| 3 | C3, C4 | 10 мкФ | 2 |
| 4 | C1 | 1 мкФ | 1 |
| 5 | C5, C6 | 100 нФ | 2 |
| 6 | R3, R7 | 22 кОм | 2 |
| 7 | R4, R5 | 10 кОм | 2 |
| 8 | R1 | 1 кОм | 1 |
| 9 | R2 | 33 кОм | 1 |
| 10 | R6 | 680 Ом | 1 |
| 11 | D1 | 1N4148 | 1 |
| 12 | IC1 | TDA7294V | 1 |
| 13 | J2 | Аудио ВХОД | 1 |
| 14 | J3 | ВЫХОД на динамик | 1 |
| 15 | J1 | + 35 В GND -35 В постоянного тока | 1 |
Конструкция и принцип работы
TDA7294 имеет биполярный входной каскад крутизны, ступень усиления и сдвига уровня mos, выходной каскад mos и защиту от короткого замыкания, внешние компоненты предназначены только для смещения и фильтрации. Пороговое напряжение включения этой ИС в режиме ожидания падает до 1,5 В, а пороговое значение при отключении снижается до 3,5 В.
Кстати, пороговое напряжение при отключении звука составляет 1,5 В, а напряжение, которое отключает звук находится в пределах 3,5 В, следовательно, оба контакта смещены выше 3,5 В от цепи источника питания +35 В. Применяйте динамик 8 Ом мощностью 100 Вт в качестве устройства нагрузки, чтобы получить ожидаемую мощность. Используйте резисторы в диапазоне до 1 Вт, а все конденсаторы должны быть с номинальным напряжением не менее 60 В.


Печатная плата усилителя мощностью 100 Вт. 100-Watt-Amplifier-Circuit-Gerber
Заземление усилителя
Заземление является одним из наиболее важных аспектов проектирования конструкции усилителя. Плохое заземление может быть основным источником шума и шума. Хорошая схема заземления позволяет отделить низковольтный аудиовход и сигнальное заземление от сильноточного источника питания и заземления динамика. Если допускается пропускание высоких токов через заземление с низким током, в проводах с низким током будет развиваться постоянное напряжение, которое будет появляться на входе и усиливаться как гул.
Чтобы разделить разные области, создадим несколько разных сетей:
- Заземление аудиовхода: для провода заземления кабеля аудиовхода
- Заземление сигнала: для входной цепи: R2, C2 и C3
- Заземление динамика: для обратных проводов динамика
- Заземление для развязки конденсаторов и цепи Зобеля.
Эти заземления будут подключаться к группе контактов, называемых заземлением основной схемы. Заземление основной схемы подключено к цепи защиты контура заземления, которая затем подключается к проводу заземления через металлическое шасси.
Основное заземление должно быть расположено как можно ближе к ёмким конденсаторам на источнике питания:

Как показано на рисунке, соединение цепи защиты контура заземления находится ближе всего к конденсаторам резервуара (БП), а соединение заземления входа — самое дальнее.
Согласующий трансформатор: сущность и принцип действия
СТ (аббревиатура данного трансформатора) – это агрегат, который передаёт частотные сигналы в разном спектре с наименьшими сбоями и стабильным показателем передачи сигналов.

Состав
- указанная подложка (цифра 1 на схеме),
- проводники (цифры 2-4),
- полосковый проводник (5),
- металлизация (6),
- щелевой контур (7),
- ферритная пластина (8),
- вторая металлизация (9),
- зазоры (10, 11)
- вспомогательные щелевые участки (12, 13).
Принципы работы СТ отражается в таком алгоритме:
- В обмотку 4 поступает сигнал. С помощью пластины и металлизации (6) проводники (2-4) связываются друг с другом.
- С одной стороны добавляется проводник (4), со второй – металлизация (9).
Благодаря связям проводников частоты сокращаются вдвое.
Микросхемы усилителей мощности звуковой частоты россыпью
Проверить актуальную цену или купить
Большинство микросхем УНЧ класса AB имеет конструкцию, удобную для монтажа в радиолюбительских конструкциях даже с проводным монтажом.
В связи с этим, когда ни одна готовая плата не подходит для задуманной конструкции, можно разработать свою собственную плату; а микросхемы для неё купить отдельно, благо микросхемы россыпью стоят настолько дешево, что чаще всего продаются не поштучно, а наборами по 2 — 10 шт.
По приведённой ссылке можно приобрести микросхемы УМЗЧ в наборах по 5 штук одного наименования.
Это — TDA7385 (4 мостовых канала по 30 Вт), TDA7388 (4 мостовых канала по 41 Вт), TDA7850 (4 мостовых канала по 50 Вт, MOSFET), TDA7851 (4 мостовых канала по 48 Вт, MOSFET).
Цена — от $6.3 до $11.5 за 5 шт. в зависимости от наименования.
Усилители класса AB на основе однокристалльных микросхем показали себя как добротное и проверенное временем решение с высоким качеством звучания.
Выходная мощность таких микросхем может быть очень значительной.
Фактически, если потребителю не нужно конструировать аппаратуру для озвучки стадионов и концертных залов, то для всех прочих бытовых нужд конструкции на основе таких микросхем будут вполне достаточны.
Кроме того, надо заметить, что они содержат различные виды защиты (от перегрева, от перегрузки по току и т.п.), а также имеют качественную термостабилизацию режимов за счёт того, что термодатчик и источник тепла расположены в непосредственной близости (на одной подложке).
То есть, при мощности до 100 — 150 Вт нет никакой необходимости собирать усилитель из дискретных элементов.
Описанные в подборке одноплатные усилители могут быть применены как для ремонта радиоаппаратуры, так и для создания самостоятельных конструкций; в том числе, например, для оживления «старосоветских» колонок (многие из которых до сих пор у населения живы и здоровы); или же для возвращения в строй «осиротевших» колонок от магнитол и музыкальных центров после непоправимого выхода из строя основного устройства.
Если указанные в описаниях товары найдутся у других продавцов на Алиэкспресс дешевле, то тоже можно брать — товар одинаковый (но надо следить за стоимостью доставки).
Конструкция самодельного усилителя
Это, пожалуй, был самый сложный момент в изготовлении, так как подходящего готового корпуса не нашлось и пришлось выдумывать возможные варианты :-)) Чтобы не лепить кучу отдельных радиаторов, решил использовать корпус-радиатор от автомобильного 4-канального усилителя, довольно больших размеров, примерно такой:

Все «внутренности» были, естественно, извлечены и компоновка получилась примерно такой (к сожалению фотографию соответствующую не сделал):

— как видно, в эту крышку-радиатор установились шесть плат оконечных УМЗЧ и плата предварительного усилителя-темброблока. Плата блока фильтров уже не влезла, поэтому была закреплена на добавленной затем конструкции из алюминиевого уголка (её видно на рисунках). Также, в этом «каркасе» были установлены трансформаторы, выпрямители и фильтры блоков питания.
Вид (спереди) со всеми переключателями и регуляторами получился такой:

Вид сзади, с колодками выходов на динамики и блоком предохранителей (поскольку никакие схемы электронной защиты не делались из-за недостатка места в конструкции и чтобы не усложнять схему):

В последующем каркас из уголка предполагается, конечно, закрыть декоративными панелями для придания изделию более «товарного» вида, но делать это будет уже сам «заказчик», по своему личному вкусу. А в целом, по качеству и мощности звучания, конструкция получилась вполне себе приличная. Автор материала: Андрей Барышев (специально для сайта 2shemi.ru).
В заключение…
О преимуществах ламповых УНЧ. Настоящие ценители (аудиофилы) единодушны – только ламповые усилители могут подарить максимально натуральный, сбалансированный, чистый звук с бархатными басами и прозрачными как горный хрусталь высокими частотами. Ни одно устройство на транзисторах и микросхемах на такое не способно. Это к вопросу, стоит ли заморачиваться на сборке вышеописанных агрегатов.
Итак, выделяем следующие достоинства:
- высококачественное звучание;
- раритетный внешний вид, который усиливает ретро-атмосферу;
- продолжительный эксплуатационный срок вкупе с относительно простой конструкцией, минимальными финансовыми тратами;
- надежность, обусловленная устойчивостью к перепадам напряжения в сети, температурным перегрузкам;
- отсутствие шума, которым страдают все полупроводниковые усилители.
Объективности ради не умолчим о недостатках: габариты и вес (яркое сравнение – взять или попытаться поднять ламповый телевизор и ЖК-панель), нужно не менее 5 минут на прогрев агрегата, не всякая аудиосистема интегрируется с УНЧ из-за высокого сопротивления на выходе, низкий КПД (приблизительно 10%), потребление электроэнергии, выделение тепла. Конечно же, ламповый усилитель не эталон радиотехники. Но разве есть идеальные приборы? Зато божественное звучание, которое дарит ценителям УНЧ, с лихвой перекрывает все недостатки устройства.
Выберите усилитель в каталоге, прочитайте отзывы и сравните цены.





































